Suppr超能文献

苯丁酸盐对结核分枝杆菌具有抑菌作用,并与25-羟基维生素D3协同调节巨噬细胞对感染的反应。

Phenylbutyrate Is Bacteriostatic against Mycobacterium tuberculosis and Regulates the Macrophage Response to Infection, Synergistically with 25-Hydroxy-Vitamin D3.

作者信息

Coussens Anna K, Wilkinson Robert J, Martineau Adrian R

机构信息

Clinical Infectious Diseases Research Initiative, Institute of Infectious Disease & Molecular Medicine, University of Cape Town, South Africa; Division of Mycobacterial Research, MRC National Institute of Medical Research, London, United Kingdom.

Clinical Infectious Diseases Research Initiative, Institute of Infectious Disease & Molecular Medicine, University of Cape Town, South Africa; Department of Medicine, Imperial College London, London, United Kingdom; The Francis Crick Institute, Mill Hill Laboratory, London, United Kingdom.

出版信息

PLoS Pathog. 2015 Jul 2;11(7):e1005007. doi: 10.1371/journal.ppat.1005007. eCollection 2015 Jul.

Abstract

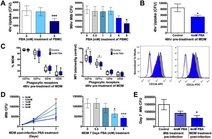
Adjunctive vitamin D treatment for pulmonary tuberculosis enhances resolution of inflammation but has modest effects on bacterial clearance. Sodium 4-phenylbutyrate (PBA) is in clinical use for a range of conditions and has been shown to synergise with vitamin D metabolites to upregulate cathelicidin antimicrobial peptide (CAMP) expression. We investigated whether clinically attainable plasma concentrations of PBA (0.4-4 mM) directly affect Mycobacterium tuberculosis (Mtb) growth and human macrophage and PBMC response to infection. We also tested the ability of PBA to enhance the immunomodulatory actions of the vitamin D metabolite 25(OH)D3 during infection and synergistically inhibit intracellular Mtb growth. PBA inhibited Mtb growth in broth with an MIC99 of 1 mM, which was reduced to 0.25 mM by lowering pH. During human macrophage infection, PBA treatment restricted Mtb uptake, phagocytic receptor expression and intracellular growth in a dose-dependent manner. PBA independently regulated CCL chemokine secretion and induced expression of the antimicrobial LTF (lactoferrin), the anti-inflammatory PROC (protein C) and multiple genes within the NLRP3 inflammasome pathway. PBA co-treatment with 25(OH)D3 synergistically modulated expression of numerous vitamin D-response genes, including CAMP, CYP24A1, CXCL10 and IL-37. This synergistic effect was dependent on MAPK signalling, while the effect of PBA on LTF, PROC and NLRP3 was MAPK-independent. During PBA and 25(OH)D3 co-treatment of human macrophages, in the absence of exogenous proteinase 3 (PR3) to activate cathelicidin, Mtb growth restriction was dominated by the effect of PBA, while the addition of PR3 enhanced growth restriction by 25(OH)D3 and PBA co-treatment. This suggests that PBA augments vitamin D-mediated cathelicidin-dependent Mtb growth restriction by human macrophages and independently induces antimicrobial and anti-inflammatory action. Therefore through both host-directed and bacterial-directed mechanisms PBA and vitamin D may prove an effective combinatorial adjunct therapy for tuberculosis to both resolve immunopathology and enhance bacterial clearance.

摘要

辅助性维生素D治疗肺结核可增强炎症消退,但对细菌清除的作用较小。4-苯基丁酸钠(PBA)已在临床上用于多种病症,并已证明可与维生素D代谢物协同作用,上调抗菌肽(CAMP)的表达。我们研究了临床可达到的PBA血浆浓度(0.4-4 mM)是否直接影响结核分枝杆菌(Mtb)的生长以及人类巨噬细胞和外周血单核细胞对感染的反应。我们还测试了PBA在感染期间增强维生素D代谢物25(OH)D3的免疫调节作用并协同抑制细胞内Mtb生长的能力。PBA在肉汤中抑制Mtb生长,MIC99为1 mM,通过降低pH可降至0.25 mM。在人类巨噬细胞感染期间,PBA处理以剂量依赖性方式限制Mtb摄取、吞噬受体表达和细胞内生长。PBA独立调节CCL趋化因子分泌,并诱导抗菌乳铁蛋白(LTF)、抗炎蛋白C(PROC)以及NLRP3炎性小体途径内多个基因的表达。PBA与25(OH)D3联合处理可协同调节众多维生素D反应基因的表达,包括CAMP、CYP24A1、CXCL10和IL-37。这种协同效应依赖于MAPK信号传导,而PBA对LTF、PROC和NLRP3的作用不依赖于MAPK。在人类巨噬细胞的PBA和25(OH)D3联合处理期间,在没有外源性蛋白酶3(PR3)激活抗菌肽的情况下,Mtb生长限制主要由PBA的作用主导,而添加PR3可增强25(OH)D3和PBA联合处理对生长的限制作用。这表明PBA增强了人类巨噬细胞维生素D介导的抗菌肽依赖性Mtb生长限制,并独立诱导抗菌和抗炎作用。因此,通过宿主导向和细菌导向机制,PBA和维生素D可能被证明是一种有效的结核病联合辅助治疗方法,既能解决免疫病理学问题,又能增强细菌清除。

https://cdn.ncbi.nlm.nih.gov/pmc/blobs/2b81/4489717/29cc9a631c5a/ppat.1005007.g001.jpg

文献AI研究员

20分钟写一篇综述,助力文献阅读效率提升50倍。

立即体验

用中文搜PubMed

大模型驱动的PubMed中文搜索引擎

马上搜索

文档翻译

学术文献翻译模型,支持多种主流文档格式。

立即体验