Suppr超能文献

在小鼠胚胎干细胞中,SETDB1独立于H3K9三甲基化调控发育基因处的PRC2活性。

SETDB1 modulates PRC2 activity at developmental genes independently of H3K9 trimethylation in mouse ES cells.

作者信息

Fei Qi, Yang Xiaoqin, Jiang Hua, Wang Qian, Yu Yanyan, Yu Yiling, Yi Wei, Zhou Shaolian, Chen Taiping, Lu Chris, Atadja Peter, Liu Xiaole Shirley, Li En, Zhang Yong, Shou Jianyong

机构信息

China Novartis Institutes for BioMedical Research, Shanghai 201203, China;

Shanghai Key Laboratory of Signaling and Disease Research, School of Life Science and Technology, Tongji University, Shanghai 200092, China;

出版信息

Genome Res. 2015 Sep;25(9):1325-35. doi: 10.1101/gr.177576.114. Epub 2015 Jul 9.

Abstract

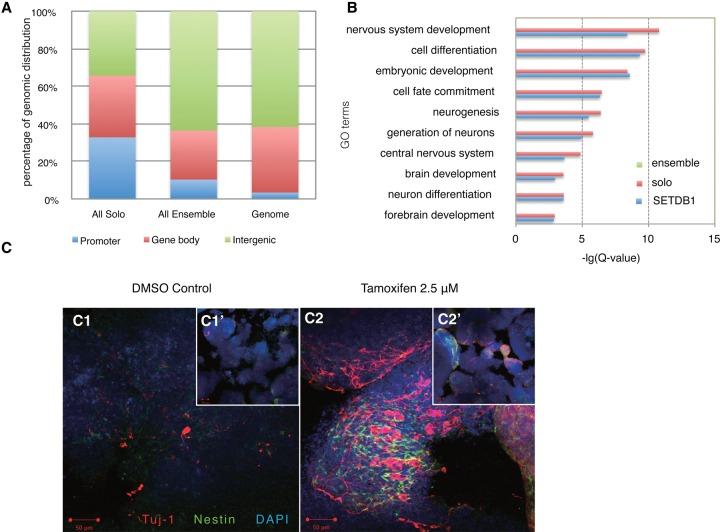
SETDB1, a histone methyltransferase responsible for methylation of histone H3 lysine 9 (H3K9), is involved in maintenance of embryonic stem (ES) cells and early embryonic development of the mouse. However, how SETDB1 regulates gene expression during development is largely unknown. Here, we characterized genome-wide SETDB1 binding and H3K9 trimethylation (H3K9me3) profiles in mouse ES cells and uncovered two distinct classes of SETDB1 binding sites, termed solo and ensemble peaks. The solo peaks were devoid of H3K9me3 and enriched near developmental regulators while the ensemble peaks were associated with H3K9me3. A subset of the SETDB1 solo peaks, particularly those near neural development-related genes, was found to be associated with Polycomb Repressive Complex 2 (PRC2) as well as PRC2-interacting proteins JARID2 and MTF2. Genetic deletion of Setdb1 reduced EZH2 binding as well as histone 3 lysine 27 (H3K27) trimethylation level at SETDB1 solo peaks and facilitated neural differentiation. Furthermore, we found that H3K27me3 inhibits SETDB1 methyltransferase activity. The currently identified reciprocal action between SETDB1 and PRC2 reveals a novel mechanism underlying ES cell pluripotency and differentiation regulation.

摘要

SETDB1是一种负责组蛋白H3赖氨酸9(H3K9)甲基化的组蛋白甲基转移酶,参与小鼠胚胎干细胞的维持和早期胚胎发育。然而,SETDB1在发育过程中如何调节基因表达在很大程度上尚不清楚。在这里,我们对小鼠胚胎干细胞中的全基因组SETDB1结合和H3K9三甲基化(H3K9me3)图谱进行了表征,并发现了两类不同的SETDB1结合位点,称为单独峰和聚集峰。单独峰缺乏H3K9me3,在发育调节因子附近富集,而聚集峰与H3K9me3相关。发现SETDB1单独峰的一个子集,特别是那些与神经发育相关基因附近的子集,与多梳抑制复合物2(PRC2)以及PRC2相互作用蛋白JARID2和MTF2相关。Setdb1的基因缺失降低了SETDB1单独峰处的EZH2结合以及组蛋白3赖氨酸27(H3K27)三甲基化水平,并促进了神经分化。此外,我们发现H3K27me3抑制SETDB1甲基转移酶活性。目前确定的SETDB1和PRC2之间的相互作用揭示了胚胎干细胞多能性和分化调控的新机制。

https://cdn.ncbi.nlm.nih.gov/pmc/blobs/7cbe/4561491/250312af3869/1325f01.jpg

文献AI研究员

20分钟写一篇综述,助力文献阅读效率提升50倍。

立即体验

用中文搜PubMed

大模型驱动的PubMed中文搜索引擎

马上搜索

文档翻译

学术文献翻译模型,支持多种主流文档格式。

立即体验