Suppr超能文献

BORIS/CTCFL对上皮癌干细胞干性基因表达、成球能力及细胞存活的不同影响

Different Effects of BORIS/CTCFL on Stemness Gene Expression, Sphere Formation and Cell Survival in Epithelial Cancer Stem Cells.

作者信息

Alberti Loredana, Losi Lorena, Leyvraz Serge, Benhattar Jean

机构信息

Institute of Pathology, Lausanne University Hospital, Lausanne, Switzerland.

Department of Life Sciences, University of Modena and Reggio Emilia, Modena, Italy.

出版信息

PLoS One. 2015 Jul 17;10(7):e0132977. doi: 10.1371/journal.pone.0132977. eCollection 2015.

Abstract

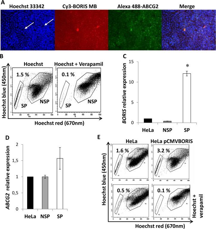
Cancer stem cells are cancer cells characterized by stem cell properties and represent a small population of tumor cells that drives tumor development, progression, metastasis and drug resistance. To date, the molecular mechanisms that generate and regulate cancer stem cells are not well defined. BORIS (Brother of Regulator of Imprinted Sites) or CTCFL (CTCF-like) is a DNA-binding protein that is expressed in normal tissues only in germ cells and is re-activated in tumors. Recent evidences have highlighted the correlation of BORIS/CTCFL expression with poor overall survival of different cancer patients. We have previously shown an association of BORIS-expressing cells with stemness gene expression in embryonic cancer cells. Here, we studied the role of BORIS in epithelial tumor cells. Using BORIS-molecular beacon that was already validated, we were able to show the presence of BORIS mRNA in cancer stem cell-enriched populations (side population and spheres) of cervical, colon and breast tumor cells. BORIS silencing studies showed a decrease of sphere formation capacity in breast and colon tumor cells. Importantly, BORIS-silencing led to down-regulation of hTERT, stem cell (NANOG, OCT4, SOX2 and BMI1) and cancer stem cell markers (ABCG2, CD44 and ALDH1) genes. Conversely, BORIS-induction led to up-regulation of the same genes. These phenotypes were observed in cervical, colon and invasive breast tumor cells. However, a completely different behavior was observed in the non-invasive breast tumor cells (MCF7). Indeed, these cells acquired an epithelial mesenchymal transition phenotype after BORIS silencing. Our results demonstrate that BORIS is associated with cancer stem cell-enriched populations of several epithelial tumor cells and the different phenotypes depend on the origin of tumor cells.

摘要

癌症干细胞是具有干细胞特性的癌细胞,代表一小部分驱动肿瘤发展、进展、转移和耐药性的肿瘤细胞。迄今为止,产生和调节癌症干细胞的分子机制尚未明确。BORIS(印记位点调节因子的兄弟)或CTCFL(CTCF样)是一种DNA结合蛋白,仅在生殖细胞的正常组织中表达,并在肿瘤中重新激活。最近的证据突出了BORIS/CTCFL表达与不同癌症患者总体生存率低之间的相关性。我们之前已经证明,表达BORIS的细胞与胚胎癌细胞中的干性基因表达有关。在这里,我们研究了BORIS在上皮肿瘤细胞中的作用。使用已经验证的BORIS分子信标,我们能够在宫颈、结肠和乳腺肿瘤细胞的富含癌症干细胞的群体(侧群和球体)中检测到BORIS mRNA的存在。BORIS沉默研究表明,乳腺和结肠肿瘤细胞的球体形成能力下降。重要的是,BORIS沉默导致hTERT、干细胞(NANOG、OCT4、SOX2和BMI1)和癌症干细胞标志物(ABCG2、CD44和ALDH1)基因的下调。相反,BORIS诱导导致相同基因的上调。这些表型在宫颈、结肠和浸润性乳腺肿瘤细胞中均有观察到。然而,在非浸润性乳腺肿瘤细胞(MCF7)中观察到了完全不同的行为。事实上,这些细胞在BORIS沉默后获得了上皮-间质转化表型。我们的结果表明,BORIS与几种上皮肿瘤细胞的富含癌症干细胞的群体有关,并且不同的表型取决于肿瘤细胞的起源。

https://cdn.ncbi.nlm.nih.gov/pmc/blobs/908d/4506091/9c4b1b23a16d/pone.0132977.g001.jpg

文献AI研究员

20分钟写一篇综述,助力文献阅读效率提升50倍。

立即体验

用中文搜PubMed

大模型驱动的PubMed中文搜索引擎

马上搜索

文档翻译

学术文献翻译模型,支持多种主流文档格式。

立即体验