Suppr超能文献

雌激素通过激活Gli1促进雌激素受体阳性乳腺癌细胞的干性和侵袭性。

Estrogen promotes stemness and invasiveness of ER-positive breast cancer cells through Gli1 activation.

作者信息

Sun Ying, Wang Yunshan, Fan Cong, Gao Peng, Wang Xiuwen, Wei Guangwei, Wei Junmin

机构信息

Department of Chemotherapy, Cancer Center, Qilu Hospital, Shandong University, 107 Wenhua Xi Road, Jinan 250012, China.

出版信息

Mol Cancer. 2014 Jun 3;13:137. doi: 10.1186/1476-4598-13-137.

Abstract

BACKGROUND

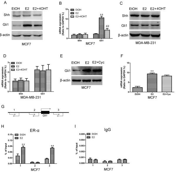
Although long-term estrogen (E2) exposure is associated with increased breast cancer (BC) risk, and E2 appears to sustain growth of BC cells that express functional estrogen receptors (ERs), its role in promoting BC stem cells (CSCs) remains unclear. Considering that Gli1, part of the Sonic hedgehog (Shh) developmental pathway, has been shown to mediate CSCs, we investigated whether E2 and Gli1 could promote CSCs and epithelial-mesenchymal transition (EMT) in ER+ BC cell lines.

METHODS

We knocked down Gli1 in several BC cells using a doxycycline-controlled vector, and compared Gli1-knockdown cells and Gli1+ cells in behavior and expression of ER, Gli1, ALDH1 (BC-CSC marker), Shh, Ptch1 (Shh receptor) and SOX2, Nanog and Bmi-1 (CSC-associated transcriptions factors), using PCR; tissue microarrays, western blot; chromatin immunoprecipitation q-PCR, confocal immunofluorescence microscopy; fluorescence-activated cell sorting; annexin-flow cytometry (for apoptosis); mammosphere culture; and colony formation, immunohistochemistry, Matrigel and wound-scratch assays.

RESULTS

Both mRNA and protein expressions of ER correlated with those of Gli1 and ALDH1. E2 induced Gli1 expression only in ER+ BC cells. E2 promoted CSC renewal, invasiveness and EMT in ER+/Gli1+ cells but not in Gli1-knockdown cells.

CONCLUSIONS

Our results indicate that estrogen acts via Gli1 to promote CSC development and EMT in ER+ BC cells. These findings also imply that Gli1 mediates cancer stem cells, and thus could be a target of a novel treatment for ER+ breast cancer.

摘要

背景

尽管长期雌激素(E2)暴露与乳腺癌(BC)风险增加相关,且E2似乎能维持表达功能性雌激素受体(ERs)的BC细胞生长,但其在促进BC干细胞(CSCs)中的作用仍不清楚。鉴于Sonic hedgehog(Shh)发育通路的一部分Gli1已被证明可介导CSCs,我们研究了E2和Gli1是否能促进ER+ BC细胞系中的CSCs和上皮-间质转化(EMT)。

方法

我们使用强力霉素控制载体在几种BC细胞中敲低Gli1,并通过PCR、组织芯片、蛋白质印迹、染色质免疫沉淀定量PCR、共聚焦免疫荧光显微镜、荧光激活细胞分选、膜联蛋白流式细胞术(用于检测凋亡)、乳腺球培养、集落形成、免疫组织化学、基质胶和划痕试验,比较Gli1敲低细胞和Gli1+细胞在ER、Gli1、ALDH1(BC-CSC标志物)、Shh、Ptch1(Shh受体)以及SOX2、Nanog和Bmi-1(CSC相关转录因子)的行为和表达。

结果

ER的mRNA和蛋白表达均与Gli1和ALDH1的表达相关。E2仅在ER+ BC细胞中诱导Gli1表达。E2促进ER+/Gli1+细胞中的CSC更新、侵袭性和EMT,但不促进Gli1敲低细胞中的这些过程。

结论

我们的结果表明,雌激素通过Gli1作用促进ER+ BC细胞中的CSC发育和EMT。这些发现还意味着Gli1介导癌症干细胞,因此可能成为ER+乳腺癌新治疗的靶点。

https://cdn.ncbi.nlm.nih.gov/pmc/blobs/61a5/4057898/3273715e98e5/1476-4598-13-137-1.jpg

文献AI研究员

20分钟写一篇综述,助力文献阅读效率提升50倍。

立即体验

用中文搜PubMed

大模型驱动的PubMed中文搜索引擎

马上搜索

文档翻译

学术文献翻译模型,支持多种主流文档格式。

立即体验