Suppr超能文献

脂质介导的SKN-1/Nrf对生殖细胞缺失的反应调节。

Lipid-mediated regulation of SKN-1/Nrf in response to germ cell absence.

作者信息

Steinbaugh Michael J, Narasimhan Sri Devi, Robida-Stubbs Stacey, Moronetti Mazzeo Lorenza E, Dreyfuss Jonathan M, Hourihan John M, Raghavan Prashant, Operaña Theresa N, Esmaillie Reza, Blackwell T Keith

机构信息

Research Division, Joslin Diabetes Center, Boston, United States.

Department of Genetics and Harvard Stem Cell Institute, Harvard Medical School, Boston, United States.

出版信息

Elife. 2015 Aug 24;4:e07836. doi: 10.7554/eLife.07836.

Abstract

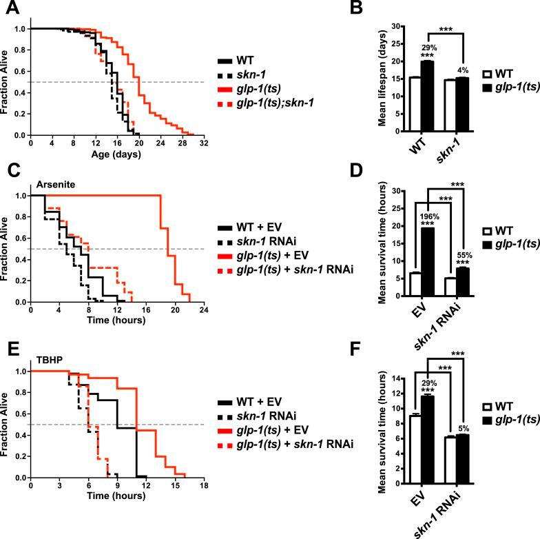
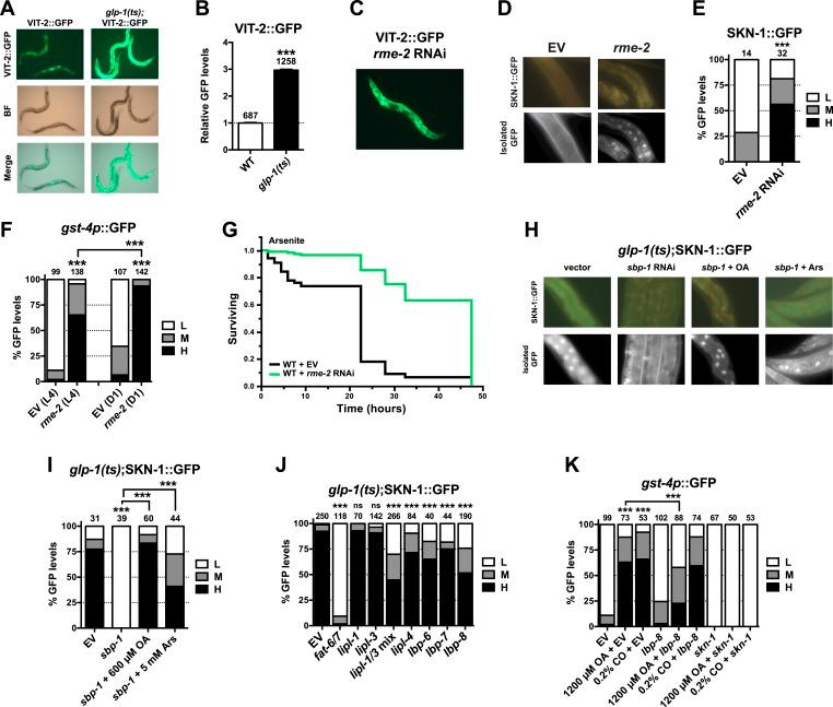
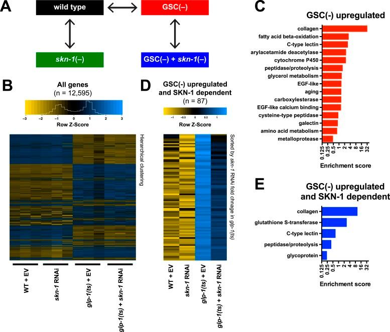
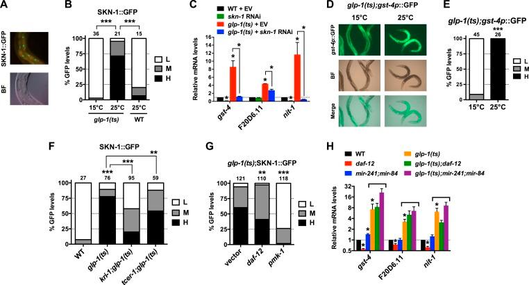
In Caenorhabditis elegans, ablation of germline stem cells (GSCs) extends lifespan, but also increases fat accumulation and alters lipid metabolism, raising the intriguing question of how these effects might be related. Here, we show that a lack of GSCs results in a broad transcriptional reprogramming in which the conserved detoxification regulator SKN-1/Nrf increases stress resistance, proteasome activity, and longevity. SKN-1 also activates diverse lipid metabolism genes and reduces fat storage, thereby alleviating the increased fat accumulation caused by GSC absence. Surprisingly, SKN-1 is activated by signals from this fat, which appears to derive from unconsumed yolk that was produced for reproduction. We conclude that SKN-1 plays a direct role in maintaining lipid homeostasis in which it is activated by lipids. This SKN-1 function may explain the importance of mammalian Nrf proteins in fatty liver disease and suggest that particular endogenous or dietary lipids might promote health through SKN-1/Nrf.

摘要

在秀丽隐杆线虫中,生殖系干细胞(GSCs)的消融可延长寿命,但也会增加脂肪积累并改变脂质代谢,这就引发了一个有趣的问题,即这些效应之间可能存在怎样的关联。在此,我们表明,缺乏GSCs会导致广泛的转录重编程,其中保守的解毒调节因子SKN-1/Nrf会增强应激抗性、蛋白酶体活性并延长寿命。SKN-1还会激活多种脂质代谢基因并减少脂肪储存,从而减轻因缺乏GSCs而导致的脂肪积累增加。令人惊讶的是,SKN-1是由这种脂肪发出的信号激活的,这种脂肪似乎来自为繁殖而产生的未消耗的卵黄。我们得出结论,SKN-1在维持脂质稳态中起直接作用,在该过程中它被脂质激活。这种SKN-1功能可能解释了哺乳动物Nrf蛋白在脂肪肝疾病中的重要性,并表明特定的内源性或膳食脂质可能通过SKN-1/Nrf促进健康。

https://cdn.ncbi.nlm.nih.gov/pmc/blobs/aade/4541496/5826a787fce2/elife-07836-fig1.jpg

文献AI研究员

20分钟写一篇综述,助力文献阅读效率提升50倍。

立即体验

用中文搜PubMed

大模型驱动的PubMed中文搜索引擎

马上搜索

文档翻译

学术文献翻译模型,支持多种主流文档格式。

立即体验