Suppr超能文献

哺乳动物胎盘基因体DNA甲基化模式的早期发育和进化起源

Early Developmental and Evolutionary Origins of Gene Body DNA Methylation Patterns in Mammalian Placentas.

作者信息

Schroeder Diane I, Jayashankar Kartika, Douglas Kory C, Thirkill Twanda L, York Daniel, Dickinson Pete J, Williams Lawrence E, Samollow Paul B, Ross Pablo J, Bannasch Danika L, Douglas Gordon C, LaSalle Janine M

机构信息

Department of Medical Microbiology and Immunology, The University of California Davis School of Medicine, Davis, California, United States of America; University of California Davis Genome Center, University of California Davis, Davis, California, United States of America; University of California Davis MIND Institute, University of California Davis, Sacramento, California, United States of America.

Department of Population Health and Reproduction, UC Davis School of Veterinary Medicine, Davis, California, United States of America.

出版信息

PLoS Genet. 2015 Aug 4;11(8):e1005442. doi: 10.1371/journal.pgen.1005442. eCollection 2015 Aug.

Abstract

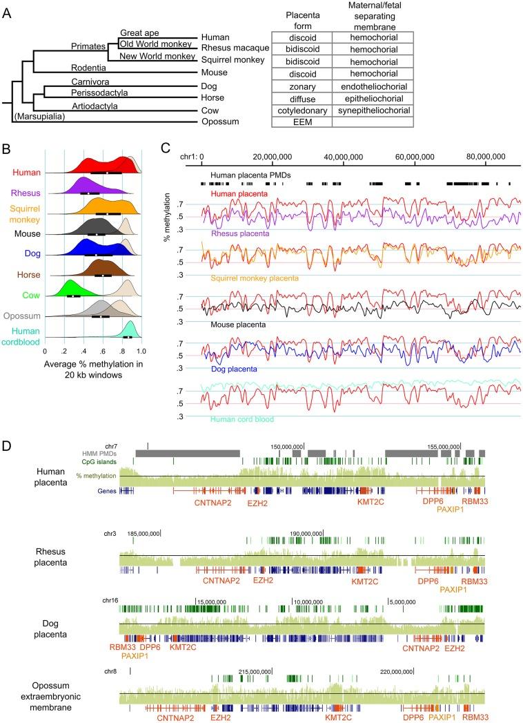
Over the last 20-80 million years the mammalian placenta has taken on a variety of morphologies through both divergent and convergent evolution. Recently we have shown that the human placenta genome has a unique epigenetic pattern of large partially methylated domains (PMDs) and highly methylated domains (HMDs) with gene body DNA methylation positively correlating with level of gene expression. In order to determine the evolutionary conservation of DNA methylation patterns and transcriptional regulatory programs in the placenta, we performed a genome-wide methylome (MethylC-seq) analysis of human, rhesus macaque, squirrel monkey, mouse, dog, horse, and cow placentas as well as opossum extraembryonic membrane. We found that, similar to human placenta, mammalian placentas and opossum extraembryonic membrane have globally lower levels of methylation compared to somatic tissues. Higher relative gene body methylation was the conserved feature across all mammalian placentas, despite differences in PMD/HMDs and absolute methylation levels. Specifically, higher methylation over the bodies of genes involved in mitosis, vesicle-mediated transport, protein phosphorylation, and chromatin modification was observed compared with the rest of the genome. As in human placenta, higher methylation is associated with higher gene expression and is predictive of genic location across species. Analysis of DNA methylation in oocytes and preimplantation embryos shows a conserved pattern of gene body methylation similar to the placenta. Intriguingly, mouse and cow oocytes and mouse early embryos have PMD/HMDs but their placentas do not, suggesting that PMD/HMDs are a feature of early preimplantation methylation patterns that become lost during placental development in some species and following implantation of the embryo.

摘要

在过去的2000万至8000万年里,哺乳动物的胎盘通过趋异进化和趋同进化呈现出多种形态。最近我们发现,人类胎盘基因组具有独特的表观遗传模式,存在大量部分甲基化结构域(PMD)和高度甲基化结构域(HMD),基因体DNA甲基化与基因表达水平呈正相关。为了确定胎盘DNA甲基化模式和转录调控程序的进化保守性,我们对人类、恒河猴、松鼠猴、小鼠、狗、马和牛的胎盘以及负鼠的胚外膜进行了全基因组甲基化组(MethylC-seq)分析。我们发现,与人类胎盘相似,哺乳动物的胎盘和负鼠的胚外膜与体细胞组织相比,整体甲基化水平较低。尽管PMD/HMD和绝对甲基化水平存在差异,但所有哺乳动物胎盘的一个保守特征是相对较高的基因体甲基化。具体而言,与基因组的其他部分相比,在参与有丝分裂、囊泡介导的运输、蛋白质磷酸化和染色质修饰的基因体上观察到更高的甲基化。与人类胎盘一样,较高的甲基化与较高的基因表达相关,并且可以预测跨物种的基因位置。对卵母细胞和植入前胚胎的DNA甲基化分析显示,基因体甲基化的模式与胎盘相似且具有保守性。有趣的是,小鼠和牛的卵母细胞以及小鼠早期胚胎具有PMD/HMD,但它们的胎盘没有,这表明PMD/HMD是早期植入前甲基化模式的一个特征,在某些物种的胎盘发育过程中以及胚胎植入后会消失。

https://cdn.ncbi.nlm.nih.gov/pmc/blobs/2d7e/4524645/d494727e34b7/pgen.1005442.g001.jpg

文献AI研究员

20分钟写一篇综述,助力文献阅读效率提升50倍。

立即体验

用中文搜PubMed

大模型驱动的PubMed中文搜索引擎

马上搜索

文档翻译

学术文献翻译模型,支持多种主流文档格式。

立即体验