Suppr超能文献

青蒿对饮食诱导肥胖小鼠模型的抗脂肪生成作用。

Anti-adipogenic effect of Artemisia annua in diet-induced-obesity mice model.

作者信息

Baek Hye Kyung, Shim Hyeji, Lim Hyunmook, Shim Minju, Kim Chul-Kyu, Park Sang-Kyu, Lee Yong Seok, Song Ki-Duk, Kim Sung-Jo, Yi Sun Shin

机构信息

Department of Biomedical Laboratory Science, College of Medical Sciences, Soonchunhyang University, Asan 31538, Korea.

Department of Medical Biotechnology, College of Medical Sciences, Soonchunhyang University, Asan 31538, Korea.

出版信息

J Vet Sci. 2015;16(4):389-96. doi: 10.4142/jvs.2015.16.4.389.

Abstract

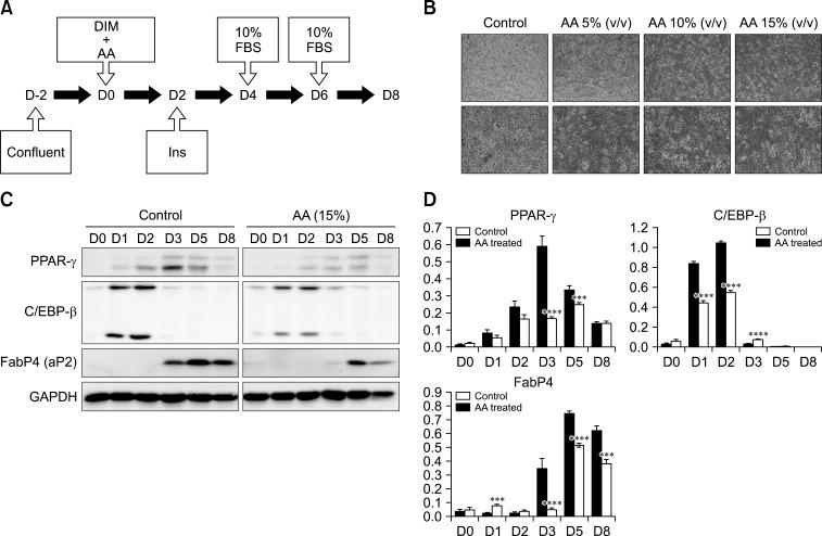
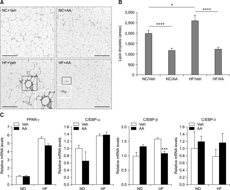
Obesity has increased continuously in western countries during the last several decades and recently become a problem in developing countries. Currently, anti-obesity drugs originating from natural products are being investigated for their potential to overcome adverse effects associated with chemical drugs. Artemisinic acid, which was isolated from the well-known anti-malaria herb Artemisia annua (AA) L., was recently shown to possess anti-adipogenic effects in vitro. However, the anti-adipogenic effects of AA in animal models have not yet been investigated. Therefore, we conducted daily oral administration with AA water extract in a diet-induced obesity animal model and treated 3T3-L1 cells with AA to confirm the anti-adipogenic effects in the related protein expressions. We then evaluated the physiology, adipose tissue histology and mRNA expressions of many related genes. Inhibition of adipogenesis by the AA water extract was observed in vitro. In the animal model, weight gain was significantly lower in the AA treated group, but there were no changes in food intake volume or calories. Reductions in lipid droplet size and mRNA expression associated with adipogenesis were also observed in animal epididymal fat. This study is the first to report that AA has an anti-obese effects in vivo.

摘要

在过去几十年间,肥胖问题在西方国家持续增加,最近在发展中国家也成为了一个问题。目前,源自天然产物的抗肥胖药物因其克服化学药物相关不良反应的潜力而受到研究。从著名的抗疟疾草药黄花蒿(AA)中分离出的青蒿酸,最近在体外实验中显示出具有抗脂肪生成作用。然而,AA在动物模型中的抗脂肪生成作用尚未得到研究。因此,我们在饮食诱导的肥胖动物模型中每日口服AA水提取物,并使用AA处理3T3-L1细胞,以确认其在相关蛋白表达中的抗脂肪生成作用。然后,我们评估了许多相关基因的生理学、脂肪组织组织学和mRNA表达。在体外实验中观察到AA水提取物对脂肪生成的抑制作用。在动物模型中,AA处理组的体重增加显著更低,但食物摄入量或卡路里没有变化。在动物附睾脂肪中也观察到脂滴大小和与脂肪生成相关的mRNA表达降低。本研究首次报道AA在体内具有抗肥胖作用。

https://cdn.ncbi.nlm.nih.gov/pmc/blobs/3927/4701730/54607d7bebc9/jvs-16-389-g001.jpg

文献AI研究员

20分钟写一篇综述,助力文献阅读效率提升50倍。

立即体验

用中文搜PubMed

大模型驱动的PubMed中文搜索引擎

马上搜索

文档翻译

学术文献翻译模型,支持多种主流文档格式。

立即体验