Suppr超能文献

自噬能力和亚线粒体异质性塑造了Bnip3诱导的线粒体自噬对细胞凋亡的调控。

Autophagy capacity and sub-mitochondrial heterogeneity shape Bnip3-induced mitophagy regulation of apoptosis.

作者信息

Choe Sehyo Charley, Hamacher-Brady Anne, Brady Nathan Ryan

机构信息

Systems Biology of Cell Death Mechanisms, German Cancer Research Center (DKFZ), Heidelberg, Germany.

Department of Surgery, Heidelberg University Hospital, Heidelberg, Germany.

出版信息

Cell Commun Signal. 2015 Aug 8;13:37. doi: 10.1186/s12964-015-0115-9.

Abstract

BACKGROUND

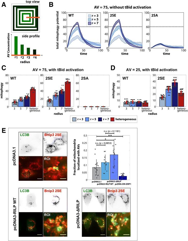
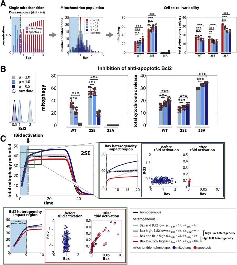
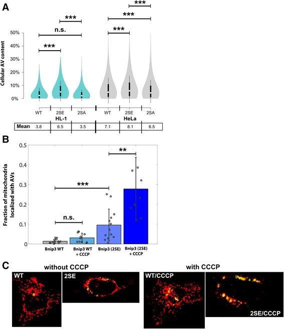
Mitochondria are key regulators of apoptosis. In response to stress, BH3-only proteins activate pro-apoptotic Bcl2 family proteins Bax and Bak, which induce mitochondrial outer membrane permeabilization (MOMP). While the large-scale mitochondrial release of pro-apoptotic proteins activates caspase-dependent cell death, a limited release results in sub-lethal caspase activation which promotes tumorigenesis. Mitochondrial autophagy (mitophagy) targets dysfunctional mitochondria for degradation by lysosomes, and undergoes extensive crosstalk with apoptosis signaling, but its influence on apoptosis remains undetermined. The BH3-only protein Bnip3 integrates apoptosis and mitophagy signaling at different signaling domains. Bnip3 inhibits pro-survival Bcl2 members via its BH3 domain and activates mitophagy through its LC3 Interacting Region (LIR), which is responsible for binding to autophagosomes. Previously, we have shown that Bnip3-activated mitophagy prior to apoptosis induction can reduce mitochondrial activation of caspases, suggesting that a reduction to mitochondrial levels may be pro-survival. An outstanding question is whether organelle dynamics and/or recently discovered subcellular variations of protein levels responsible for both MOMP sensitivity and crosstalk between apoptosis and mitophagy can influence the cellular apoptosis decision event. To that end, here we undertook a systems biology analysis of mitophagy-apoptosis crosstalk at the level of cellular mitochondrial populations.

RESULTS

Based on experimental findings, we developed a multi-scale, hybrid model with an individually adaptive mitochondrial population, whose actions are determined by protein levels, embedded in an agent-based model (ABM) for simulating subcellular dynamics and local feedback via reactive oxygen species signaling. Our model, supported by experimental evidence, identified an emergent regulatory structure within canonical apoptosis signaling. We show that the extent of mitophagy is determined by levels and spatial localization of autophagy capacity, and subcellular mitochondrial protein heterogeneities. Our model identifies mechanisms and conditions that alter the mitophagy decision within mitochondrial subpopulations to an extent sufficient to shape cellular outcome to apoptotic stimuli.

CONCLUSION

Overall, our modeling approach provides means to suggest new experiments and implement findings at multiple scales in order to understand how network topologies and subcellular heterogeneities can influence signaling events at individual organelle level, and hence, determine the emergence of heterogeneity in cellular decisions due the actions of the collective intra-cellular population.

摘要

背景

线粒体是细胞凋亡的关键调节因子。在应激反应中,仅含BH3结构域的蛋白激活促凋亡的Bcl2家族蛋白Bax和Bak,进而诱导线粒体外膜通透性改变(MOMP)。虽然促凋亡蛋白从线粒体大规模释放会激活依赖半胱天冬酶的细胞死亡,但有限的释放会导致半胱天冬酶亚致死性激活,从而促进肿瘤发生。线粒体自噬(mitophagy)将功能失调的线粒体靶向溶酶体进行降解,并与凋亡信号通路发生广泛的相互作用,但其对细胞凋亡的影响仍未明确。仅含BH3结构域的蛋白Bnip3在不同信号域整合凋亡和线粒体自噬信号。Bnip3通过其BH3结构域抑制促生存的Bcl2成员,并通过其LC3相互作用区域(LIR)激活线粒体自噬,该区域负责与自噬体结合。此前,我们已经表明,在诱导凋亡之前Bnip3激活的线粒体自噬可以减少线粒体对半胱天冬酶的激活,这表明线粒体水平的降低可能具有促生存作用。一个悬而未决的问题是,细胞器动力学和/或最近发现的负责MOMP敏感性以及凋亡与线粒体自噬之间相互作用的蛋白质水平的亚细胞变化是否会影响细胞凋亡决定事件。为此,我们在此对细胞线粒体群体水平上的线粒体自噬 - 凋亡相互作用进行了系统生物学分析。

结果

基于实验结果,我们开发了一个多尺度混合模型,该模型具有个体适应性线粒体群体,其行为由蛋白质水平决定,并嵌入基于主体的模型(ABM)中,用于模拟亚细胞动力学和通过活性氧信号进行的局部反馈。我们的模型在实验证据支持下,在经典凋亡信号通路中确定了一种新出现的调节结构。我们表明,线粒体自噬的程度由自噬能力的水平和空间定位以及亚细胞线粒体蛋白异质性决定。我们的模型确定了改变线粒体亚群中线粒体自噬决定的机制和条件,其程度足以塑造细胞对凋亡刺激的反应结果。

结论

总体而言,我们的建模方法提供了手段来提出新的实验并在多个尺度上实施研究结果,以便了解网络拓扑结构和亚细胞异质性如何影响单个细胞器水平的信号事件,从而确定由于细胞内群体的集体作用导致的细胞决策中异质性的出现。

https://cdn.ncbi.nlm.nih.gov/pmc/blobs/3359/4528699/b95b8843657b/12964_2015_115_Fig1_HTML.jpg

文献AI研究员

20分钟写一篇综述,助力文献阅读效率提升50倍。

立即体验

用中文搜PubMed

大模型驱动的PubMed中文搜索引擎

马上搜索

文档翻译

学术文献翻译模型,支持多种主流文档格式。

立即体验