Suppr超能文献

线粒体D环末端的DNA复制调控涉及解旋酶TWINKLE和一个保守序列元件。

Regulation of DNA replication at the end of the mitochondrial D-loop involves the helicase TWINKLE and a conserved sequence element.

作者信息

Jemt Elisabeth, Persson Örjan, Shi Yonghong, Mehmedovic Majda, Uhler Jay P, Dávila López Marcela, Freyer Christoph, Gustafsson Claes M, Samuelsson Tore, Falkenberg Maria

机构信息

Department of Medical Biochemistry and Cell Biology, University of Gothenburg, P.O. Box 440, SE-405 30 Gothenburg, Sweden.

Department of Laboratory Medicine, Karolinska Institutet, Retzius väg 8, 171 77 Stockholm, Sweden.

出版信息

Nucleic Acids Res. 2015 Oct 30;43(19):9262-75. doi: 10.1093/nar/gkv804. Epub 2015 Aug 7.

Abstract

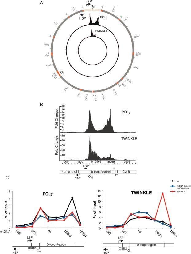
The majority of mitochondrial DNA replication events are terminated prematurely. The nascent DNA remains stably associated with the template, forming a triple-stranded displacement loop (D-loop) structure. However, the function of the D-loop region of the mitochondrial genome remains poorly understood. Using a comparative genomics approach we here identify two closely related 15 nt sequence motifs of the D-loop, strongly conserved among vertebrates. One motif is at the D-loop 5'-end and is part of the conserved sequence block 1 (CSB1). The other motif, here denoted coreTAS, is at the D-loop 3'-end. Both these sequences may prevent transcription across the D-loop region, since light and heavy strand transcription is terminated at CSB1 and coreTAS, respectively. Interestingly, the replication of the nascent D-loop strand, occurring in a direction opposite to that of heavy strand transcription, is also terminated at coreTAS, suggesting that coreTAS is involved in termination of both transcription and replication. Finally, we demonstrate that the loading of the helicase TWINKLE at coreTAS is reversible, implying that this site is a crucial component of a switch between D-loop formation and full-length mitochondrial DNA replication.

摘要

大多数线粒体DNA复制事件会过早终止。新生DNA与模板稳定结合,形成三链置换环(D环)结构。然而,线粒体基因组D环区域的功能仍知之甚少。我们在此采用比较基因组学方法,鉴定出线粒体D环中两个密切相关的15个核苷酸的序列基序,它们在脊椎动物中高度保守。一个基序位于D环5'端,是保守序列块1(CSB1)的一部分。另一个基序,这里称为coreTAS,位于D环3'端。这两个序列可能都能阻止转录穿过D环区域,因为轻链和重链转录分别在CSB1和coreTAS处终止。有趣的是,新生D环链的复制方向与重链转录方向相反,其复制也在coreTAS处终止,这表明coreTAS参与转录和复制的终止。最后,我们证明解旋酶TWINKLE在coreTAS处的加载是可逆的,这意味着该位点是D环形成与全长线粒体DNA复制之间转换的关键组成部分。

https://cdn.ncbi.nlm.nih.gov/pmc/blobs/5fb4/4627069/de52e85a256b/gkv804fig1.jpg

文献AI研究员

20分钟写一篇综述,助力文献阅读效率提升50倍。

立即体验

用中文搜PubMed

大模型驱动的PubMed中文搜索引擎

马上搜索

文档翻译

学术文献翻译模型,支持多种主流文档格式。

立即体验