Suppr超能文献

OLA1通过抑制真核起始因子2三元复合物的形成来调节蛋白质合成和综合应激反应。

OLA1 regulates protein synthesis and integrated stress response by inhibiting eIF2 ternary complex formation.

作者信息

Chen Huarong, Song Renduo, Wang Guohui, Ding Zonghui, Yang Chunying, Zhang Jiawei, Zeng Zihua, Rubio Valentina, Wang Luchang, Zu Nancy, Weiskoff Amanda M, Minze Laurie J, Jeyabal Prince V S, Mansour Oula C, Bai Li, Merrick William C, Zheng Shu, Shi Zheng-Zheng

机构信息

1] Department of Translational Imaging Houston Methodist Research Institute, Weill Cornell Medical College, Houston, TX 77030, USA [2] Cancer Institute, The Second Affiliated Hospital, School of Medicine, Zhejiang University, Hangzhou, Zhejiang 310009, China.

Department of Translational Imaging Houston Methodist Research Institute, Weill Cornell Medical College, Houston, TX 77030, USA.

出版信息

Sci Rep. 2015 Aug 18;5:13241. doi: 10.1038/srep13241.

Abstract

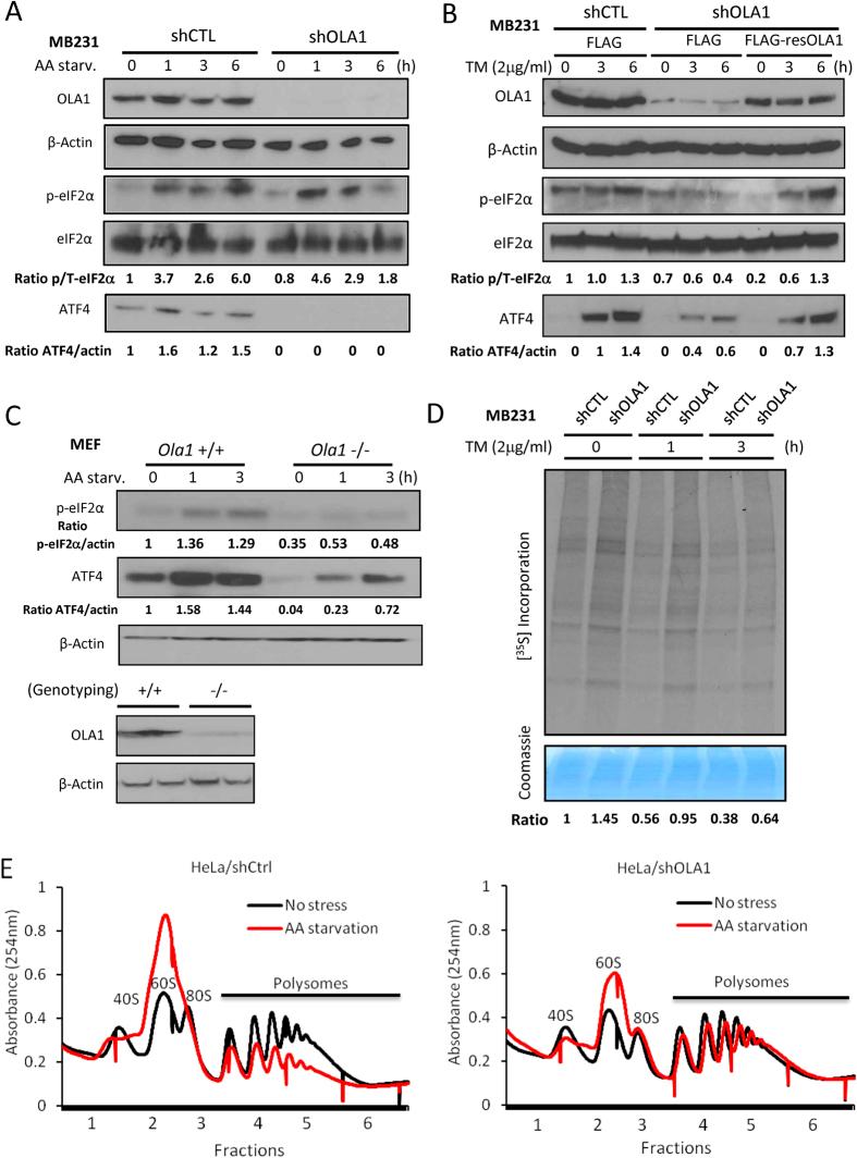
Translation is a fundamental cellular process, and its dysregulation can contribute to human diseases such as cancer. During translation initiation the eukaryotic initiation factor 2 (eIF2) forms a ternary complex (TC) with GTP and the initiator methionyl-tRNA (tRNAi), mediating ribosomal recruitment of tRNAi. Limiting TC availability is a central mechanism for triggering the integrated stress response (ISR), which suppresses global translation in response to various cellular stresses, but induces specific proteins such as ATF4. This study shows that OLA1, a member of the ancient Obg family of GTPases, is an eIF2-regulatory protein that inhibits protein synthesis and promotes ISR by binding eIF2, hydrolyzing GTP, and interfering with TC formation. OLA1 thus represents a novel mechanism of translational control affecting de novo TC formation, different from the traditional model in which phosphorylation of eIF2α blocks the regeneration of TC. Depletion of OLA1 caused a hypoactive ISR and greater survival in stressed cells. In vivo, OLA1-knockdown rendered cancer cells deficient in ISR and the downstream proapoptotic effector, CHOP, promoting tumor growth and metastasis. Our work suggests that OLA1 is a novel translational GTPase and plays a suppressive role in translation and cell survival, as well as cancer growth and progression.

摘要

翻译是一个基本的细胞过程,其失调会导致诸如癌症等人类疾病。在翻译起始过程中,真核起始因子2(eIF2)与GTP和起始甲硫氨酰 - tRNA(tRNAi)形成三元复合物(TC),介导tRNAi的核糖体募集。限制TC的可用性是触发综合应激反应(ISR)的核心机制,ISR会响应各种细胞应激抑制全局翻译,但会诱导特定蛋白质如ATF4。本研究表明,古老的Obg家族GTP酶成员OLA1是一种eIF2调节蛋白,它通过结合eIF2、水解GTP并干扰TC形成来抑制蛋白质合成并促进ISR。因此,OLA1代表了一种影响新生TC形成的翻译控制新机制,不同于传统模型中eIF2α磷酸化阻断TC再生的情况。OLA1的缺失导致应激细胞中ISR活性降低和更高的存活率。在体内,敲低OLA1使癌细胞缺乏ISR和下游促凋亡效应物CHOP,从而促进肿瘤生长和转移。我们的工作表明,OLA1是一种新型的翻译GTP酶,在翻译和细胞存活以及癌症生长和进展中起抑制作用。

https://cdn.ncbi.nlm.nih.gov/pmc/blobs/8c56/4539610/c4300758e046/srep13241-f1.jpg

文献AI研究员

20分钟写一篇综述,助力文献阅读效率提升50倍。

立即体验

用中文搜PubMed

大模型驱动的PubMed中文搜索引擎

马上搜索

文档翻译

学术文献翻译模型,支持多种主流文档格式。

立即体验