Suppr超能文献

以接近单增强子分辨率进行启动子锚定相互作用的全基因组图谱绘制。

Genome-wide mapping of promoter-anchored interactions with close to single-enhancer resolution.

作者信息

Sahlén Pelin, Abdullayev Ilgar, Ramsköld Daniel, Matskova Liudmila, Rilakovic Nemanja, Lötstedt Britta, Albert Thomas J, Lundeberg Joakim, Sandberg Rickard

机构信息

KTH - Royal Institute of Technology, Science for Life Laboratory, School of Biotechnology, Solna, 171 65, Sweden.

Ludwig Institute for Cancer Research, Stockholm, 171 77, Sweden.

出版信息

Genome Biol. 2015 Aug 3;16(1):156. doi: 10.1186/s13059-015-0727-9.

Abstract

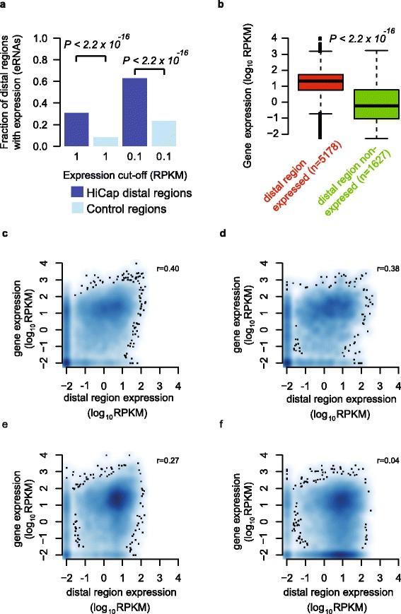
Although the locations of promoters and enhancers have been identified in several cell types, we still have limited information on their connectivity. We developed HiCap, which combines a 4-cutter restriction enzyme Hi-C with sequence capture of promoter regions. Applying the method to mouse embryonic stem cells, we identified promoter-anchored interactions involving 15,905 promoters and 71,984 distal regions. The distal regions were enriched for enhancer marks and transcription, and had a mean fragment size of only 699 bp--close to single-enhancer resolution. High-resolution maps of promoter-anchored interactions with HiCap will be important for detailed characterizations of chromatin interaction landscapes.

摘要

尽管在多种细胞类型中已经确定了启动子和增强子的位置,但我们对它们之间的连接性仍知之甚少。我们开发了HiCap,它将四碱基切割限制酶Hi-C与启动子区域的序列捕获相结合。将该方法应用于小鼠胚胎干细胞,我们鉴定出了涉及15,905个启动子和71,984个远端区域的启动子锚定相互作用。这些远端区域富含增强子标记和转录活性,平均片段大小仅为699 bp,接近单增强子分辨率。利用HiCap绘制的启动子锚定相互作用的高分辨率图谱对于详细表征染色质相互作用景观具有重要意义。

https://cdn.ncbi.nlm.nih.gov/pmc/blobs/7b27/4557751/1e70d851fcb1/13059_2015_727_Fig1_HTML.jpg

文献AI研究员

20分钟写一篇综述,助力文献阅读效率提升50倍。

立即体验

用中文搜PubMed

大模型驱动的PubMed中文搜索引擎

马上搜索

文档翻译

学术文献翻译模型,支持多种主流文档格式。

立即体验