Suppr超能文献

硫氧还蛋白1介导转化生长因子-β诱导的涎腺腺样囊性癌上皮-间质转化。

Thioredoxin 1 mediates TGF-β-induced epithelial-mesenchymal transition in salivary adenoid cystic carcinoma.

作者信息

Jiang Yang, Feng Xin, Zheng Lei, Li Sheng-Lin, Ge Xi-Yuan, Zhang Jian-Guo

机构信息

Department of Oral and Maxillofacial Surgery, Peking University School and Hospital of Stomatology, Beijing 100081, PR China.

Department of Otolaryngology, Wake Forest School of Medicine, Winston-Salem, NC 27157, USA.

出版信息

Oncotarget. 2015 Sep 22;6(28):25506-19. doi: 10.18632/oncotarget.4635.

Abstract

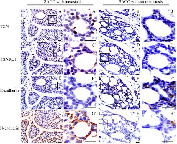
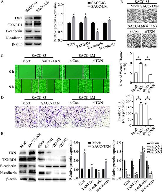
Epithelial-mesenchymal transition (EMT) plays an important role in the invasion and metastasis of salivary adenoid cystic carcinoma (SACC) which is characterized by wide local infiltration, perineural spread, a propensity to local recurrence and late distant metastasis. Our recent studies have disclosed that TGF-β is a crucial factor for EMT in metastatic SACC. In this study, we further uncovered small redox protein thioredoxin 1 (TXN) as a critical mediator of TGF-β induced EMT. Immunohistochemistry analysis revealed significantly higher expressions of TXN, thioredoxin reductase 1 (TXNRD1) and N-cadherin, and lower expression of E-cadherin in human metastatic SACC compared to non-metastatic SACC tissues. Consistently, cultured SACC cells with stable TXN overexpression had decreased E-cadherin and increased N-cadherin as well as Snail and Slug expressions. The enhanced migration and invasion potential of these cells was abrogated by Akt or TXNRD1 inhibitors. Expression of N-cadherin and Akt p-Akt decreased, whereas E-cadherin expression increased in a BBSKE (TXNRD1 inhibitor)-dose-dependent manner. In a xenograft mouse model, TXN overexpression facilitated the metastatic potential of SACC-83 cells to the lung. Our results indicate that TXN plays a key role in SACC invasion and metastasis through the modulation of TGF-β-Akt/GSK-3β on EMT. TXN could be a potential therapeutic target for SACC.

摘要

上皮-间质转化(EMT)在涎腺腺样囊性癌(SACC)的侵袭和转移中起重要作用,其特点是局部广泛浸润、神经周围扩散、易于局部复发和晚期远处转移。我们最近的研究表明,转化生长因子-β(TGF-β)是转移性SACC中EMT的关键因素。在本研究中,我们进一步发现小氧化还原蛋白硫氧还蛋白1(TXN)是TGF-β诱导EMT的关键介质。免疫组织化学分析显示,与非转移性SACC组织相比,人转移性SACC中TXN、硫氧还蛋白还原酶1(TXNRD1)和N-钙黏蛋白的表达显著升高,而E-钙黏蛋白的表达降低。一致地,稳定过表达TXN的培养SACC细胞中E-钙黏蛋白减少,N-钙黏蛋白以及Snail和Slug的表达增加。Akt或TXNRD1抑制剂消除了这些细胞增强的迁移和侵袭潜能。N-钙黏蛋白和Akt p-Akt的表达降低,而E-钙黏蛋白的表达以BBSKE(TXNRD1抑制剂)剂量依赖性方式增加。在异种移植小鼠模型中,TXN过表达促进了SACC-83细胞向肺的转移潜能。我们的结果表明,TXN通过调节TGF-β-Akt/糖原合成酶激酶-3β对EMT的作用,在SACC侵袭和转移中起关键作用。TXN可能是SACC的一个潜在治疗靶点。

https://cdn.ncbi.nlm.nih.gov/pmc/blobs/9bf2/4694848/0740eb96b7c3/oncotarget-06-25506-g001.jpg

文献AI研究员

20分钟写一篇综述,助力文献阅读效率提升50倍。

立即体验

用中文搜PubMed

大模型驱动的PubMed中文搜索引擎

马上搜索

文档翻译

学术文献翻译模型,支持多种主流文档格式。

立即体验