Suppr超能文献

LAPTM4B与非小细胞肺癌的不良预后相关,并促进肺癌细胞中NRF2介导的应激反应途径。

LAPTM4B is associated with poor prognosis in NSCLC and promotes the NRF2-mediated stress response pathway in lung cancer cells.

作者信息

Maki Yuho, Fujimoto Junya, Lang Wenhua, Xu Li, Behrens Carmen, Wistuba Ignacio I, Kadara Humam

机构信息

Department of Translational Molecular Pathology, The University of Texas MD Anderson Cancer Center, Houston, TX, U.S.A.

Department of Thoracic/Head and Neck Medical Oncology, The University of Texas MD Anderson Cancer Center, Houston, TX, U.S.A.

出版信息

Sci Rep. 2015 Sep 7;5:13846. doi: 10.1038/srep13846.

Abstract

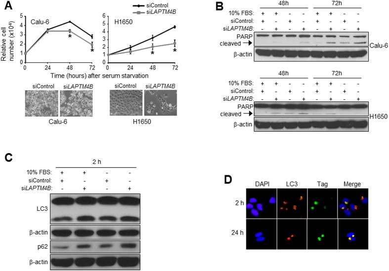
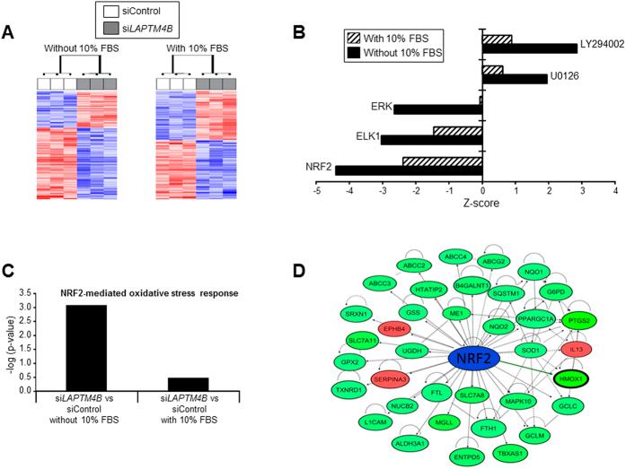
We recently demonstrated that lysosomal protein transmembrane 4 beta (LAPTM4B) is elevated in non-small cell lung cancers (NSCLCs) and in the surrounding premalignant airway field of cancerization. In the present study, we sought to begin to understand the relevance of LAPTM4B expression and signaling to NSCLC pathogenesis. In situ hybridization analysis of LAPTM4B transcript in tissue microarrays comprised of 368 NSCLCs demonstrated that LAPTM4B expression was significantly increased in smoker compared to non-smoker lung adenocarcinoma tumors (P < 0.001) and was significantly associated with poor overall survival (P < 0.05) in adenocarcinoma patients. Knockdown of LAPTM4B expression inhibited cell growth, induced cellular apoptosis and decreased cellular autophagy in serum starved lung cancer cells. Expression profiling coupled with pathways analysis revealed decreased activation of the nuclear factor erythroid 2-like 2 (NRF2) stress response pathway following LAPTM4B knockdown. Further analysis demonstrated that LAPTM4B augmented the expression and nuclear translocation of the NRF2 transcription factor following serum deprivation as well as increased the expression of NRF2 target genes such as heme oxygenase 1/HMOX1). Our study points to the relevance of LAPTM4B expression to NSCLC pathogenesis as well as to the probable role of LAPTM4B/NRF2 signaling in promoting lung cancer cell survival.

摘要

我们最近证明,溶酶体蛋白跨膜4β(LAPTM4B)在非小细胞肺癌(NSCLC)及其周围的癌前气道癌变区域中表达升高。在本研究中,我们试图开始了解LAPTM4B表达及信号传导与NSCLC发病机制的相关性。对由368例NSCLC组成的组织芯片进行LAPTM4B转录本的原位杂交分析表明,与非吸烟肺腺癌肿瘤相比,吸烟患者的LAPTM4B表达显著增加(P < 0.001),并且与腺癌患者的总体生存率差显著相关(P < 0.05)。敲低LAPTM4B表达可抑制血清饥饿的肺癌细胞的生长、诱导细胞凋亡并降低细胞自噬。表达谱分析结合通路分析显示,敲低LAPTM4B后核因子红细胞2样2(NRF2)应激反应通路的激活减少。进一步分析表明,血清剥夺后LAPTM4B增强了NRF2转录因子 的表达和核转位,同时增加了NRF2靶基因(如血红素加氧酶1/HMOX1)的表达。我们的研究指出了LAPTM4B表达与NSCLC发病机制的相关性,以及LAPTM4B/NRF2信号传导在促进肺癌细胞存活中的可能作用。

https://cdn.ncbi.nlm.nih.gov/pmc/blobs/60d6/4561374/921be02c9152/srep13846-f1.jpg

文献AI研究员

20分钟写一篇综述,助力文献阅读效率提升50倍。

立即体验

用中文搜PubMed

大模型驱动的PubMed中文搜索引擎

马上搜索

文档翻译

学术文献翻译模型,支持多种主流文档格式。

立即体验