Suppr超能文献

前沙鼠蛋白促进颗粒蛋白前体不依赖sortilin的溶酶体运输。

Prosaposin facilitates sortilin-independent lysosomal trafficking of progranulin.

作者信息

Zhou Xiaolai, Sun Lirong, Bastos de Oliveira Francisco, Qi Xiaoyang, Brown William J, Smolka Marcus B, Sun Ying, Hu Fenghua

机构信息

Department of Molecular Biology and Genetics, Cornell University, Ithaca, NY 14853 Weill Institute for Cell and Molecular Biology, Cornell University, Ithaca, NY 14853.

Department of Molecular Biology and Genetics, Cornell University, Ithaca, NY 14853 Weill Institute for Cell and Molecular Biology, Cornell University, Ithaca, NY 14853 Department of Neurobiology, School of Basic Medical Sciences, Southern Medical University, Guangzhou 510515, China.

出版信息

J Cell Biol. 2015 Sep 14;210(6):991-1002. doi: 10.1083/jcb.201502029.

Abstract

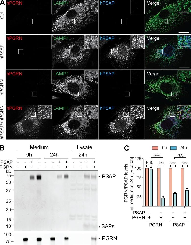
Mutations in the progranulin (PGRN) gene have been linked to two distinct neurodegenerative diseases, frontotemporal lobar degeneration (FTLD) and neuronal ceroid lipofuscinosis (NCL). Accumulating evidence suggests a critical role of PGRN in lysosomes. However, how PGRN is trafficked to lysosomes is still not clear. Here we report a novel pathway for lysosomal delivery of PGRN. We found that prosaposin (PSAP) interacts with PGRN and facilitates its lysosomal targeting in both biosynthetic and endocytic pathways via the cation-independent mannose 6-phosphate receptor and low density lipoprotein receptor-related protein 1. PSAP deficiency in mice leads to severe PGRN trafficking defects and a drastic increase in serum PGRN levels. We further showed that this PSAP pathway is independent of, but complementary to, the previously identified PGRN lysosomal trafficking mediated by sortilin. Collectively, our results provide new understanding on PGRN trafficking and shed light on the molecular mechanisms behind FTLD and NCL caused by PGRN mutations.

摘要

前颗粒蛋白(PGRN)基因的突变与两种不同的神经退行性疾病有关,即额颞叶痴呆(FTLD)和神经元蜡样脂褐质沉积症(NCL)。越来越多的证据表明PGRN在溶酶体中起关键作用。然而,PGRN如何被转运到溶酶体仍不清楚。在此,我们报告了一种新的PGRN溶酶体递送途径。我们发现,前沙鼠蛋白(PSAP)与PGRN相互作用,并通过不依赖阳离子的甘露糖6-磷酸受体和低密度脂蛋白受体相关蛋白1,在生物合成和内吞途径中促进其溶酶体靶向。小鼠中PSAP缺乏会导致严重的PGRN转运缺陷以及血清PGRN水平急剧升高。我们进一步表明,这种PSAP途径独立于先前确定的由sortilin介导的PGRN溶酶体转运,但与之互补。总体而言,我们的结果为PGRN转运提供了新的认识,并揭示了由PGRN突变引起的FTLD和NCL背后的分子机制。

https://cdn.ncbi.nlm.nih.gov/pmc/blobs/363d/4576858/c1c26f0086d3/JCB_201502029_Fig1.jpg

文献AI研究员

20分钟写一篇综述,助力文献阅读效率提升50倍。

立即体验

用中文搜PubMed

大模型驱动的PubMed中文搜索引擎

马上搜索

文档翻译

学术文献翻译模型,支持多种主流文档格式。

立即体验