Suppr超能文献

基于单糖图谱鉴定栽培黄芪与野生黄芪

Identification of Cultured and Natural Astragalus Root Based on Monosaccharide Mapping.

作者信息

Li Ke, Hao Xia, Gao Fanrong, Wang Guizhen, Zhang Zhengzheng, Du Guanhua, Qin Xuemei

机构信息

Modern Research Center for Traditional Chinese Medicine, Shanxi University, No. 92, Wucheng Road, Taiyuan 030006, Shanxi, China.

College of Chemistry and Chemical Engineering, Shanxi University, No. 92, Wucheng Road, Taiyuan 030006, Shanxi, China.

出版信息

Molecules. 2015 Sep 11;20(9):16466-90. doi: 10.3390/molecules200916466.

Abstract

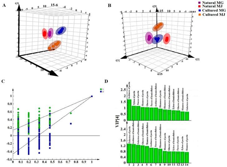
As the main substances responsible for immunomodulatory activity, saccharides can be used as quality indicators for Astragalus root (RA). Saccharide content is commonly determined by ultraviolet spectroscopy, which lacks species specificity and has not been applied in the Chinese Pharmacopoeia. Monosaccharide mapping based on trifluoroacetic acid (TFA) hydrolysis can be used for quantitative analysis of saccharide compositions. In addition, species specificity can be evaluated by analysis of the mapping characteristics. In this study, monosaccharide mapping of soluble saccharides in the cytoplasm and polysaccharides in the cell wall of 24 batches of RA samples with different growth patterns were obtained based on TFA hydrolysis followed by gas chromatography-mass spectrometry. Results indicated that the mapping and the molar ratios of saccharide compositions of the cultured and natural RA samples were different for both cytoplasm and cell wall. For example, the molar ratio of mannose and arabinose was more than 3.5:1 in cytoplasm in cultured RA, whereas the ratio was less than 3.5:1 in natural RA. This research not only lays a foundation for screening indicators for RA, but also provided new ways of evaluating the quality of Chinese medicinal materials in which saccharides are the main bioactive substances.

摘要

作为负责免疫调节活性的主要物质,糖类可作为黄芪(RA)的质量指标。糖类含量通常通过紫外光谱法测定,该方法缺乏物种特异性且未被《中国药典》采用。基于三氟乙酸(TFA)水解的单糖图谱可用于糖类成分的定量分析。此外,可通过分析图谱特征来评估物种特异性。在本研究中,基于TFA水解后气相色谱-质谱联用,获得了24批不同生长模式的RA样品细胞质中可溶性糖类和细胞壁中多糖类的单糖图谱。结果表明,培养的和天然的RA样品在细胞质和细胞壁中的图谱及糖类成分的摩尔比均不同。例如,培养的RA细胞质中甘露糖与阿拉伯糖的摩尔比大于3.5:1,而天然RA中的该比例小于3.5:1。本研究不仅为筛选RA指标奠定了基础,也为评估以糖类为主要生物活性物质的中药材质量提供了新方法。

https://cdn.ncbi.nlm.nih.gov/pmc/blobs/32e4/6331963/0e958cf0821b/molecules-20-16466-g001.jpg

文献AI研究员

20分钟写一篇综述,助力文献阅读效率提升50倍。

立即体验

用中文搜PubMed

大模型驱动的PubMed中文搜索引擎

马上搜索

文档翻译

学术文献翻译模型,支持多种主流文档格式。

立即体验