Suppr超能文献

Runx3决定天然淋巴细胞的谱系定向。

Runx3 specifies lineage commitment of innate lymphoid cells.

作者信息

Ebihara Takashi, Song Christina, Ryu Stacy H, Plougastel-Douglas Beatrice, Yang Liping, Levanon Ditsa, Groner Yoram, Bern Michael D, Stappenbeck Thaddeus S, Colonna Marco, Egawa Takeshi, Yokoyama Wayne M

机构信息

Howard Hughes Medical Institute, Washington University School of Medicine, St. Louis, Missouri, USA.

Department of Pathology and Immunology, Washington University School of Medicine, St. Louis, Missouri, USA.

出版信息

Nat Immunol. 2015 Nov;16(11):1124-33. doi: 10.1038/ni.3272. Epub 2015 Sep 28.

Abstract

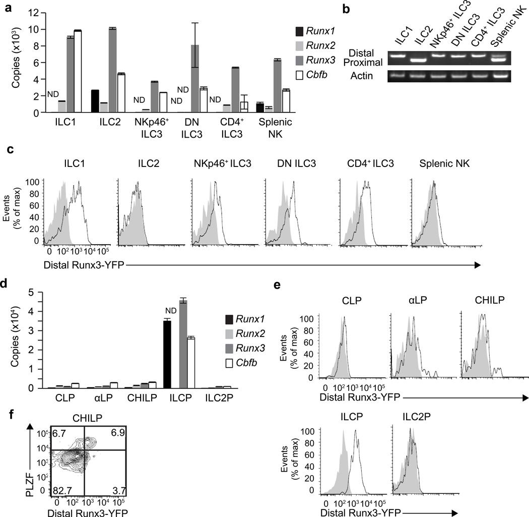
Subsets of innate lymphoid cells (ILCs) reside in the mucosa and regulate immune responses to external pathogens. While ILCs can be phenotypically classified into ILC1, ILC2 and ILC3 subsets, the transcriptional control of commitment to each ILC lineage is incompletely understood. Here we report that the transcription factor Runx3 was essential for the normal development of ILC1 and ILC3 cells but not of ILC2 cells. Runx3 controlled the survival of ILC1 cells but not of ILC3 cells. Runx3 was required for expression of the transcription factor RORγt and its downstream target, the transcription factor AHR, in ILC3 cells. The absence of Runx3 in ILCs exacerbated infection with Citrobacter rodentium. Therefore, our data establish Runx3 as a key transcription factor in the lineage-specific differentiation of ILC1 and ILC3 cells.

摘要

固有淋巴细胞(ILC)亚群存在于黏膜中,并调节对外部病原体的免疫反应。虽然ILC在表型上可分为ILC1、ILC2和ILC3亚群,但对每个ILC谱系定向的转录控制尚不完全清楚。在此,我们报告转录因子Runx3对ILC1和ILC3细胞的正常发育至关重要,但对ILC2细胞的发育并非如此。Runx3控制ILC1细胞的存活,但不控制ILC3细胞的存活。Runx3是ILC3细胞中转录因子RORγt及其下游靶点转录因子AHR表达所必需的。ILC中缺乏Runx3会加剧鼠柠檬酸杆菌感染。因此,我们的数据确立了Runx3是ILC1和ILC3细胞谱系特异性分化中的关键转录因子。

https://cdn.ncbi.nlm.nih.gov/pmc/blobs/c570/4618046/4301257075bb/nihms714852f1.jpg

文献AI研究员

20分钟写一篇综述,助力文献阅读效率提升50倍。

立即体验

用中文搜PubMed

大模型驱动的PubMed中文搜索引擎

马上搜索

文档翻译

学术文献翻译模型,支持多种主流文档格式。

立即体验