Suppr超能文献

番茄(Solanum lycopersicum L.)中bZIP转录因子家族的全基因组系统表征

Genome-wide systematic characterization of the bZIP transcriptional factor family in tomato (Solanum lycopersicum L.).

作者信息

Li Dayong, Fu Fuyou, Zhang Huijuan, Song Fengming

机构信息

State Key Laboratory for Rice Biology, Institute of Biotechnology, Zhejiang University, Hangzhou, 310058, China.

Department of Botany and Plant Pathology, Purdue University, 915 W. State Street, West Lafayette, IN, 47907, USA.

出版信息

BMC Genomics. 2015 Oct 12;16:771. doi: 10.1186/s12864-015-1990-6.

Abstract

BACKGROUND

Transcription factors of the basic leucine zipper (bZIP) family represent exclusively in eukaryotes and have been shown to regulate diverse biological processes in plant growth and development as well as in abiotic and biotic stress responses. However, little is known about the bZIP family in tomato (Solanum lycopersicum L.).

METHODS

The SlbZIP genes were identified using local BLAST and hidden Markov model profile searches. The phylogenetic trees, conserved motifs and gene structures were generated by MEGA6.06, MEME tool and gene Structure Display Server, respectively. The syntenic block diagrams were generated by the Circos software. The transcriptional gene expression profiles were obtained using Genevestigator tool and quantitative RT-PCR.

RESULTS

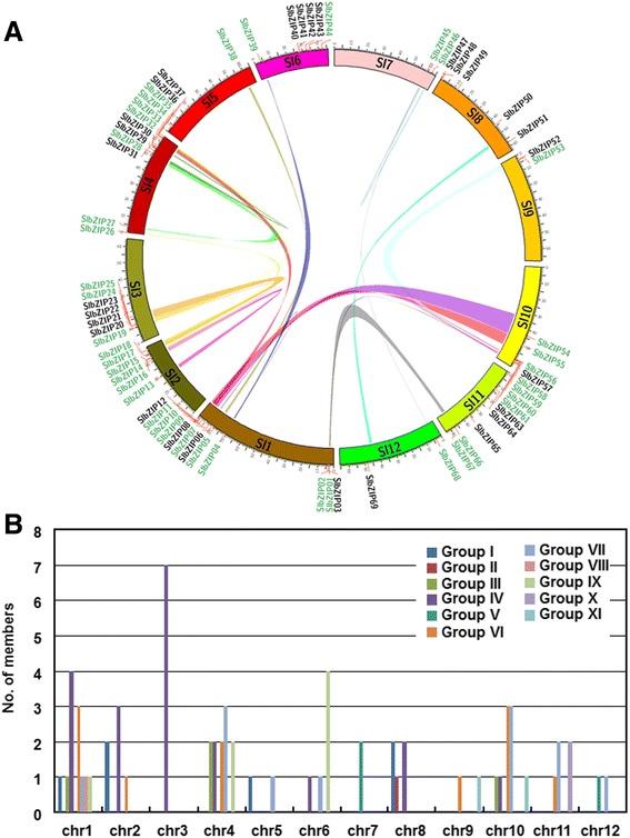
In the present study, we carried out a genome-wide identification and systematic analyses of 69 SlbZIP genes that distributes unevenly on the tomato chromosomes. This family can be divided into 9 groups according to the phylogenetic relationship among the SlbZIP proteins. Six kinds of intron patterns (a-f) within the basic and hinge regions are defined. The additional conserved motifs and their presence of the group specificity were also identified. Further, we predicted the DNA-binding patterns and the dimerization property on the basis of the characteristic features in the basic and hinge regions and the leucine zipper, respectively, which supports our classification greatly and helps to classify 24 distinct subfamilies. Within the SlbZIP family, a total of 40 SlbZIP genes are located in the segmental duplicate regions in the tomato genome, suggesting that the segment chromosomal duplications contribute greatly to the expansion of the tomato SlbZIP family. Expression profiling analyses of 59 SlbZIP genes using quantitative RT-PCR and publicly available microarray data indicate that the tomato SlbZIP genes have distinct and diverse expression patterns in different tissues and developmental stages and many of the tomato bZIP genes might be involved in responses to various abiotic and biotic stresses as well as in response to light.

CONCLUSIONS

This genome-wide systematic characterization identified a total of 69 members in the SlbZIP family and the analyses of the protein features and gene expression patterns provide useful clues for further functional characterization of the bZIP transcription factors in tomato.

摘要

背景

碱性亮氨酸拉链(bZIP)家族转录因子仅存在于真核生物中,已被证明在植物生长发育以及非生物和生物胁迫反应中调节多种生物学过程。然而,关于番茄(Solanum lycopersicum L.)中的bZIP家族知之甚少。

方法

使用本地BLAST和隐马尔可夫模型轮廓搜索来鉴定SlbZIP基因。系统发育树、保守基序和基因结构分别由MEGA6.06、MEME工具和基因结构显示服务器生成。共线性框图由Circos软件生成。使用Genevestigator工具和定量RT-PCR获得转录基因表达谱。

结果

在本研究中,我们对69个SlbZIP基因进行了全基因组鉴定和系统分析,这些基因在番茄染色体上分布不均。根据SlbZIP蛋白之间的系统发育关系,该家族可分为9组。定义了碱性和铰链区域内的六种内含子模式(a - f)。还鉴定了额外的保守基序及其组特异性的存在。此外,我们分别根据碱性和铰链区域以及亮氨酸拉链中的特征预测了DNA结合模式和二聚化特性,这极大地支持了我们的分类,并有助于将其分为24个不同的亚家族。在SlbZIP家族中,共有40个SlbZIP基因位于番茄基因组的片段重复区域,表明片段染色体重复对番茄SlbZIP家族的扩展有很大贡献。使用定量RT-PCR和公开可用的微阵列数据对59个SlbZIP基因进行的表达谱分析表明,番茄SlbZIP基因在不同组织和发育阶段具有不同且多样的表达模式,许多番茄bZIP基因可能参与对各种非生物和生物胁迫的反应以及对光的反应。

结论

这种全基因组系统表征共鉴定出SlbZIP家族中的69个成员,对蛋白质特征和基因表达模式的分析为进一步功能表征番茄中的bZIP转录因子提供了有用线索。

https://cdn.ncbi.nlm.nih.gov/pmc/blobs/feb7/4603586/f19eed65533c/12864_2015_1990_Fig1_HTML.jpg

文献AI研究员

20分钟写一篇综述,助力文献阅读效率提升50倍。

立即体验

用中文搜PubMed

大模型驱动的PubMed中文搜索引擎

马上搜索

文档翻译

学术文献翻译模型,支持多种主流文档格式。

立即体验