Chow Chi-Nga, Zheng Han-Qin, Wu Nai-Yun, Chien Chia-Hung, Huang Hsien-Da, Lee Tzong-Yi, Chiang-Hsieh Yi-Fan, Hou Ping-Fu, Yang Tien-Yi, Chang Wen-Chi
College of Biosciences and Biotechnology, Institute of Tropical Plant Sciences, National Cheng Kung University, Tainan 701, Taiwan.
Department of Biological Science and Technology, Institute of Bioinformatics and Systems Biology, National Chiao Tung University, Hsin-Chu 300, Taiwan.
Nucleic Acids Res. 2016 Jan 4;44(D1):D1154-60. doi: 10.1093/nar/gkv1035. Epub 2015 Oct 17.
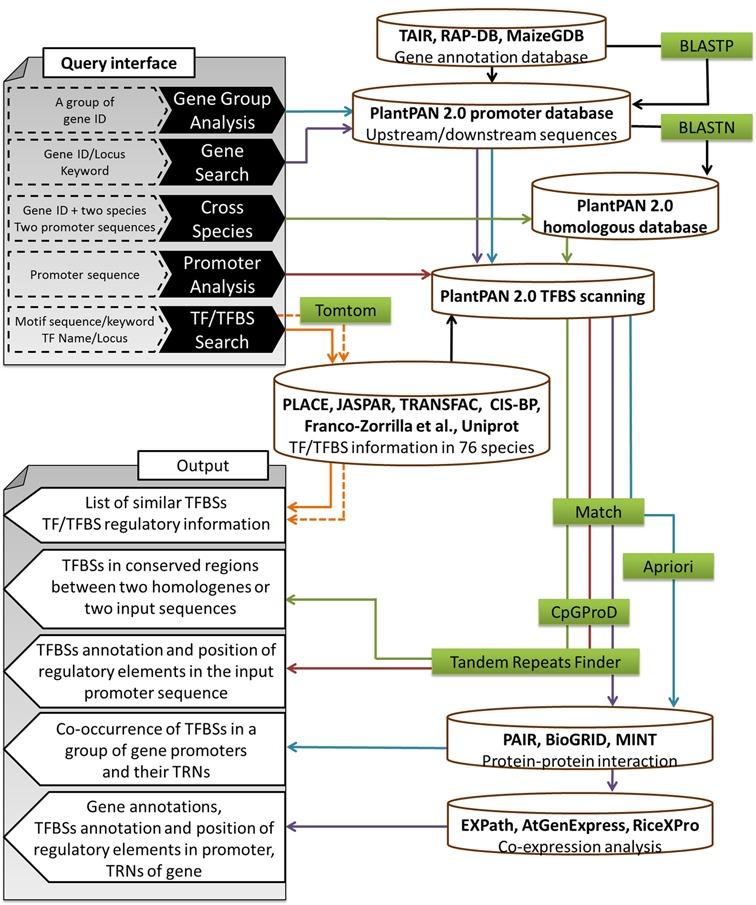
Transcription factors (TFs) are sequence-specific DNA-binding proteins acting as critical regulators of gene expression. The Plant Promoter Analysis Navigator (PlantPAN; http://PlantPAN2.itps.ncku.edu.tw) provides an informative resource for detecting transcription factor binding sites (TFBSs), corresponding TFs, and other important regulatory elements (CpG islands and tandem repeats) in a promoter or a set of plant promoters. Additionally, TFBSs, CpG islands, and tandem repeats in the conserve regions between similar gene promoters are also identified. The current PlantPAN release (version 2.0) contains 16 960 TFs and 1143 TF binding site matrices among 76 plant species. In addition to updating of the annotation information, adding experimentally verified TF matrices, and making improvements in the visualization of transcriptional regulatory networks, several new features and functions are incorporated. These features include: (i) comprehensive curation of TF information (response conditions, target genes, and sequence logos of binding motifs, etc.), (ii) co-expression profiles of TFs and their target genes under various conditions, (iii) protein-protein interactions among TFs and their co-factors, (iv) TF-target networks, and (v) downstream promoter elements. Furthermore, a dynamic transcriptional regulatory network under various conditions is provided in PlantPAN 2.0. The PlantPAN 2.0 is a systematic platform for plant promoter analysis and reconstructing transcriptional regulatory networks.
转录因子(TFs)是序列特异性DNA结合蛋白,作为基因表达的关键调节因子发挥作用。植物启动子分析导航器(PlantPAN;http://PlantPAN2.itps.ncku.edu.tw)为检测启动子或一组植物启动子中的转录因子结合位点(TFBSs)、相应的转录因子以及其他重要调控元件(CpG岛和串联重复)提供了丰富的资源。此外,还可识别相似基因启动子之间保守区域中的TFBSs、CpG岛和串联重复。PlantPAN的当前版本(2.0版)包含76种植物中的16960个转录因子和1143个转录因子结合位点矩阵。除了更新注释信息、添加经实验验证的转录因子矩阵以及改进转录调控网络的可视化之外,还纳入了一些新的特性和功能。这些特性包括:(i)转录因子信息的全面整理(响应条件、靶基因以及结合基序的序列标识等),(ii)转录因子及其靶基因在各种条件下的共表达谱,(iii)转录因子与其辅助因子之间的蛋白质-蛋白质相互作用,(iv)转录因子-靶标网络,以及(v)下游启动子元件。此外,PlantPAN 2.0提供了各种条件下的动态转录调控网络。PlantPAN 2.0是用于植物启动子分析和重建转录调控网络的系统平台。