Suppr超能文献

一个包括短暂多倍体化和上皮-间质转化的多阶段过程先于具有去分化和促炎分泌表型的化疗耐药性卵巢癌细胞出现。

A multi-stage process including transient polyploidization and EMT precedes the emergence of chemoresistent ovarian carcinoma cells with a dedifferentiated and pro-inflammatory secretory phenotype.

作者信息

Rohnalter Verena, Roth Katrin, Finkernagel Florian, Adhikary Till, Obert Julia, Dorzweiler Kristina, Bensberg Maike, Müller-Brüsselbach Sabine, Müller Rolf

机构信息

Institute of Molecular Biology and Tumor Research (IMT), Center for Tumor Biology and Immunology, Philipps University, Marburg 35043, Germany.

Cell Imaging Core Facility, Center for Tumor Biology and Immunology, Philipps University, Marburg 35043, Germany.

出版信息

Oncotarget. 2015 Nov 24;6(37):40005-25. doi: 10.18632/oncotarget.5552.

Abstract

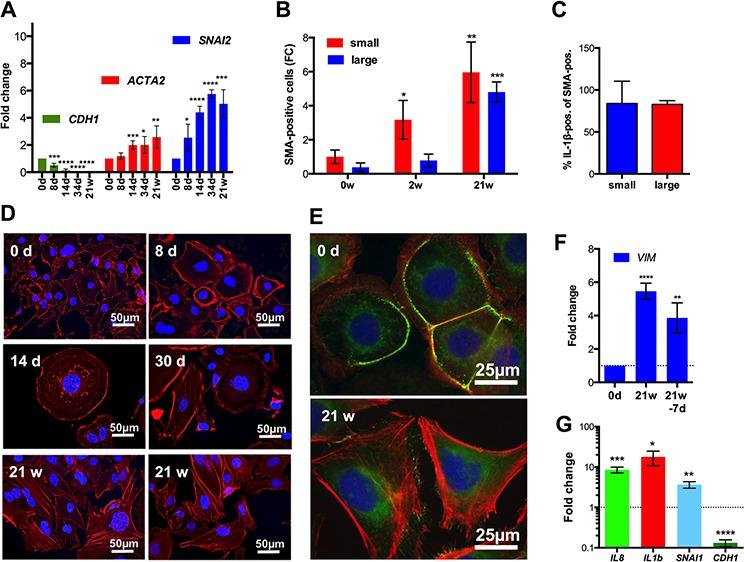
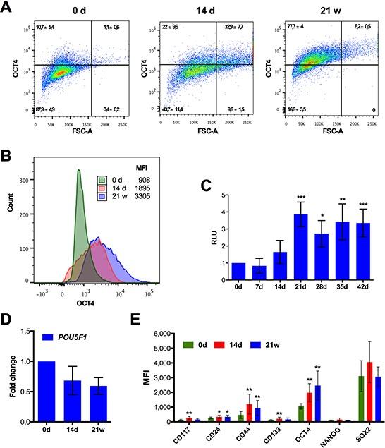
DNA-damaging drugs induce a plethora of molecular and cellular alterations in tumor cells, but their interrelationship is largely obscure. Here, we show that carboplatin treatment of human ovarian carcinoma SKOV3 cells triggers an ordered sequence of events, which precedes the emergence of mitotic chemoresistant cells. The initial phase of cell death after initiation of carboplatin treatment is followed around day 14 by the emergence of a mixed cell population consisting of cycling, cell cycle-arrested and senescent cells. At this stage, giant cells make up >80% of the cell population, p21 (CDKN1A) in strongly induced, and cell numbers remain nearly static. Subsequently, cell death decreases, p21 expression drops to a low level and cell divisions increase, including regular mitoses of giant cells and depolyploidization by multi-daughter divisions. These events are accompanied by the upregulation of stemness markers and a pro-inflammatory secretory phenotype, peaking after approximately 14 days of treatment. At the same time the cells initiate epithelial to mesenchymal transition, which over the subsequent weeks continuously increases, concomitantly with the emergence of highly proliferative, migratory, dedifferentiated, pro-inflammatory and chemoresistant cells (SKOV3-R). These cells are anchorage-independent and grow in a 3D collagen matrix, while cells on day 14 do not survive under these conditions, indicating that SKOV3-R cells were generated thereafter by the multi-stage process described above. This process was essentially recapitulated with the ovarian carcinoma cell line IGROV-1. Our observations suggest that transitory cells characterized by polyploidy, features of stemness and a pro-inflammatory secretory phenotype contribute to the acquisition of chemoresistance.

摘要

DNA损伤药物会在肿瘤细胞中引发大量分子和细胞改变,但其相互关系在很大程度上仍不清楚。在此,我们表明,用卡铂处理人卵巢癌细胞系SKOV3会触发一系列有序事件,这些事件先于有丝分裂化疗耐药细胞的出现。卡铂处理开始后,细胞死亡的初始阶段在第14天左右,接着出现由处于细胞周期循环、细胞周期停滞和衰老的细胞组成的混合细胞群体。在此阶段,巨细胞占细胞群体的80%以上,p21(CDKN1A)被强烈诱导,细胞数量几乎保持不变。随后,细胞死亡减少,p21表达降至低水平,细胞分裂增加,包括巨细胞的正常有丝分裂和通过多子代分裂的去多倍体化。这些事件伴随着干性标志物的上调和促炎分泌表型,在治疗约14天后达到峰值。与此同时,细胞开始上皮-间质转化,在随后几周内持续增加,同时出现高度增殖、迁移、去分化、促炎和化疗耐药的细胞(SKOV3-R)。这些细胞不依赖贴壁生长,并能在三维胶原基质中生长,而第14天的细胞在这些条件下无法存活,这表明SKOV3-R细胞是通过上述多阶段过程在此后产生的。该过程在卵巢癌细胞系IGROV-1中基本得到重现。我们的观察结果表明,以多倍体、干性特征和促炎分泌表型为特征的过渡细胞有助于获得化疗耐药性。

https://cdn.ncbi.nlm.nih.gov/pmc/blobs/fa56/4741876/a8d2e080d85a/oncotarget-06-40005-g001.jpg

文献AI研究员

20分钟写一篇综述,助力文献阅读效率提升50倍。

立即体验

用中文搜PubMed

大模型驱动的PubMed中文搜索引擎

马上搜索

文档翻译

学术文献翻译模型,支持多种主流文档格式。

立即体验