Suppr超能文献

LY75 抑制在间充质上皮性卵巢癌细胞中产生稳定的杂交 EOC 细胞表型,与增强的肿瘤起始、扩散和对原位异种移植小鼠模型中治疗的抗性相关。

LY75 Suppression in Mesenchymal Epithelial Ovarian Cancer Cells Generates a Stable Hybrid EOC Cellular Phenotype, Associated with Enhanced Tumor Initiation, Spreading and Resistance to Treatment in Orthotopic Xenograft Mouse Model.

机构信息

Department of Molecular Medicine, Université Laval, Québec City, QC G1V 0A6, Canada.

Centre de recherche du CHU de Québec, L'Hôtel-Dieu de Québec, Québec City, QC G1X 3S3, Canada.

出版信息

Int J Mol Sci. 2020 Jul 15;21(14):4992. doi: 10.3390/ijms21144992.

Abstract

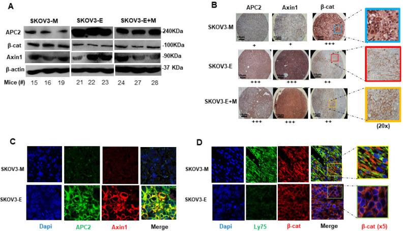
The implications of the epithelial-mesenchymal transition (EMT) mechanisms in the initiation and progression of epithelial ovarian cancer (EOC) remain poorly understood. We have previously shown that suppression of the antigen receptor LY75 directs mesenchymal-epithelial transition (MET) in EOC cell lines with the mesenchymal phenotype, associated with the loss of Wnt/β-catenin signaling activity. In the present study, we used the LY75-mediated modulation of EMT in EOC cells as a model in order to investigate the specific role of EOC cells, with an epithelial (E), mesenchymal (M) or mixed epithelial plus mesenchymal (E+M) phenotype, in EOC initiation, dissemination and treatment response, following intra-bursal (IB) injections of SKOV3-M (control), SKOV3-E (Ly75KD) and a mixed population of SKOV3-E+M cells, into severe combined immunodeficiency (SCID) mice. We found that the IB-injected SKOV3-E cells displayed considerably higher metastatic potential and resistance to treatment as compared to the SKOV3-M cells, due to the acquisition of a Ly75KD-mediated hybrid phenotype and stemness characteristics. We also confirmed that the LY75 depletion directs suppression of the Wnt/β-catenin pathway in EOC cells, suggestive of a protective role of this pathway in EOC etiology. Moreover, our data raise concerns regarding the use of LY75-targeted vaccines for dendritic-cell EOC immunotherapy, due to the possible occurrence of undesirable side effects.

摘要

上皮-间充质转化(EMT)机制在卵巢上皮癌(EOC)的发生和进展中的意义仍知之甚少。我们之前已经表明,抑制抗原受体 LY75 可在具有间充质表型的 EOC 细胞系中指导间充质-上皮转化(MET),与 Wnt/β-连环蛋白信号活性的丧失有关。在本研究中,我们使用 LY75 介导的 EMT 在 EOC 细胞中的调节作为模型,以研究具有上皮(E)、间充质(M)或混合上皮加间充质(E+M)表型的 EOC 细胞在 EOC 起始、扩散和治疗反应中的特定作用,方法是将 SKOV3-M(对照)、SKOV3-E(Ly75KD)和 SKOV3-E+M 细胞的混合群体通过 Intra-bursal(IB)注射到严重联合免疫缺陷(SCID)小鼠中。我们发现,与 SKOV3-M 细胞相比,IB 注射的 SKOV3-E 细胞显示出更高的转移潜力和治疗抵抗性,这是由于获得了 Ly75KD 介导的杂交表型和干细胞特征。我们还证实,LY75 的耗竭可抑制 EOC 细胞中的 Wnt/β-连环蛋白途径,表明该途径在 EOC 发病机制中具有保护作用。此外,我们的数据引发了对 LY75 靶向疫苗用于树突状细胞 EOC 免疫治疗的关注,因为可能会发生不良的副作用。

https://cdn.ncbi.nlm.nih.gov/pmc/blobs/cc67/7404269/f890c2f9aba2/ijms-21-04992-g001.jpg

文献AI研究员

20分钟写一篇综述,助力文献阅读效率提升50倍。

立即体验

用中文搜PubMed

大模型驱动的PubMed中文搜索引擎

马上搜索

文档翻译

学术文献翻译模型,支持多种主流文档格式。

立即体验