Suppr超能文献

秀丽隐杆线虫胰岛素信号降低期间全基因组范围内内源性DAF-16/FOXO的募集动态

Genome-wide endogenous DAF-16/FOXO recruitment dynamics during lowered insulin signalling in C. elegans.

作者信息

Kumar Neeraj, Jain Vaibhav, Singh Anupama, Jagtap Urmila, Verma Sonia, Mukhopadhyay Arnab

机构信息

Molecular Aging Laboratory, National Institute of Immunology, Aruna Asaf Ali Marg, New Delhi, India.

Current address: Centre for Human Genetics and Molecular Medicine, School of Health Sciences , Central University of Punjab, Bathinda, India.

出版信息

Oncotarget. 2015 Dec 8;6(39):41418-33. doi: 10.18632/oncotarget.6282.

Abstract

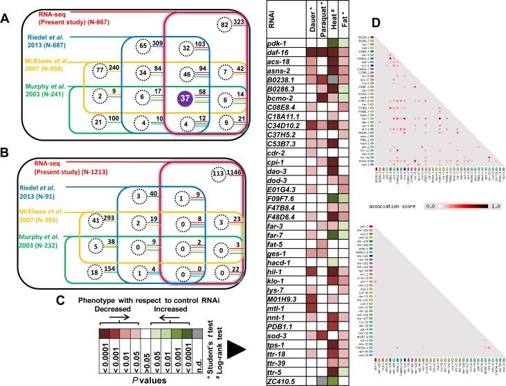
Lowering insulin-IGF-1-like signalling (IIS) activates FOXO transcription factors (TF) to extend life span across species. To study the dynamics of FOXO chromatin occupancy under this condition in C. elegans, we report the first recruitment profile of endogenous DAF-16 and show that the response is conserved. DAF-16 predominantly acts as a transcriptional activator and binding within the 0.5 kb promoter-proximal region results in maximum induction of downstream targets that code for proteins involved in detoxification and longevity. Interestingly, genes that are activated under low IIS already have higher DAF-16 recruited to their promoters in WT. DAF-16 binds to variants of the FOXO consensus sequence in the promoter proximal regions of genes that are exclusively targeted during low IIS. We also define a set of 'core' direct targets, after comparing multiple studies, which tend to co-express and contribute robustly towards IIS-associated phenotypes. Additionally, we show that nuclear hormone receptor DAF-12 as well as zinc-finger TF EOR-1 may bind DNA in close proximity to DAF-16 and distinct TF classes that are direct targets of DAF-16 may be instrumental in regulating its indirect targets. Together, our study provides fundamental insights into the transcriptional biology of FOXO/DAF-16 and gene regulation downstream of the IIS pathway.

摘要

降低胰岛素样生长因子-1信号通路(IIS)可激活FOXO转录因子(TF),从而延长不同物种的寿命。为了研究秀丽隐杆线虫在这种情况下FOXO染色质占据的动态变化,我们报告了内源性DAF-16的首次募集情况,并表明这种反应具有保守性。DAF-16主要作为转录激活因子,在0.5 kb启动子近端区域内结合可导致下游参与解毒和长寿相关蛋白质编码靶标的最大诱导。有趣的是,在低IIS条件下被激活的基因在野生型中其启动子上已经募集了更高水平的DAF-16。DAF-16与低IIS期间专门靶向的基因启动子近端区域中的FOXO共有序列变体结合。在比较多项研究后,我们还定义了一组“核心”直接靶标,这些靶标倾向于共同表达,并对IIS相关表型有显著贡献。此外,我们表明核激素受体DAF-12以及锌指TF EOR-1可能在与DAF-16紧邻的位置结合DNA,并且作为DAF-16直接靶标的不同TF类别可能有助于调节其间接靶标。总之,我们的研究为FOXO/DAF-16的转录生物学以及IIS通路下游的基因调控提供了基本见解。

https://cdn.ncbi.nlm.nih.gov/pmc/blobs/f383/4747164/6fe556c2f7ae/oncotarget-06-41418-g001.jpg

文献AI研究员

20分钟写一篇综述,助力文献阅读效率提升50倍。

立即体验

用中文搜PubMed

大模型驱动的PubMed中文搜索引擎

马上搜索

文档翻译

学术文献翻译模型,支持多种主流文档格式。

立即体验