Suppr超能文献

热休克因子沿肠-神经元轴降低骨形态发生蛋白信号转导可促进长寿。

Reduced bone morphogenic protein signaling along the gut-neuron axis by heat shock factor promotes longevity.

机构信息

Department of Molecular Biology, UT Southwestern Medical Center, Dallas, Texas, USA.

Department of Biology, Texas Woman's University, Denton, Texas, USA.

出版信息

Aging Cell. 2022 Sep;21(9):e13693. doi: 10.1111/acel.13693. Epub 2022 Aug 17.

Abstract

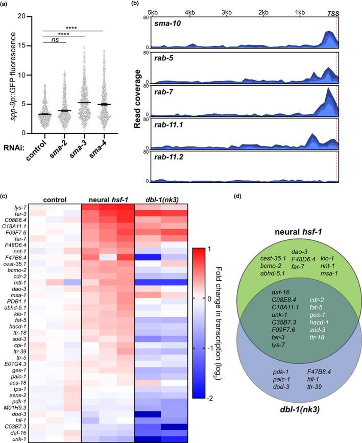
Aging is a complex and highly regulated process of interwoven signaling mechanisms. As an ancient transcriptional regulator of thermal adaptation and protein homeostasis, the Heat Shock Factor, HSF-1, has evolved functions within the nervous system to control age progression; however, the molecular details and signaling dynamics by which HSF-1 modulates age across tissues remain unclear. Herein, we report a nonautonomous mode of age regulation by HSF-1 in the Caenorhabditis elegans nervous system that works through the bone morphogenic protein, BMP, signaling pathway to modulate membrane trafficking in peripheral tissues. In particular, HSF-1 represses the expression of the neuron-specific BMP ligand, DBL-1, and initiates a complementary negative feedback loop within the intestine. By reducing receipt of DBL-1 in the periphery, the SMAD transcriptional coactivator, SMA-3, represses the expression of critical membrane trafficking regulators including Rab GTPases involved in early (RAB-5), late (RAB-7), and recycling (RAB-11.1) endosomal dynamics and the BMP receptor binding protein, SMA-10. This reduces cell surface residency and steady-state levels of the type I BMP receptor, SMA-6, in the intestine and further dampens signal transmission to the periphery. Thus, the ability of HSF-1 to coordinate BMP signaling along the gut-brain axis is an important determinate in age progression.

摘要

衰老(aging)是一个复杂而高度调节的信号机制过程。热休克因子(Heat Shock Factor,HSF-1)作为古老的热适应和蛋白质稳态转录调节剂,在神经系统中进化出控制年龄进展的功能;然而,HSF-1 调节跨组织衰老的分子细节和信号动力学仍然不清楚。在此,我们报告了 HSF-1 在秀丽隐杆线虫神经系统中的非自主衰老调节模式,该模式通过骨形态发生蛋白(bone morphogenic protein,BMP)信号通路调节外周组织的膜运输。具体来说,HSF-1 抑制神经元特异性 BMP 配体 DBL-1 的表达,并在肠道内启动互补的负反馈回路。通过减少外周组织中 DBL-1 的接收,SMAD 转录共激活因子 SMA-3 抑制包括早期(RAB-5)、晚期(RAB-7)和回收(RAB-11.1)内体动力学以及 BMP 受体结合蛋白 SMA-10 在内的关键膜运输调节剂的表达。这降低了肠道中 I 型 BMP 受体 SMA-6 的细胞表面驻留和稳态水平,并进一步抑制信号向外周的传递。因此,HSF-1 沿肠脑轴协调 BMP 信号的能力是年龄进展的重要决定因素。

https://cdn.ncbi.nlm.nih.gov/pmc/blobs/cdb8/9470895/24e1fdb3590a/ACEL-21-e13693-g003.jpg

文献AI研究员

20分钟写一篇综述,助力文献阅读效率提升50倍。

立即体验

用中文搜PubMed

大模型驱动的PubMed中文搜索引擎

马上搜索

文档翻译

学术文献翻译模型,支持多种主流文档格式。

立即体验