Suppr超能文献

创伤诱导的 VHP-1 调节调节细胞对机械应激的反应。

Trauma-induced regulation of VHP-1 modulates the cellular response to mechanical stress.

机构信息

Department of Molecular Biology, UT Southwestern Medical Center, Dallas, TX, USA.

Medical Scientist Training Program, UT Southwestern Medical Center, Dallas, TX, USA.

出版信息

Nat Commun. 2021 Mar 5;12(1):1484. doi: 10.1038/s41467-021-21611-8.

Abstract

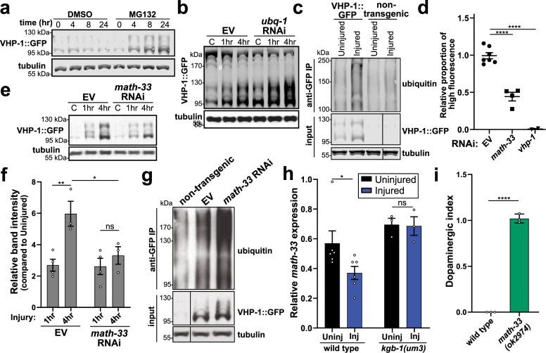
Mechanical stimuli initiate adaptive signal transduction pathways, yet exceeding the cellular capacity to withstand physical stress results in death. The molecular mechanisms underlying trauma-induced degeneration remain unclear. In the nematode C. elegans, we have developed a method to study cellular degeneration in response to mechanical stress caused by blunt force trauma. Herein, we report that physical injury activates the c-Jun kinase, KGB-1, which modulates response elements through the AP-1 transcriptional complex. Among these, we have identified a dual-specificity MAPK phosphatase, VHP-1, as a stress-inducible modulator of neurodegeneration. VHP-1 regulates the transcriptional response to mechanical stress and is itself attenuated by KGB-1-mediated inactivation of a deubiquitinase, MATH-33, and proteasomal degradation. Together, we describe an uncharacterized stress response pathway in C. elegans and identify transcriptional and post-translational components comprising a feedback loop on Jun kinase and phosphatase activity.

摘要

机械刺激引发适应性信号转导途径,但超过细胞承受物理应激的能力会导致细胞死亡。创伤诱导退变的分子机制尚不清楚。在秀丽隐杆线虫中,我们开发了一种方法来研究细胞对钝力创伤引起的机械应激的退行性变化。在这里,我们报告说,物理损伤激活了 c-Jun 激酶,KGB-1,它通过 AP-1 转录复合物来调节反应元件。其中,我们已经确定了一种双特异性 MAPK 磷酸酶,VHP-1,作为神经退行性变的应激诱导调节剂。VHP-1 调节对机械应激的转录反应,并且自身被 KGB-1 介导的去泛素酶 MATH-33 的失活和蛋白酶体降解所减弱。总之,我们描述了秀丽隐杆线虫中一种未被描述的应激反应途径,并确定了组成 Jun 激酶和磷酸酶活性的反馈环的转录和翻译后成分。

https://cdn.ncbi.nlm.nih.gov/pmc/blobs/6674/7935884/83fab16cd2b6/41467_2021_21611_Fig1_HTML.jpg

文献AI研究员

20分钟写一篇综述,助力文献阅读效率提升50倍。

立即体验

用中文搜PubMed

大模型驱动的PubMed中文搜索引擎

马上搜索

文档翻译

学术文献翻译模型,支持多种主流文档格式。

立即体验