Suppr超能文献

肿瘤抑制因子p53对癌症干细胞标志物CD133的转录抑制作用。

Transcriptional repression of cancer stem cell marker CD133 by tumor suppressor p53.

作者信息

Park E K, Lee J C, Park J W, Bang S Y, Yi S A, Kim B K, Park J H, Kwon S H, You J S, Nam S W, Cho E J, Han J W

机构信息

Department of Biochemistry and Molecular Biology, Research Center for Epigenome Regulation, School of Pharmacy, Sungkyunkwan University, Suwon, Republic of Korea.

Division of Cardiology, Department of Medicine, Stanford University School of Medicine, 265 Campus Drive, Room G1120B, Stanford, CA, USA.

出版信息

Cell Death Dis. 2015 Nov 5;6(11):e1964. doi: 10.1038/cddis.2015.313.

Abstract

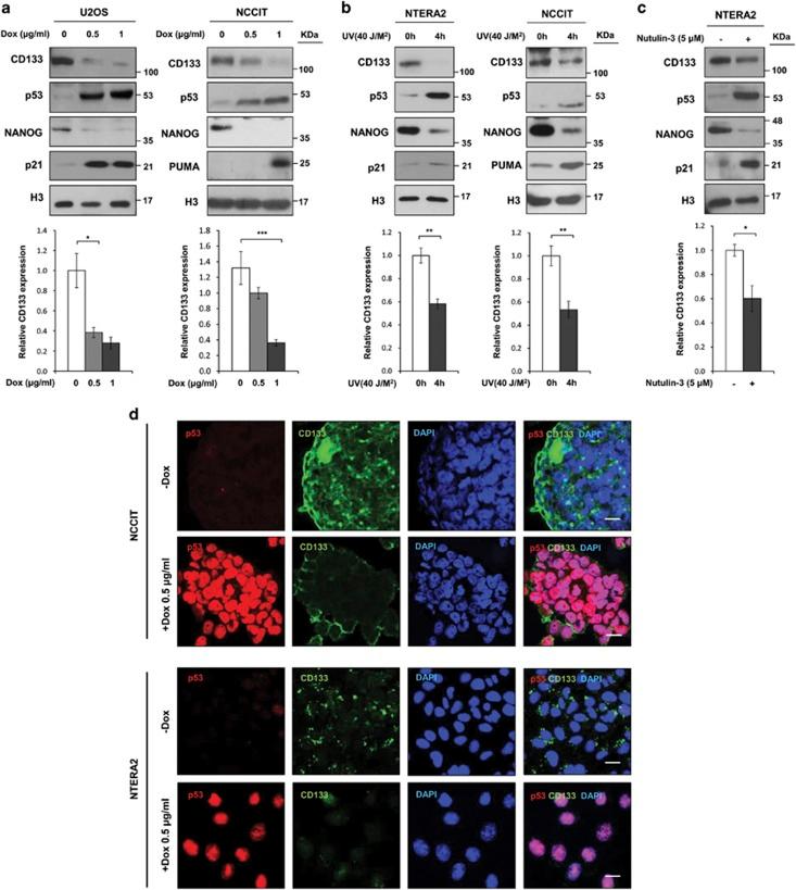
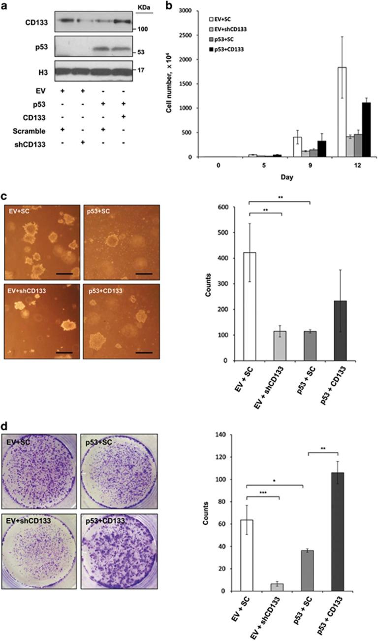
Novel therapeutic strategies are needed to overcome cancer recurrence, metastasis, and resistance to chemo- and radiotherapy. Cancer stem cells (CSCs) are major contributors to the malignant transformation of cells due to their capacity for self-renewal. Although various CSC markers have been identified in several types of tumors, they are primarily used as cancer-prediction markers and for the isolation of CSC populations. CD133, one of the best-characterized CSC markers in distinct solid tumor types, was shown to be correlated with CSC tumor-initiating capacity; however, the regulation of CD133 expression and its function in cancer are poorly understood. Here, we show that CD133 expression is negatively regulated by direct binding of the p53 tumor suppressor protein to a noncanonical p53-binding sequence in the CD133 promoter. Binding of p53 recruits Histone Deacetylase 1 (HDAC1) to the CD133 promoter and subsequently suppresses CD133 expression by reducing histone H3 acetylation. Furthermore, CD133 depletion suppresses tumor cell proliferation, colony formation, and the expression of core stemness transcription factors including NANOG, octamer-binding transcription factor 4 (OCT4), SOX2, and c-MYC. Critically, the anti-proliferative effects of p53 are antagonized by rescue of CD133 expression in a p53 overexpressing cell line, indicating that the tumor suppressive activity of p53 might be mediated by CD133 suppression. Taken together, our results suggest that p53-mediated transcriptional regulation of CD133 is a key underlying mechanism for controlling the growth and tumor-initiating capacity of CSCs and provide a novel perspective on targeting CSCs for cancer therapy.

摘要

需要新的治疗策略来克服癌症复发、转移以及对化疗和放疗的耐药性。癌症干细胞(CSCs)因其自我更新能力,是细胞恶性转化的主要促成因素。尽管在几种肿瘤类型中已鉴定出多种癌症干细胞标志物,但它们主要用作癌症预测标志物以及用于分离癌症干细胞群体。CD133是不同实体瘤类型中特征最明确的癌症干细胞标志物之一,已显示与癌症干细胞的肿瘤起始能力相关;然而,对CD133表达的调控及其在癌症中的功能了解甚少。在此,我们表明p53肿瘤抑制蛋白与CD133启动子中的非经典p53结合序列直接结合,从而对CD133表达进行负调控。p53的结合将组蛋白脱乙酰基酶1(HDAC1)募集到CD133启动子,随后通过减少组蛋白H3乙酰化来抑制CD133表达。此外,CD133的缺失抑制肿瘤细胞增殖、集落形成以及包括NANOG、八聚体结合转录因子4(OCT4)、SOX2和c-MYC在内的核心干性转录因子的表达。至关重要的是,在p53过表达的细胞系中,CD133表达的恢复拮抗了p53的抗增殖作用,这表明p53的肿瘤抑制活性可能是由CD133的抑制介导的。综上所述,我们的结果表明p53介导的CD133转录调控是控制癌症干细胞生长和肿瘤起始能力的关键潜在机制,并为靶向癌症干细胞进行癌症治疗提供了新的视角。

https://cdn.ncbi.nlm.nih.gov/pmc/blobs/f49e/4670923/5a648c1a72a8/cddis2015313f1.jpg

文献AI研究员

20分钟写一篇综述,助力文献阅读效率提升50倍。

立即体验

用中文搜PubMed

大模型驱动的PubMed中文搜索引擎

马上搜索

文档翻译

学术文献翻译模型,支持多种主流文档格式。

立即体验