Suppr超能文献

利用重复剂量毒性数据识别肝脏和肾脏毒性的结构警示

Identification of structural alerts for liver and kidney toxicity using repeated dose toxicity data.

作者信息

Pizzo Fabiola, Gadaleta Domenico, Lombardo Anna, Nicolotti Orazio, Benfenati Emilio

机构信息

Laboratory of Environmental Chemistry and Toxicology, IRCCS-Istituto di Ricerche Farmacologiche "Mario Negri", Via La Masa 19, 20159 Milan, Italy.

Laboratory of Environmental Chemistry and Toxicology, IRCCS-Istituto di Ricerche Farmacologiche "Mario Negri", Via La Masa 19, 20159 Milan, Italy ; Dipartimento di Farmacia-Scienze del Farmaco, Università degli Studi di Bari "Aldo Moro", Bari, Italy.

出版信息

Chem Cent J. 2015 Nov 5;9:62. doi: 10.1186/s13065-015-0139-7. eCollection 2015.

Abstract

BACKGROUND

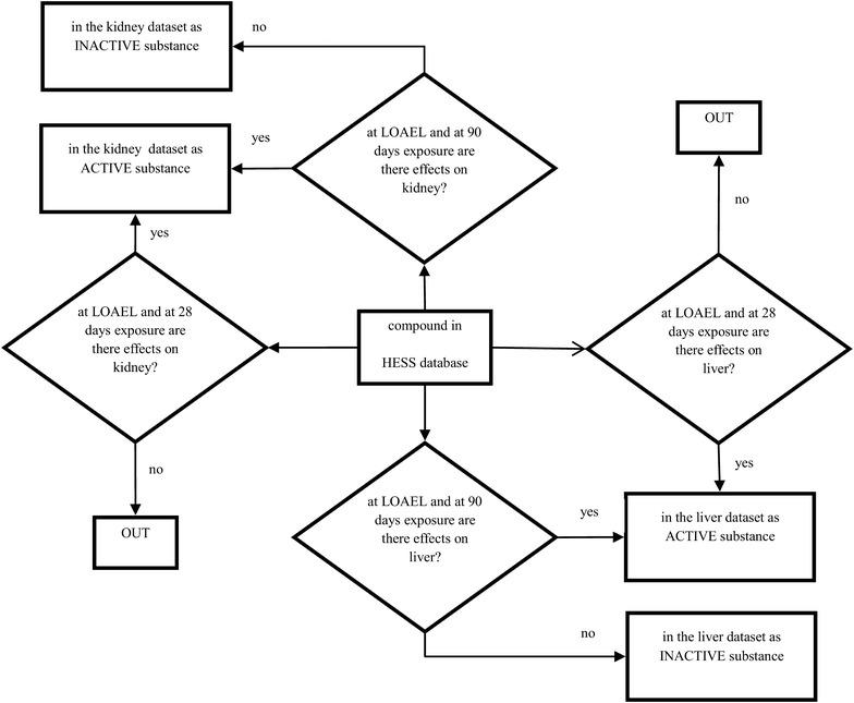
The potential for a compound to cause hepatotoxicity and nephrotoxicity is a matter of extreme interest for human health risk assessment. To assess liver and kidney toxicity, repeated-dose toxicity (RDT) studies are conducted mainly on rodents. However, these tests are expensive, time-consuming and require large numbers of animals. For early toxicity screening, in silico models can be applied, reducing the costs, time and animals used. Among in silico approaches, structure-activity relationship (SAR) methods, based on the identification of chemical substructures (structural alerts, SAs) related to a particular activity (toxicity), are widely employed.

RESULTS

We identified and evaluated some SAs related to liver and kidney toxicity, using RDT data on rats taken from the hazard evaluation support system (HESS) database. We considered only SAs that gave the best percentages of true positives (TP).

CONCLUSIONS

It was not possible to assign an unambiguous mode of action for all the SAs, but a mechanistic explanation is provided for some of them. Such achievements may help in the early identification of liver and renal toxicity of substances.

摘要

背景

一种化合物导致肝毒性和肾毒性的可能性是人类健康风险评估中极为重要的问题。为评估肝脏和肾脏毒性,反复给药毒性(RDT)研究主要在啮齿动物身上进行。然而,这些试验成本高昂、耗时且需要大量动物。对于早期毒性筛查,可应用计算机模拟模型,从而降低成本、节省时间并减少动物使用数量。在计算机模拟方法中,基于识别与特定活性(毒性)相关的化学子结构(结构警示,SAs)的构效关系(SAR)方法被广泛应用。

结果

我们利用取自危害评估支持系统(HESS)数据库的大鼠RDT数据,识别并评估了一些与肝脏和肾脏毒性相关的结构警示。我们仅考虑那些给出最佳真阳性(TP)百分比的结构警示。

结论

不可能为所有结构警示确定明确的作用模式,但为其中一些提供了机理方面的解释。这些成果可能有助于早期识别物质的肝脏和肾脏毒性。

https://cdn.ncbi.nlm.nih.gov/pmc/blobs/85f2/4635980/1df753f49a11/13065_2015_139_Fig1_HTML.jpg

文献AI研究员

20分钟写一篇综述,助力文献阅读效率提升50倍。

立即体验

用中文搜PubMed

大模型驱动的PubMed中文搜索引擎

马上搜索

文档翻译

学术文献翻译模型,支持多种主流文档格式。

立即体验