Suppr超能文献

滑膜肉瘤中的致癌融合蛋白SS18-SSX是一种细胞环境依赖性表观遗传修饰因子。

SS18-SSX, the Oncogenic Fusion Protein in Synovial Sarcoma, Is a Cellular Context-Dependent Epigenetic Modifier.

作者信息

Tamaki Sakura, Fukuta Makoto, Sekiguchi Kazuya, Jin Yonghui, Nagata Sanae, Hayakawa Kazuo, Hineno Sho, Okamoto Takeshi, Watanabe Makoto, Woltjen Knut, Ikeya Makoto, Kato Tomohisa, Toguchida Junya

机构信息

Department of Tissue Regeneration, Institute for Frontier Medical Sciences, Kyoto University, Kyoto, Japan.

Department of Cell Growth and Differentiation, Center for iPS Cell Research and Application, Kyoto University, Kyoto, Japan.

出版信息

PLoS One. 2015 Nov 16;10(11):e0142991. doi: 10.1371/journal.pone.0142991. eCollection 2015.

Abstract

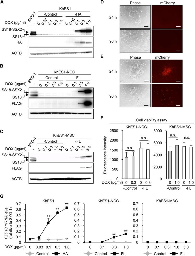
The prevalence and specificity of unique fusion oncogenes are high in a number of soft tissue sarcomas (STSs). The close relationship between fusion genes and clinicopathological features suggests that a correlation may exist between the function of fusion proteins and cellular context of the cell-of-origin of each tumor. However, most STSs are origin-unknown tumors and this issue has not yet been investigated in detail. In the present study, we examined the effects of the cellular context on the function of the synovial sarcoma (SS)-specific fusion protein, SS18-SSX, using human pluripotent stem cells (hPSCs) containing the drug-inducible SS18-SSX gene. We selected the neural crest cell (NCC) lineage for the first trial of this system, induced SS18-SSX at various differentiation stages from PSCs to NCC-derived mesenchymal stromal cells (MSCs), and compared its biological effects on each cell type. We found that the expression of FZD10, identified as an SS-specific gene, was induced by SS18-SSX at the PSC and NCC stages, but not at the MSC stage. This stage-specific induction of FZD10 correlated with stage-specific changes in histone marks associated with the FZD10 locus and also with the loss of the BAF47 protein, a member of the SWI/SNF chromatin-remodeling complex. Furthermore, the global gene expression profile of hPSC-derived NCCs was the closest to that of SS cell lines after the induction of SS18-SSX. These results clearly demonstrated that the cellular context is an important factor in the function of SS18-SSX as an epigenetic modifier.

摘要

独特融合致癌基因在许多软组织肉瘤(STS)中的患病率和特异性都很高。融合基因与临床病理特征之间的密切关系表明,融合蛋白的功能与每种肿瘤起源细胞的细胞环境之间可能存在关联。然而,大多数STS是起源不明的肿瘤,这一问题尚未得到详细研究。在本研究中,我们使用含有药物诱导型SS18-SSX基因的人类多能干细胞(hPSC),研究了细胞环境对滑膜肉瘤(SS)特异性融合蛋白SS18-SSX功能的影响。我们选择神经嵴细胞(NCC)谱系进行该系统的首次试验,在从PSC到NCC衍生的间充质基质细胞(MSC)的各个分化阶段诱导SS18-SSX,并比较其对每种细胞类型的生物学效应。我们发现,被鉴定为SS特异性基因的FZD10的表达在PSC和NCC阶段由SS18-SSX诱导,但在MSC阶段未被诱导。FZD10的这种阶段特异性诱导与FZD10基因座相关的组蛋白标记的阶段特异性变化以及与SWI/SNF染色质重塑复合物成员BAF47蛋白的缺失相关。此外,诱导SS18-SSX后,hPSC衍生的NCC的全局基因表达谱与SS细胞系的最接近。这些结果清楚地表明,细胞环境是SS18-SSX作为表观遗传修饰因子功能的一个重要因素。

https://cdn.ncbi.nlm.nih.gov/pmc/blobs/5b1c/4646489/24af32f75cd8/pone.0142991.g001.jpg

文献AI研究员

20分钟写一篇综述,助力文献阅读效率提升50倍。

立即体验

用中文搜PubMed

大模型驱动的PubMed中文搜索引擎

马上搜索

文档翻译

学术文献翻译模型,支持多种主流文档格式。

立即体验