Suppr超能文献

全系统范围内通路和模块的组装分层揭示脑缺血的代谢机制。

System-wide assembly of pathways and modules hierarchically reveal metabolic mechanism of cerebral ischemia.

作者信息

Zhu Yan, Guo Zhili, Zhang Liangxiao, Zhang Yingying, Chen Yinying, Nan Jingyi, Zhao Buchang, Xiao Hongbin, Wang Zhong, Wang Yongyan

机构信息

Institute of Basic Research in Clinical Medicine, China Academy of Chinese Medical Sciences, Beijing, 100700, China.

Beijing Electric Power Hospital, Capital Medical University, Beijing, 100073, China.

出版信息

Sci Rep. 2015 Dec 1;5:17068. doi: 10.1038/srep17068.

Abstract

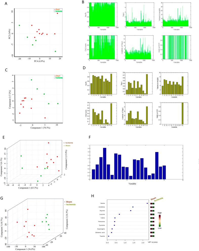
The relationship between cerebral ischemia and metabolic disorders is poorly understood, which is partly due to the lack of comparative fusing data for larger complete systems and to the complexity of metabolic cascade reactions. Based on the fusing maps of comprehensive serum metabolome, fatty acid and amino acid profiling, we identified 35 potential metabolic biomarkers for ischemic stroke. Our analyses revealed 8 significantly altered pathways by MetPA (Metabolomics Pathway Analysis, impact score >0.10) and 15 significantly rewired modules in a complex ischemic network using the Markov clustering (MCL) method; all of these pathways became more homologous as the number of overlapping nodes was increased. We then detected 24 extensive pathways based on the total modular nodes from the network analysis, 12 of which were new discovery pathways. We provided a new perspective from the viewpoint of abnormal metabolites for the overall study of ischemic stroke as well as a new method to simplify the network analysis by selecting the more closely connected edges and nodes to build a module map of stroke.

摘要

脑缺血与代谢紊乱之间的关系尚未得到充分理解,部分原因是缺乏针对更大完整系统的比较融合数据以及代谢级联反应的复杂性。基于综合血清代谢组、脂肪酸和氨基酸谱的融合图谱,我们确定了35种缺血性中风的潜在代谢生物标志物。我们的分析通过MetPA(代谢组学通路分析,影响得分>0.10)揭示了8条显著改变的通路,并使用马尔可夫聚类(MCL)方法在复杂的缺血网络中发现了15个显著重新连接的模块;随着重叠节点数量的增加,所有这些通路的同源性变得更高。然后,我们基于网络分析中的总模块节点检测到24条广泛的通路,其中12条是新发现的通路。我们从异常代谢物的角度为缺血性中风的整体研究提供了新的视角,以及一种通过选择连接更紧密的边和节点来构建中风模块图以简化网络分析的新方法。

https://cdn.ncbi.nlm.nih.gov/pmc/blobs/8a6d/4664864/724ecc10f057/srep17068-f1.jpg

文献AI研究员

20分钟写一篇综述,助力文献阅读效率提升50倍。

立即体验

用中文搜PubMed

大模型驱动的PubMed中文搜索引擎

马上搜索

文档翻译

学术文献翻译模型,支持多种主流文档格式。

立即体验