Suppr超能文献

分枝杆菌热休克蛋白 65 介导的人子宫内膜基质细胞蜕膜化中的代谢转变。

Mycobacterial heat shock protein 65 mediated metabolic shift in decidualization of human endometrial stromal cells.

机构信息

School of Medical Science and Technology, Indian Institute of Technology Kharagpur, Kharagpur, 721302, West Bengal, India.

Cell Biology and Genetic Toxicology Laboratory, Centre of Advanced study, Department of Botany, University of Calcutta, Kolkata, 700019, West Bengal, India.

出版信息

Sci Rep. 2017 Jun 21;7(1):3942. doi: 10.1038/s41598-017-04024-w.

Abstract

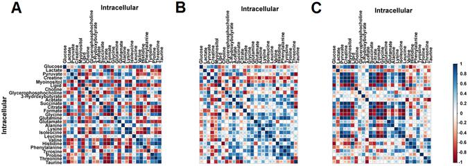
Successful implantation is dependent on the appropriate decidualization of endometrial stromal cells for the establishment of pregnancy in women. Mycobacterial heat shock protein 65 (HSP65) is involved in pathogenesis of the genital tuberculosis (GTB), one of the common causes of infertility in emerging countries. Though implantation failure appears to be the major cause, understanding the status of decidualizaiton process in women diagnosed with GTB has not been thoroughly addressed. We, therefore, explored the effect of HSP65 protein on the endometrial cell metabolism during in vitro decidualization. In order to identify the cellular metabolism of decidual cells with and without HSP65 treatment, proton NMR based characterization of metabolites extracted from cells and culture media were performed. In presence of HSP65, significant reduction in the decidual phenotype of endometrial stromal cells and prolactin expression is suggestive of impairment in decidualization. The intracellular and extracellular metabolic changes in HSP65 treated endometrial stromal cells produced a distinct pattern, reflecting the interaction between the protein and cellular metabolism. HSP65 mediated dysregulation in cellular metabolism is associated with poor decidualization. Besides enriching the present knowledge on metabolic changes underlying stromal cells decidualization, these findings assist in identifying potential molecular causes for decidualization failure in GTB women.

摘要

成功的着床依赖于子宫内膜基质细胞的适当蜕膜化,以便在女性中建立妊娠。分枝杆菌热休克蛋白 65(HSP65)参与生殖器结核(GTB)的发病机制,GTB 是新兴国家中导致不孕的常见原因之一。虽然着床失败似乎是主要原因,但对诊断为 GTB 的女性的蜕膜化过程状况还没有得到透彻的了解。因此,我们探讨了 HSP65 蛋白对体外蜕膜化过程中子宫内膜细胞代谢的影响。为了确定有和没有 HSP65 处理的蜕膜细胞的细胞代谢,对从细胞和培养基中提取的代谢物进行了基于质子 NMR 的特征分析。在 HSP65 的存在下,子宫内膜基质细胞的蜕膜表型和催乳素表达显著减少,提示蜕膜化受损。HSP65 处理的子宫内膜基质细胞的细胞内和细胞外代谢变化产生了独特的模式,反映了蛋白质和细胞代谢之间的相互作用。HSP65 介导的细胞代谢失调与蜕膜化不良有关。除了丰富基质细胞蜕膜化的代谢变化的现有知识外,这些发现有助于确定 GTB 女性蜕膜化失败的潜在分子原因。

https://cdn.ncbi.nlm.nih.gov/pmc/blobs/3bc3/5479817/e78ed018a1d4/41598_2017_4024_Fig1_HTML.jpg

文献AI研究员

20分钟写一篇综述,助力文献阅读效率提升50倍。

立即体验

用中文搜PubMed

大模型驱动的PubMed中文搜索引擎

马上搜索

文档翻译

学术文献翻译模型,支持多种主流文档格式。

立即体验