Suppr超能文献

复发性植入失败中Krüppel样因子12增加通过抑制Nur77表达损害子宫内膜蜕膜化。

Increased Krüppel-like factor 12 in recurrent implantation failure impairs endometrial decidualization by repressing Nur77 expression.

作者信息

Huang Chenyang, Jiang Yue, Zhou Jianjun, Yan Qiang, Jiang Ruiwei, Cheng Xi, Xing Jun, Ding Lijun, Sun Jianxin, Yan Guijun, Sun Haixiang

机构信息

Reproductive Medicine Center, The Affiliated Drum Tower Hospital of Nanjing University Medical School, Nanjing, 210008, People's Republic of China.

Center for Translational Medicine, Department of Medicine, Thomas Jefferson University, Philadelphia, PA, USA.

出版信息

Reprod Biol Endocrinol. 2017 Mar 31;15(1):25. doi: 10.1186/s12958-017-0243-8.

Abstract

BACKGROUND

Decidualization is a prerequisite for successful implantation and the establishment of pregnancy. A critical role of impaired decidualization in subfertility has been established. In human endometrial stromal cells (hESCs), Krüppel-like factor 12 (KLF12) and Nur77 are novel regulators of decidualization. We investigated whether KLF12 impaired the decidualization of hESCs in recurrent implantation failure (RIF) patients.

METHODS

Endometrial tissues and hESCs were collected from RIF patients (n = 34) and fertile controls (n = 30) for in vitro analysis. Primary hESCs isolated from RIF endometrial tissues were used to evaluate the biological functions of KLF12 and Nur77. In addition, their molecular mechanisms were investigated by adenovirus-mediated overexpression. Gene expression regulation was examined by real-time-quantitative PCR (qRT-PCR), immunostaining and luciferase reporter assay. Further, blastocyst-like spheroid (BLS) and blastocyst implantation models were performed to examine the roles of KLF12 and Nur77 during embryo expansion on hESCs.

RESULTS

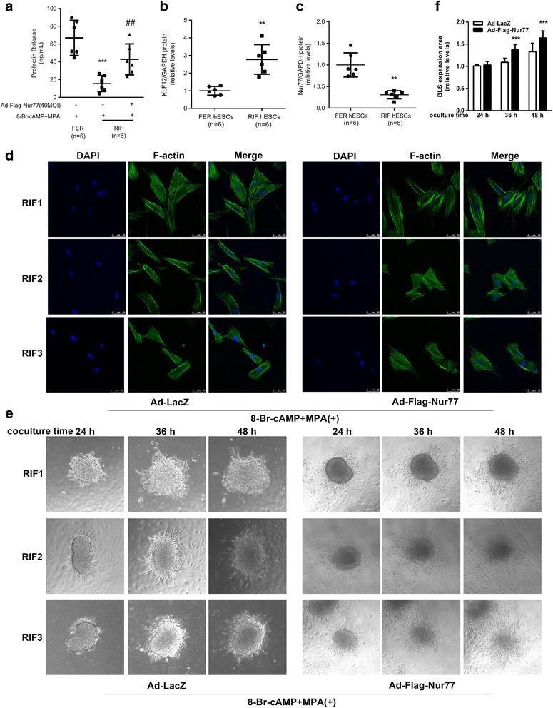
hESCs from the RIF patients showed a poor decidual response, mainly characterized by decreased decidual prolactin (dPRL) secretion, impaired transformation and limited BLS expansion. In addition, KLF12 expression was increased in endometrial tissues from the RIF patients compared with those from the fertile controls, especially in stromal compartments. The opposite results were observed for Nur77 expression in these tissues. KLF12 repressed hESC decidualization by decreasing Nur77 expression. Mechanistically, KLF12 bound to a conserved site in the Nur77 promoter region. Nur77 overexpression significantly reversed the KLF12-mediated repression of dPRL expression, decidual transformation and BLS/blastocyst expansion.

CONCLUSIONS

KLF12 impairs endometrial decidualization by transcriptionally repressing Nur77, and Nur77 overexpression reverses the poor decidual response of hESCs in RIF patients.

摘要

背景

蜕膜化是成功着床和建立妊娠的先决条件。蜕膜化受损在生育力低下中的关键作用已得到证实。在人子宫内膜基质细胞(hESC)中,Krüppel样因子12(KLF12)和Nur77是蜕膜化的新型调节因子。我们研究了KLF12是否会损害复发性植入失败(RIF)患者的hESC蜕膜化。

方法

收集RIF患者(n = 34)和正常生育对照者(n = 30)的子宫内膜组织和hESC进行体外分析。从RIF子宫内膜组织中分离的原代hESC用于评估KLF12和Nur77的生物学功能。此外,通过腺病毒介导的过表达研究其分子机制。通过实时定量PCR(qRT-PCR)、免疫染色和荧光素酶报告基因检测来检测基因表达调控。此外,进行囊胚样球体(BLS)和囊胚着床模型以研究KLF12和Nur77在胚胎扩张对hESC的作用。

结果

RIF患者的hESC显示出较差的蜕膜反应,主要表现为蜕膜催乳素(dPRL)分泌减少、转化受损和BLS扩张受限。此外,与正常生育对照者相比,RIF患者子宫内膜组织中KLF12表达增加,尤其是在基质区室。在这些组织中观察到Nur77表达的结果相反。KLF12通过降低Nur77表达来抑制hESC蜕膜化。机制上,KLF12与Nur77启动子区域的一个保守位点结合。Nur77过表达显著逆转了KLF12介导的dPRL表达抑制、蜕膜转化和BLS/囊胚扩张。

结论

KLF12通过转录抑制Nur77损害子宫内膜蜕膜化,Nur77过表达逆转了RIF患者hESC的不良蜕膜反应。

https://cdn.ncbi.nlm.nih.gov/pmc/blobs/eeb1/5374626/cf823be722d0/12958_2017_243_Fig1_HTML.jpg

文献AI研究员

20分钟写一篇综述,助力文献阅读效率提升50倍。

立即体验

用中文搜PubMed

大模型驱动的PubMed中文搜索引擎

马上搜索

文档翻译

学术文献翻译模型,支持多种主流文档格式。

立即体验