Suppr超能文献

子宫腺肌病中 Krüppel 样因子 4 的减少通过抑制人子宫内膜基质细胞中的自噬来损害蜕膜化。

Decreased Krüppel-like factor 4 in adenomyosis impairs decidualization by repressing autophagy in human endometrial stromal cells.

机构信息

Center for Reproductive Medicine and Obstetrics and Gynecology, Nanjing Drum Tower Hospital, Nanjing University Medical School, Nanjing, 210008, China.

Center for Molecular Reproductive Medicine, Nanjing University, Nanjing, 210008, China.

出版信息

BMC Mol Cell Biol. 2022 Jun 27;23(1):24. doi: 10.1186/s12860-022-00425-6.

Abstract

BACKGROUND

Poor decidualization and abnormal autophagy conditions in the endometria of adenomyosis patients have been reported previously. However, the specific regulatory mechanism of decidualization in adenomyosis and its relationship with autophagy levels have not been clarified.

METHODS

Endometrial tissues from adenomyosis patients and uteri from an adenomyosis mouse model were collected for the detection of different expression patterns of KLF4 and autophagy markers (LC3-B/LC3-A and Beclin-1) compared with control groups. Human endometrial stromal cells (hESCs) isolated from adenomyosis and control endometrial tissues were employed to elucidate the biological functions of KLF4 in autophagy and decidualization. Gene expression regulation was examined by quantitative real-time PCR (qRT-PCR), western blotting and luciferase reporter assays. In addition, DNA promoter-protein interactions were examined by chromatin immunoprecipitation (ChIP)/PCR assay and avidin-biotin conjugate DNA precipitation (ABCD) assay.

RESULTS

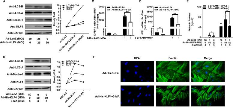
KLF4 expression was decreased in endometrial tissues from adenomyosis patients compared with those from fertile controls, especially in stromal compartments. The opposite results were observed for autophagy marker (LC3-B/LC3-A and Beclin-1) expression. At the same time, KLF4 reversed the poor decidualization of hESCs from adenomyosis patients. In addition, KLF4 could induce hESC decidualization by promoting the autophagy level. Mechanistically, KLF4 bound to a conserved site in the autophagy-related 5 (ATG5) promoter region and promoted ATG5 expression. Similar expression patterns of KLF4 and autophagy markers were detected in adenomyotic mice.

CONCLUSIONS

KLF4 overexpression increases the autophagy level of hESCs by transcriptionally promoting ATG5 expression, and abnormally decreased KLF4 in adenomyosis impairs hESC decidualization by repressing autophagy.

摘要

背景

先前已有报道称,腺肌病患者的子宫内膜存在不良的蜕膜化和异常自噬状态。然而,腺肌病中蜕膜化的具体调节机制及其与自噬水平的关系尚不清楚。

方法

收集腺肌病患者的子宫内膜组织和腺肌病小鼠模型的子宫组织,与对照组相比,检测不同 KLF4 和自噬标志物(LC3-B/LC3-A 和 Beclin-1)的表达模式。从腺肌病和对照子宫内膜组织中分离出人子宫内膜基质细胞(hESCs),以阐明 KLF4 在自噬和蜕膜化中的生物学功能。通过定量实时 PCR(qRT-PCR)、western blot 和荧光素酶报告基因检测来检查基因表达调控。此外,通过染色质免疫沉淀(ChIP)/PCR 检测和亲和素-生物素缀合 DNA 沉淀(ABCD)检测来检查 DNA 启动子-蛋白相互作用。

结果

与生育对照组相比,腺肌病患者的子宫内膜组织中 KLF4 的表达降低,尤其是在基质区。自噬标志物(LC3-B/LC3-A 和 Beclin-1)的表达则相反。同时,KLF4 可逆转腺肌病患者来源的 hESC 的不良蜕膜化。此外,KLF4 可通过促进自噬水平诱导 hESC 蜕膜化。在机制上,KLF4 结合到自噬相关 5(ATG5)启动子区域的一个保守位点,并促进 ATG5 的表达。在腺肌病小鼠中也检测到 KLF4 和自噬标志物的相似表达模式。

结论

KLF4 过表达通过转录促进 ATG5 表达增加 hESC 的自噬水平,而腺肌病中异常降低的 KLF4 通过抑制自噬来损害 hESC 的蜕膜化。

https://cdn.ncbi.nlm.nih.gov/pmc/blobs/2bcf/9238063/4145a8084423/12860_2022_425_Fig1_HTML.jpg

文献AI研究员

20分钟写一篇综述,助力文献阅读效率提升50倍。

立即体验

用中文搜PubMed

大模型驱动的PubMed中文搜索引擎

马上搜索

文档翻译

学术文献翻译模型,支持多种主流文档格式。

立即体验