Suppr超能文献

一种新型人源特异性STING激动剂的特性研究,该激动剂可引发针对新兴甲病毒的抗病毒活性。

Characterization of a Novel Human-Specific STING Agonist that Elicits Antiviral Activity Against Emerging Alphaviruses.

作者信息

Sali Tina M, Pryke Kara M, Abraham Jinu, Liu Andrew, Archer Iris, Broeckel Rebecca, Staverosky Julia A, Smith Jessica L, Al-Shammari Ahmed, Amsler Lisi, Sheridan Kayla, Nilsen Aaron, Streblow Daniel N, DeFilippis Victor R

机构信息

Vaccine and Gene Therapy Institute, Oregon Health and Science University, Portland, Oregon, United States of America.

Department of Molecular Microbiology and Immunology, Oregon Health and Science University, Portland, Oregon, United States of America.

出版信息

PLoS Pathog. 2015 Dec 8;11(12):e1005324. doi: 10.1371/journal.ppat.1005324. eCollection 2015 Dec.

Abstract

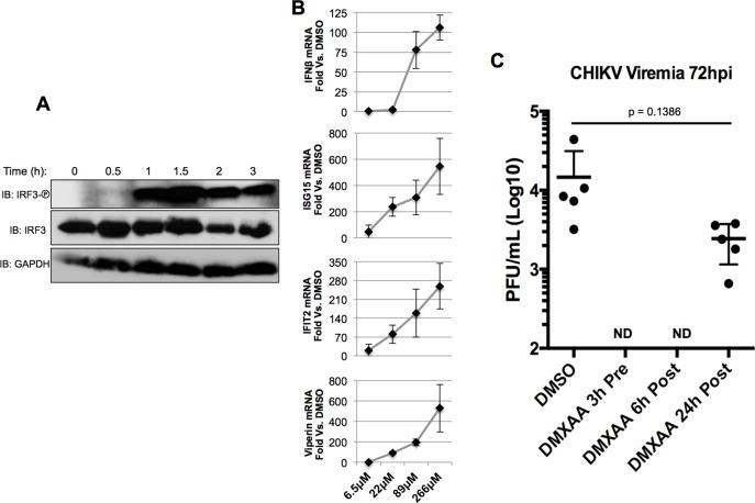
Pharmacologic stimulation of innate immune processes represents an attractive strategy to achieve multiple therapeutic outcomes including inhibition of virus replication, boosting antitumor immunity, and enhancing vaccine immunogenicity. In light of this we sought to identify small molecules capable of activating the type I interferon (IFN) response by way of the transcription factor IFN regulatory factor 3 (IRF3). A high throughput in vitro screen yielded 4-(2-chloro-6-fluorobenzyl)-N-(furan-2-ylmethyl)-3-oxo-3,4-dihydro-2H-benzo[b][1,4]thiazine-6-carboxamide (referred to herein as G10), which was found to trigger IRF3/IFN-associated transcription in human fibroblasts. Further examination of the cellular response to this molecule revealed expression of multiple IRF3-dependent antiviral effector genes as well as type I and III IFN subtypes. This led to the establishment of a cellular state that prevented replication of emerging Alphavirus species including Chikungunya virus, Venezuelan Equine Encephalitis virus, and Sindbis virus. To define cellular proteins essential to elicitation of the antiviral activity by the compound we employed a reverse genetics approach that utilized genome editing via CRISPR/Cas9 technology. This allowed the identification of IRF3, the IRF3-activating adaptor molecule STING, and the IFN-associated transcription factor STAT1 as required for observed gene induction and antiviral effects. Biochemical analysis indicates that G10 does not bind to STING directly, however. Thus the compound may represent the first synthetic small molecule characterized as an indirect activator of human STING-dependent phenotypes. In vivo stimulation of STING-dependent activity by an unrelated small molecule in a mouse model of Chikungunya virus infection blocked viremia demonstrating that pharmacologic activation of this signaling pathway may represent a feasible strategy for combating emerging Alphaviruses.

摘要

对固有免疫过程进行药理刺激是实现多种治疗效果的一种有吸引力的策略,这些效果包括抑制病毒复制、增强抗肿瘤免疫力以及提高疫苗免疫原性。鉴于此,我们试图鉴定能够通过转录因子干扰素调节因子3(IRF3)激活I型干扰素(IFN)反应的小分子。一项高通量体外筛选产生了4-(2-氯-6-氟苄基)-N-(呋喃-2-基甲基)-3-氧代-3,4-二氢-2H-苯并[b][1,4]噻嗪-6-甲酰胺(本文中称为G10),发现它能在人成纤维细胞中触发IRF3/IFN相关转录。对该分子细胞反应的进一步研究揭示了多种IRF3依赖性抗病毒效应基因以及I型和III型IFN亚型的表达。这导致建立了一种细胞状态,可阻止包括基孔肯雅病毒、委内瑞拉马脑炎病毒和辛德毕斯病毒在内的新兴甲病毒属病毒的复制。为了确定该化合物引发抗病毒活性所必需的细胞蛋白,我们采用了一种反向遗传学方法,该方法利用CRISPR/Cas9技术进行基因组编辑。这使得能够鉴定出观察到的基因诱导和抗病毒效应所需的IRF3、激活IRF3的衔接分子STING以及IFN相关转录因子STAT1。然而,生化分析表明G10并不直接与STING结合。因此,该化合物可能代表了首个被表征为人类STING依赖性表型间接激活剂的合成小分子。在基孔肯雅病毒感染小鼠模型中,一种不相关的小分子对STING依赖性活性的体内刺激阻断了病毒血症,这表明该信号通路的药理激活可能是对抗新兴甲病毒的一种可行策略。

https://cdn.ncbi.nlm.nih.gov/pmc/blobs/bf91/4672893/6b485c89bb46/ppat.1005324.g001.jpg

文献AI研究员

20分钟写一篇综述,助力文献阅读效率提升50倍。

立即体验

用中文搜PubMed

大模型驱动的PubMed中文搜索引擎

马上搜索

文档翻译

学术文献翻译模型,支持多种主流文档格式。

立即体验