Suppr超能文献

泽布勒林在透明细胞肾细胞癌中显示出抗肿瘤疗效。

Zebularine showed anti-tumor efficacy in clear cell renal cell carcinoma.

作者信息

Xu Haoyu, Peng Senlin, Li Junwu, Bai Yuanyuan, Zhao Guozhi, Liang Simin, Tang Wei

机构信息

Department of Urology, First Affiliated Hospital of Chongqing Medical University, Chongqing, China.

出版信息

Front Pharmacol. 2025 Feb 14;16:1531056. doi: 10.3389/fphar.2025.1531056. eCollection 2025.

Abstract

BACKGROUND

Clear cell renal cell carcinoma (ccRCC) has the highest morbidity among renal cell carcinoma (RCC) subtypes. While existing clinical pharmacological intervention strategies have achieved certain efficacy, challenges including inevitable drug resistance and intricate immune heterogeneity of ccRCC continue to hinder their biomedical application. Therefore, developing novel immunotherapeutic agents and identifying patients who can gain the greatest benefits from these therapies are urgent issues.

METHODS

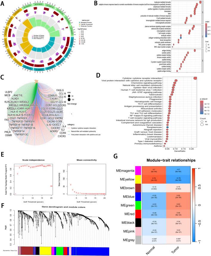
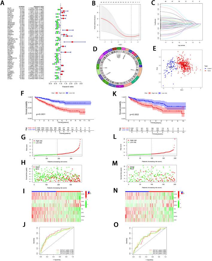
To address these challenges, mRNA expression profile and clinical data of ccRCC were obtained from The Cancer Genome Atlas (TCGA) and Gene Expression Omnibus (GEO) databases. These data were integrated and randomly allocated into training and test sets. Immune-related differentially expressed genes (IRDEGs) were used to construct an immune-related gene prognostic index (IRGPI). Both prognostic performance metrics and immune phenotyping were employed to evaluate the effectiveness of the model. Furthermore, model IRDEGs (mIRDEGs) in two risk subgroups were leveraged to select potential therapeutic compounds. Afterwards, network pharmacology and molecular docking techniques were used to elucidate the anti-cancer mechanisms of Zebularine (Zeb). Finally, the anti-cancer efficacy of Zeb was validated through and experiments.

RESULTS

Our constructed IRGPI exhibited superior prognostic performance. The drug screening revealed Zeb potentially targets the PI3K-Akt signaling pathway to exert its anti-cancer effects. Subsequent experimental validation corroborated these theoretical findings.

CONCLUSION

This study presents a prognostic model to evaluate immune cell infiltration and predict the prognosis of ccRCC patients. The identified small molecule compound provides a novel therapeutic avenue for treating ccRCC patients.

摘要

背景

透明细胞肾细胞癌(ccRCC)在肾细胞癌(RCC)亚型中发病率最高。尽管现有的临床药理干预策略已取得一定疗效,但包括不可避免的耐药性和ccRCC复杂的免疫异质性等挑战,仍继续阻碍其在生物医学中的应用。因此,开发新型免疫治疗药物并确定能从这些疗法中获得最大益处的患者是亟待解决的问题。

方法

为应对这些挑战,从癌症基因组图谱(TCGA)和基因表达综合数据库(GEO)获取ccRCC的mRNA表达谱和临床数据。对这些数据进行整合并随机分为训练集和测试集。利用免疫相关差异表达基因(IRDEGs)构建免疫相关基因预后指数(IRGPI)。采用预后性能指标和免疫表型分析来评估该模型的有效性。此外,利用两个风险亚组中的模型IRDEGs(mIRDEGs)来筛选潜在的治疗化合物。随后,运用网络药理学和分子对接技术阐明zebularine(Zeb)的抗癌机制。最后,通过实验验证Zeb的抗癌疗效。

结果

我们构建的IRGPI显示出卓越的预后性能。药物筛选表明Zeb可能靶向PI3K-Akt信号通路发挥其抗癌作用。后续的实验验证证实了这些理论发现。

结论

本研究提出了一种预后模型,用于评估免疫细胞浸润并预测ccRCC患者的预后。所确定的小分子化合物为治疗ccRCC患者提供了一条新的治疗途径。

https://cdn.ncbi.nlm.nih.gov/pmc/blobs/8256/11868290/d131b8a4c40c/fphar-16-1531056-g001.jpg

文献AI研究员

20分钟写一篇综述,助力文献阅读效率提升50倍。

立即体验

用中文搜PubMed

大模型驱动的PubMed中文搜索引擎

马上搜索

文档翻译

学术文献翻译模型,支持多种主流文档格式。

立即体验