Suppr超能文献

整合组学揭示MYCN作为细胞信号传导的全局抑制因子,并助力基于网络的神经母细胞瘤治疗靶点发现。

Integrative omics reveals MYCN as a global suppressor of cellular signalling and enables network-based therapeutic target discovery in neuroblastoma.

作者信息

Duffy David J, Krstic Aleksandar, Halasz Melinda, Schwarzl Thomas, Fey Dirk, Iljin Kristiina, Mehta Jai Prakash, Killick Kate, Whilde Jenny, Turriziani Benedetta, Haapa-Paananen Saija, Fey Vidal, Fischer Matthias, Westermann Frank, Henrich Kai-Oliver, Bannert Steffen, Higgins Desmond G, Kolch Walter

机构信息

Systems Biology Ireland, University College Dublin, Belfield, Dublin, Ireland.

The Whitney Laboratory for Marine Bioscience, University of Florida, St. Augustine, Florida, USA.

出版信息

Oncotarget. 2015 Dec 22;6(41):43182-201. doi: 10.18632/oncotarget.6568.

Abstract

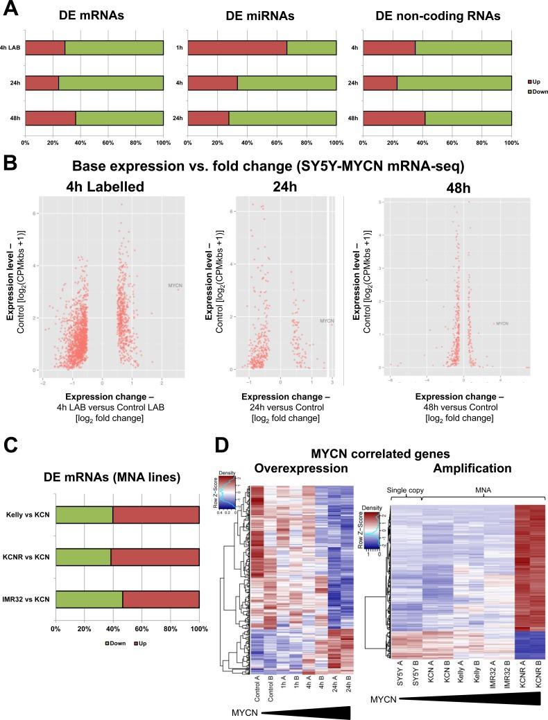
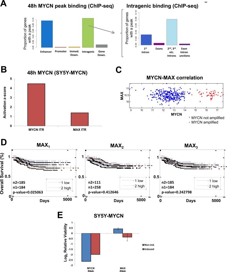
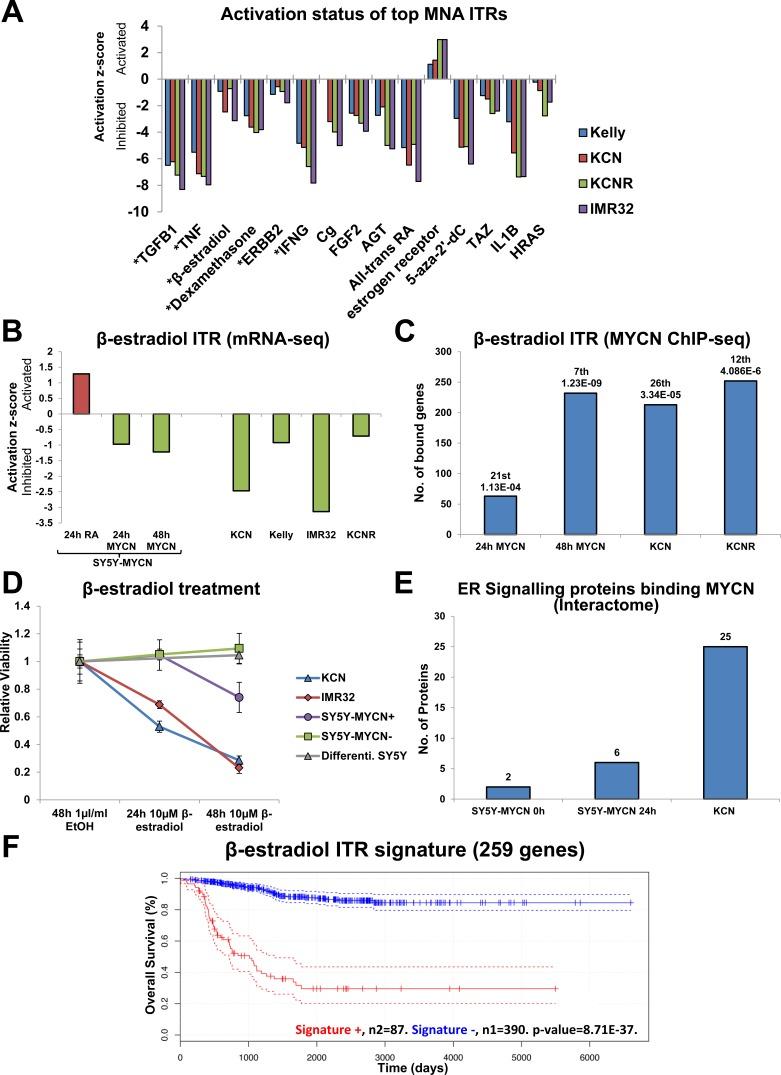
Despite intensive study, many mysteries remain about the MYCN oncogene's functions. Here we focus on MYCN's role in neuroblastoma, the most common extracranial childhood cancer. MYCN gene amplification occurs in 20% of cases, but other recurrent somatic mutations are rare. This scarcity of tractable targets has hampered efforts to develop new therapeutic options. We employed a multi-level omics approach to examine MYCN functioning and identify novel therapeutic targets for this largely un-druggable oncogene. We used systems medicine based computational network reconstruction and analysis to integrate a range of omic techniques: sequencing-based transcriptomics, genome-wide chromatin immunoprecipitation, siRNA screening and interaction proteomics, revealing that MYCN controls highly connected networks, with MYCN primarily supressing the activity of network components. MYCN's oncogenic functions are likely independent of its classical heterodimerisation partner, MAX. In particular, MYCN controls its own protein interaction network by transcriptionally regulating its binding partners.Our network-based approach identified vulnerable therapeutically targetable nodes that function as critical regulators or effectors of MYCN in neuroblastoma. These were validated by siRNA knockdown screens, functional studies and patient data. We identified β-estradiol and MAPK/ERK as having functional cross-talk with MYCN and being novel targetable vulnerabilities of MYCN-amplified neuroblastoma. These results reveal surprising differences between the functioning of endogenous, overexpressed and amplified MYCN, and rationalise how different MYCN dosages can orchestrate cell fate decisions and cancerous outcomes. Importantly, this work describes a systems-level approach to systematically uncovering network based vulnerabilities and therapeutic targets for multifactorial diseases by integrating disparate omic data types.

摘要

尽管进行了深入研究,但MYCN致癌基因的功能仍存在许多谜团。在这里,我们重点关注MYCN在神经母细胞瘤(最常见的儿童颅外癌症)中的作用。MYCN基因扩增发生在20%的病例中,但其他常见的体细胞突变很少见。这种可处理靶点的稀缺阻碍了开发新治疗方案的努力。我们采用了多层次组学方法来研究MYCN的功能,并为这种基本上难以靶向治疗的致癌基因确定新的治疗靶点。我们使用基于系统医学的计算网络重建和分析来整合一系列组学技术:基于测序的转录组学、全基因组染色质免疫沉淀、siRNA筛选和相互作用蛋白质组学,揭示MYCN控制高度连接的网络,MYCN主要抑制网络组件的活性。MYCN的致癌功能可能独立于其经典的异二聚体伴侣MAX。特别是,MYCN通过转录调节其结合伴侣来控制自身的蛋白质相互作用网络。我们基于网络的方法确定了在神经母细胞瘤中作为MYCN关键调节因子或效应器发挥作用的易受治疗靶向的节点。这些通过siRNA敲低筛选、功能研究和患者数据得到了验证。我们确定β-雌二醇和MAPK/ERK与MYCN存在功能相互作用,并且是MYCN扩增的神经母细胞瘤新的可靶向弱点。这些结果揭示了内源性、过表达和扩增的MYCN功能之间令人惊讶的差异,并解释了不同的MYCN剂量如何协调细胞命运决定和癌症结局。重要的是,这项工作描述了一种系统水平的方法,通过整合不同的组学数据类型来系统地揭示多因素疾病基于网络的弱点和治疗靶点。

https://cdn.ncbi.nlm.nih.gov/pmc/blobs/3c79/4791225/384a7ec5f7a3/oncotarget-06-43182-g001.jpg

文献AI研究员

20分钟写一篇综述,助力文献阅读效率提升50倍。

立即体验

用中文搜PubMed

大模型驱动的PubMed中文搜索引擎

马上搜索

文档翻译

学术文献翻译模型,支持多种主流文档格式。

立即体验