Suppr超能文献

由Rif1组织的核结构支撑复制时间程序。

Nuclear Architecture Organized by Rif1 Underpins the Replication-Timing Program.

作者信息

Foti Rossana, Gnan Stefano, Cornacchia Daniela, Dileep Vishnu, Bulut-Karslioglu Aydan, Diehl Sarah, Buness Andreas, Klein Felix A, Huber Wolfgang, Johnstone Ewan, Loos Remco, Bertone Paul, Gilbert David M, Manke Thomas, Jenuwein Thomas, Buonomo Sara C B

机构信息

Mouse Biology Unit, EMBL Monterotondo, Via Ramarini 32, 00015 Monterotondo, Italy.

Department of Biological Science, Florida State University, Tallahassee, FL 32306, USA.

出版信息

Mol Cell. 2016 Jan 21;61(2):260-73. doi: 10.1016/j.molcel.2015.12.001. Epub 2015 Dec 24.

Abstract

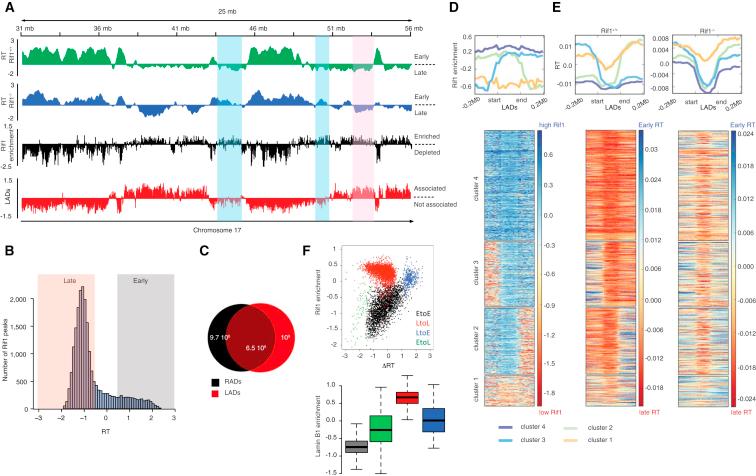
DNA replication is temporally and spatially organized in all eukaryotes, yet the molecular control and biological function of the replication-timing program are unclear. Rif1 is required for normal genome-wide regulation of replication timing, but its molecular function is poorly understood. Here we show that in mouse embryonic stem cells, Rif1 coats late-replicating domains and, with Lamin B1, identifies most of the late-replicating genome. Rif1 is an essential determinant of replication timing of non-Lamin B1-bound late domains. We further demonstrate that Rif1 defines and restricts the interactions between replication-timing domains during the G1 phase, thereby revealing a function of Rif1 as organizer of nuclear architecture. Rif1 loss affects both number and replication-timing specificity of the interactions between replication-timing domains. In addition, during the S phase, Rif1 ensures that replication of interacting domains is temporally coordinated. In summary, our study identifies Rif1 as the molecular link between nuclear architecture and replication-timing establishment in mammals.

摘要

在所有真核生物中,DNA复制在时间和空间上都是有组织的,然而复制时间程序的分子控制和生物学功能尚不清楚。Rif1是全基因组范围内正常调控复制时间所必需的,但对其分子功能了解甚少。在这里,我们表明,在小鼠胚胎干细胞中,Rif1覆盖晚期复制结构域,并与核纤层蛋白B1一起识别了大部分晚期复制基因组。Rif1是非核纤层蛋白B1结合的晚期结构域复制时间的关键决定因素。我们进一步证明,Rif1在G1期定义并限制了复制时间结构域之间的相互作用,从而揭示了Rif1作为核结构组织者的功能。Rif1的缺失会影响复制时间结构域之间相互作用的数量和复制时间特异性。此外,在S期,Rif1确保相互作用结构域的复制在时间上是协调的。总之,我们的研究确定Rif1是哺乳动物核结构与复制时间确立之间的分子纽带。

https://cdn.ncbi.nlm.nih.gov/pmc/blobs/efb7/4728081/9153ec184f1e/fx1.jpg

文献AI研究员

20分钟写一篇综述,助力文献阅读效率提升50倍。

立即体验

用中文搜PubMed

大模型驱动的PubMed中文搜索引擎

马上搜索

文档翻译

学术文献翻译模型,支持多种主流文档格式。

立即体验