Suppr超能文献

RPS23RG1可减轻Aβ寡聚体诱导的突触和认知缺陷。

RPS23RG1 reduces Aβ oligomer-induced synaptic and cognitive deficits.

作者信息

Yan Li, Chen Yaomin, Li Wubo, Huang Xiumei, Badie Hedieh, Jian Fan, Huang Timothy, Zhao Yingjun, Cohen Stanley N, Li Limin, Zhang Yun-Wu, Luo Huanmin, Tu Shichun, Xu Huaxi

机构信息

Department of Pharmacology, School of Medicine, Jinan University, Guangzhou 510632, China.

Neuroscience and Aging Research Center, Sanford-Burnham-Prebys Medical Discovery Institute, La Jolla, CA 92037, USA.

出版信息

Sci Rep. 2016 Jan 6;6:18668. doi: 10.1038/srep18668.

Abstract

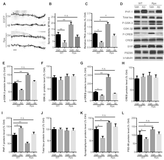
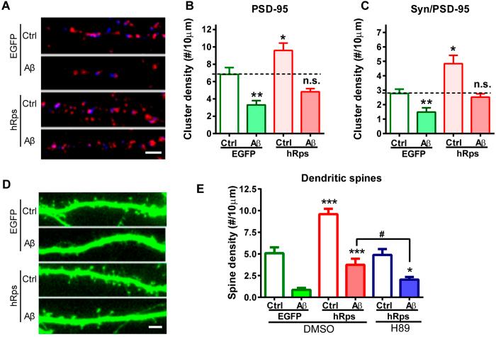
Alzheimer's disease (AD) is the most common form of dementia in the elderly. It is generally believed that β-amyloidogenesis, tau-hyperphosphorylation, and synaptic loss underlie cognitive decline in AD. Rps23rg1, a functional retroposed mouse gene, has been shown to reduce Alzheimer's β-amyloid (Aβ) production and tau phosphorylation. In this study, we have identified its human homolog, and demonstrated that RPS23RG1 regulates synaptic plasticity, thus counteracting Aβ oligomer (oAβ)-induced cognitive deficits in mice. The level of RPS23RG1 mRNA is significantly lower in the brains of AD compared to non-AD patients, suggesting its potential role in the pathogenesis of the disease. Similar to its mouse counterpart, human RPS23RG1 interacts with adenylate cyclase, activating PKA/CREB, and inhibiting GSK-3. Furthermore, we show that human RPS23RG1 promotes synaptic plasticity and offsets oAβ-induced synaptic loss in a PKA-dependent manner in cultured primary neurons. Overexpression of Rps23rg1 in transgenic mice consistently prevented oAβ-induced PKA inactivation, synaptic deficits, suppression of long-term potentiation, and cognitive impairment as compared to wild type littermates. Our study demonstrates that RPS23RG1 may reduce the occurrence of key elements of AD pathology and enhance synaptic functions to counteract oAβ-induced synaptic and cognitive deficits in AD.

摘要

阿尔茨海默病(AD)是老年人中最常见的痴呆形式。一般认为,β-淀粉样蛋白生成、tau蛋白过度磷酸化和突触丧失是AD认知功能下降的基础。Rps23rg1是一个具有功能的逆转座小鼠基因,已被证明可减少阿尔茨海默病β-淀粉样蛋白(Aβ)的产生和tau蛋白磷酸化。在本研究中,我们鉴定了其人类同源物,并证明RPS23RG1调节突触可塑性,从而抵消Aβ寡聚体(oAβ)诱导的小鼠认知缺陷。与非AD患者相比,AD患者大脑中RPS23RG1 mRNA水平显著降低,表明其在疾病发病机制中的潜在作用。与小鼠对应物类似,人类RPS23RG1与腺苷酸环化酶相互作用,激活PKA/CREB,并抑制GSK-3。此外,我们表明,在原代培养神经元中,人类RPS23RG1以PKA依赖的方式促进突触可塑性并抵消oAβ诱导的突触丧失。与野生型同窝小鼠相比,转基因小鼠中Rps23rg1的过表达持续预防了oAβ诱导的PKA失活、突触缺陷、长时程增强抑制和认知障碍。我们的研究表明,RPS23RG1可能减少AD病理关键因素的发生,并增强突触功能,以抵消oAβ诱导的AD突触和认知缺陷。

https://cdn.ncbi.nlm.nih.gov/pmc/blobs/2671/4702092/8d62917e3352/srep18668-f1.jpg

文献AI研究员

20分钟写一篇综述,助力文献阅读效率提升50倍。

立即体验

用中文搜PubMed

大模型驱动的PubMed中文搜索引擎

马上搜索

文档翻译

学术文献翻译模型,支持多种主流文档格式。

立即体验