Suppr超能文献

超活性结构的建立使肿瘤抑制蛋白p53在CDK9激酶抑制有限时能通过P-TEFb发挥作用。

The Establishment of a Hyperactive Structure Allows the Tumour Suppressor Protein p53 to Function through P-TEFb during Limited CDK9 Kinase Inhibition.

作者信息

Albert Thomas K, Antrecht Claudia, Kremmer Elisabeth, Meisterernst Michael

机构信息

Institute of Molecular Tumor Biology (IMTB), Faculty of Medicine, University Muenster, 48149, Muenster, Germany.

Institute of Molecular Immunology (IMI), Helmholtz Research Center for Environment and Health, 81377, Munich, Germany.

出版信息

PLoS One. 2016 Jan 8;11(1):e0146648. doi: 10.1371/journal.pone.0146648. eCollection 2016.

Abstract

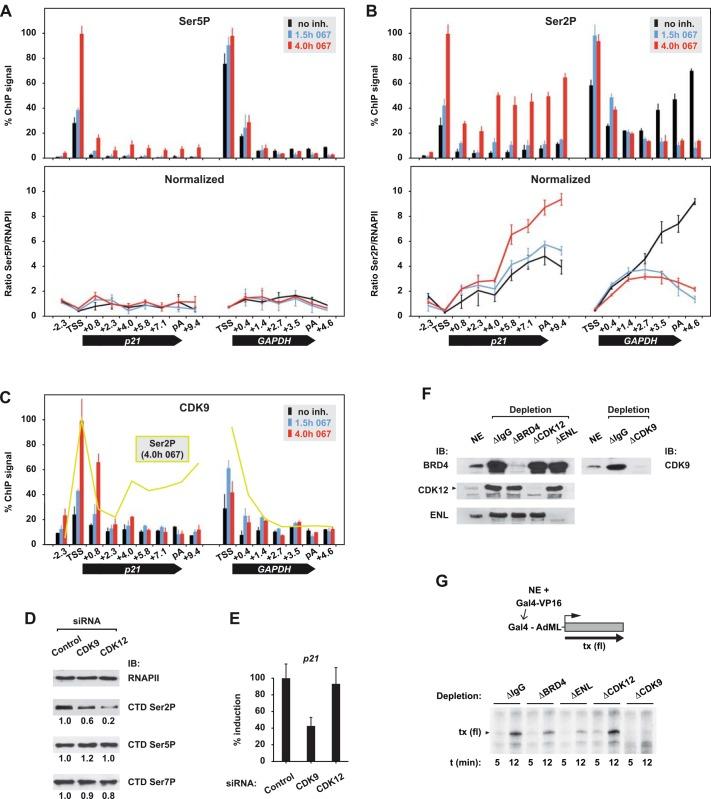
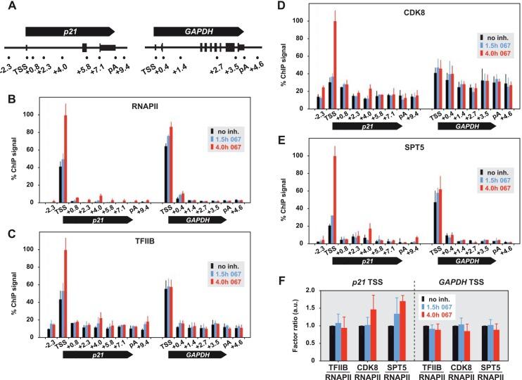
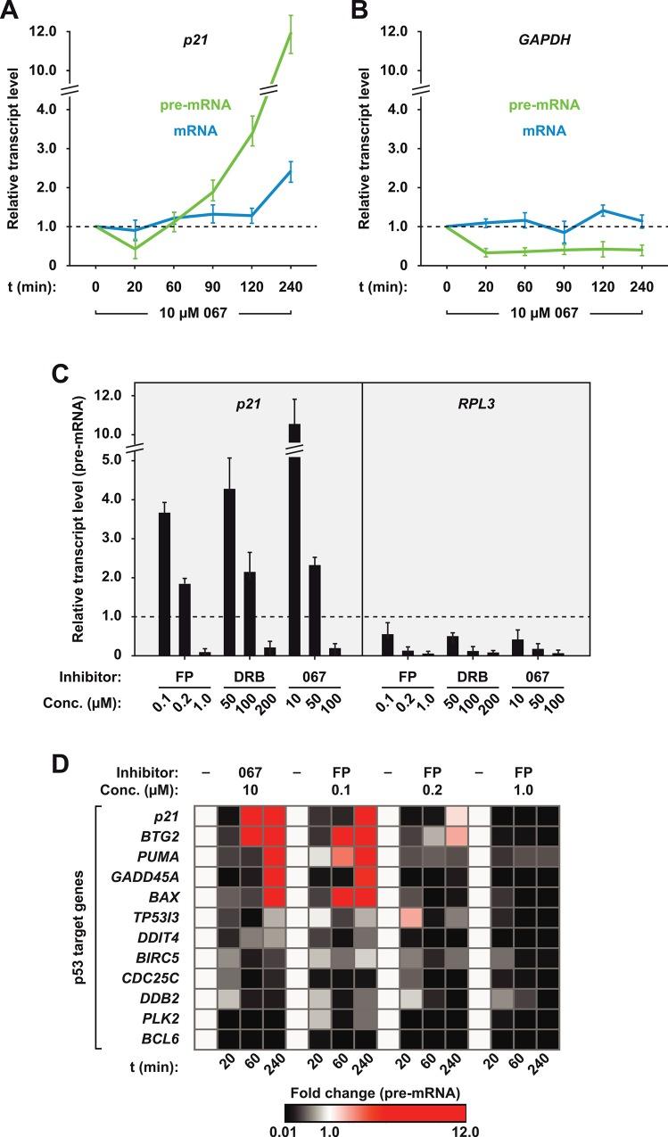
CDK9 is the catalytic subunit of positive elongation factor b (P-TEFb) that controls the transition of RNA polymerase II (RNAPII) into elongation. CDK9 inhibitors block mRNA synthesis and trigger activation of the stress-sensitive p53 protein. This in turn induces transcription of CDKN1A (p21) and other cell cycle control genes. It is presently unclear if and how p53 circumvents a general P-TEFb-requirement when it activates its target genes. Our investigations using a panel of specific inhibitors reason for a critical role of CDK9 also in the case of direct inhibition of the kinase. At the prototypic p21 gene, the activator p53 initially accumulates at the pre-bound upstream enhancer followed-with significant delay-by de novo binding to a secondary enhancer site within the first intron of p21. This is accompanied by recruitment of the RNAPII initiation machinery to both elements. ChIP and functional analyses reason for a prominent role of CDK9 itself and elongation factor complexes PAF1c and SEC involved in pause and elongation control. It appears that the strong activation potential of p53 facilitates gene activation in the situation of global repression of RNAPII transcription. The data further underline the fundamental importance of CDK9 for class II gene transcription.

摘要

细胞周期蛋白依赖性激酶9(CDK9)是正性延伸因子b(P-TEFb)的催化亚基,可控制RNA聚合酶II(RNAPII)向延伸阶段的转变。CDK9抑制剂可阻断mRNA合成并触发应激敏感型p53蛋白的激活。这进而诱导细胞周期蛋白依赖性激酶抑制剂1A(CDKN1A,即p21)及其他细胞周期调控基因的转录。目前尚不清楚p53在激活其靶基因时是否以及如何规避对P-TEFb的普遍需求。我们使用一组特异性抑制剂进行的研究表明,即使在直接抑制该激酶的情况下,CDK9也起着关键作用。在典型的p21基因中,激活因子p53最初在上游增强子的预结合位点积聚,随后在显著延迟后重新结合到p21第一个内含子内的一个二级增强子位点。这伴随着RNAPII起始机制募集到这两个元件上。染色质免疫沉淀(ChIP)和功能分析表明,CDK9本身以及参与暂停和延伸控制的延伸因子复合物PAF1c和SEC起着重要作用。似乎p53强大的激活潜能在RNAPII转录全局抑制的情况下促进了基因激活。这些数据进一步强调了CDK9对II类基因转录的根本重要性。

https://cdn.ncbi.nlm.nih.gov/pmc/blobs/8b04/4706356/0b5199492301/pone.0146648.g001.jpg

文献AI研究员

20分钟写一篇综述,助力文献阅读效率提升50倍。

立即体验

用中文搜PubMed

大模型驱动的PubMed中文搜索引擎

马上搜索

文档翻译

学术文献翻译模型,支持多种主流文档格式。

立即体验