Suppr超能文献

CDK9抑制剂在RNA聚合酶II转录基因的两端定义了延伸检查点。

CDK9 inhibitors define elongation checkpoints at both ends of RNA polymerase II-transcribed genes.

作者信息

Laitem Clélia, Zaborowska Justyna, Isa Nur F, Kufs Johann, Dienstbier Martin, Murphy Shona

机构信息

Sir William Dunn School of Pathology, University of Oxford, Oxford, UK.

1] Sir William Dunn School of Pathology, University of Oxford, Oxford, UK. [2] Department of Biotechnology, International Islamic University Malaysia, Pahang, Malaysia.

出版信息

Nat Struct Mol Biol. 2015 May;22(5):396-403. doi: 10.1038/nsmb.3000. Epub 2015 Apr 6.

Abstract

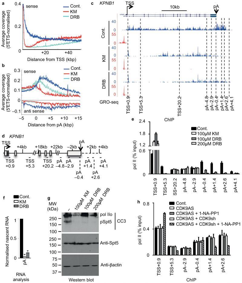
Transcription through early-elongation checkpoints requires phosphorylation of negative transcription elongation factors (NTEFs) by the cyclin-dependent kinase (CDK) 9. Using CDK9 inhibitors and global run-on sequencing (GRO-seq), we have mapped CDK9 inhibitor-sensitive checkpoints genome wide in human cells. Our data indicate that early-elongation checkpoints are a general feature of RNA polymerase (pol) II-transcribed human genes and occur independently of polymerase stalling. Pol II that has negotiated the early-elongation checkpoint can elongate in the presence of inhibitors but, remarkably, terminates transcription prematurely close to the terminal polyadenylation (poly(A)) site. Our analysis has revealed an unexpected poly(A)-associated elongation checkpoint, which has major implications for the regulation of gene expression. Interestingly, the pattern of modification of the C-terminal domain of pol II terminated at this new checkpoint largely mirrors the pattern normally found downstream of the poly(A) site, thus suggesting common mechanisms of termination.

摘要

通过早期延伸检查点进行转录需要细胞周期蛋白依赖性激酶(CDK)9对负转录延伸因子(NTEF)进行磷酸化。利用CDK9抑制剂和全局运行测序(GRO-seq),我们在人类细胞中全基因组定位了对CDK9抑制剂敏感的检查点。我们的数据表明,早期延伸检查点是RNA聚合酶(pol)II转录的人类基因的一个普遍特征,并且独立于聚合酶停顿而发生。已经通过早期延伸检查点的Pol II在存在抑制剂的情况下可以延伸,但值得注意的是,它会在靠近末端聚腺苷酸化(poly(A))位点处过早终止转录。我们的分析揭示了一个意想不到的与poly(A)相关的延伸检查点,这对基因表达的调控具有重要意义。有趣的是,在这个新检查点处终止的Pol II C末端结构域的修饰模式在很大程度上反映了通常在poly(A)位点下游发现的模式,因此表明存在共同的终止机制。

https://cdn.ncbi.nlm.nih.gov/pmc/blobs/a59a/4424039/d1bd825151ee/emss-62536-f0001.jpg

文献AI研究员

20分钟写一篇综述,助力文献阅读效率提升50倍。

立即体验

用中文搜PubMed

大模型驱动的PubMed中文搜索引擎

马上搜索

文档翻译

学术文献翻译模型,支持多种主流文档格式。

立即体验