Suppr超能文献

胚胎干细胞中全基因组核小体特异性及染色质重塑因子的功能

Genome-wide nucleosome specificity and function of chromatin remodellers in ES cells.

作者信息

de Dieuleveult Maud, Yen Kuangyu, Hmitou Isabelle, Depaux Arnaud, Boussouar Fayçal, Bou Dargham Daria, Jounier Sylvie, Humbertclaude Hélène, Ribierre Florence, Baulard Céline, Farrell Nina P, Park Bongsoo, Keime Céline, Carrière Lucie, Berlivet Soizick, Gut Marta, Gut Ivo, Werner Michel, Deleuze Jean-François, Olaso Robert, Aude Jean-Christophe, Chantalat Sophie, Pugh B Franklin, Gérard Matthieu

机构信息

Institute for Integrative Biology of the Cell (I2BC), IBITECS, CEA, CNRS, Université Paris-Sud, Université Paris-Saclay, 91198 Gif-sur-Yvette, France.

Key Laboratory of Zebrafish Modeling and Drug Screening for Human Diseases of Guangdong Higher Education Institutes, Department of Developmental Biology, School of Basic Medical Sciences, Southern Medical University, Guangzhou 510515, China.

出版信息

Nature. 2016 Feb 4;530(7588):113-6. doi: 10.1038/nature16505. Epub 2016 Jan 27.

Abstract

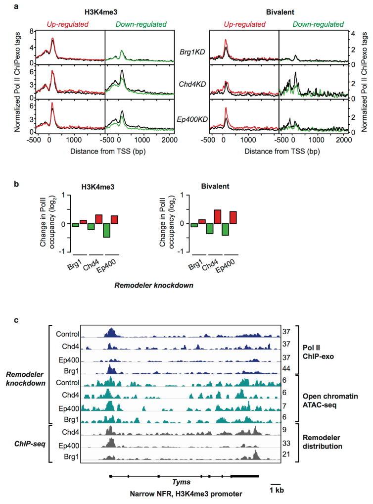
ATP-dependent chromatin remodellers allow access to DNA for transcription factors and the general transcription machinery, but whether mammalian chromatin remodellers target specific nucleosomes to regulate transcription is unclear. Here we present genome-wide remodeller-nucleosome interaction profiles for the chromatin remodellers Chd1, Chd2, Chd4, Chd6, Chd8, Chd9, Brg1 and Ep400 in mouse embryonic stem (ES) cells. These remodellers bind one or both full nucleosomes that flank micrococcal nuclease (MNase)-defined nucleosome-free promoter regions (NFRs), where they separate divergent transcription. Surprisingly, large CpG-rich NFRs that extend downstream of annotated transcriptional start sites are nevertheless bound by non-nucleosomal or subnucleosomal histone variants (H3.3 and H2A.Z) and marked by H3K4me3 and H3K27ac modifications. RNA polymerase II therefore navigates hundreds of base pairs of altered chromatin in the sense direction before encountering an MNase-resistant nucleosome at the 3' end of the NFR. Transcriptome analysis after remodeller depletion reveals reciprocal mechanisms of transcriptional regulation by remodellers. Whereas at active genes individual remodellers have either positive or negative roles via altering nucleosome stability, at polycomb-enriched bivalent genes the same remodellers act in an opposite manner. These findings indicate that remodellers target specific nucleosomes at the edge of NFRs, where they regulate ES cell transcriptional programs.

摘要

ATP 依赖的染色质重塑因子能使转录因子和通用转录机制接触到 DNA,但尚不清楚哺乳动物的染色质重塑因子是否靶向特定核小体来调控转录。在此,我们展示了小鼠胚胎干细胞(ES 细胞)中染色质重塑因子 Chd1、Chd2、Chd4、Chd6、Chd8、Chd9、Brg1 和 Ep400 的全基因组重塑因子 - 核小体相互作用图谱。这些重塑因子结合在微球菌核酸酶(MNase)定义的无核小体启动子区域(NFR)两侧的一个或两个完整核小体上,在这些区域它们分隔了双向转录。令人惊讶的是,在注释的转录起始位点下游延伸的富含 CpG 的大型 NFR 仍被非核小体或亚核小体组蛋白变体(H3.3 和 H2A.Z)结合,并以 H3K4me3 和 H3K27ac 修饰为标记。因此,RNA 聚合酶 II 在 NFR 的 3' 端遇到对 MNase 有抗性的核小体之前,会在有义方向上穿过数百个碱基对的改变的染色质。重塑因子缺失后的转录组分析揭示了重塑因子转录调控的相互机制。在活跃基因中,单个重塑因子通过改变核小体稳定性发挥正向或负向作用,而在富含多梳蛋白的二价基因中,相同的重塑因子则以相反的方式起作用。这些发现表明,重塑因子靶向 NFR 边缘处的特定核小体,在那里它们调控 ES 细胞的转录程序。

https://cdn.ncbi.nlm.nih.gov/pmc/blobs/55be/4871117/c3feee2a69d3/nihms742295f5.jpg

文献AI研究员

20分钟写一篇综述,助力文献阅读效率提升50倍。

立即体验

用中文搜PubMed

大模型驱动的PubMed中文搜索引擎

马上搜索

文档翻译

学术文献翻译模型,支持多种主流文档格式。

立即体验