Suppr超能文献

用于基于染色质状态比较组织/细胞类型的表观基因组重叠度量(EPOM)。

Epigenome overlap measure (EPOM) for comparing tissue/cell types based on chromatin states.

作者信息

Li Wei Vivian, Razaee Zahra S, Li Jingyi Jessica

机构信息

Department of Statistics, 8125 Math Sciences Bldg., University of California, Los Angeles, CA, 90095-1554, USA.

Department of Human Genetics, University of California, Los Angeles, CA, 90095-7088, USA.

出版信息

BMC Genomics. 2016 Jan 11;17 Suppl 1(Suppl 1):10. doi: 10.1186/s12864-015-2303-9.

Abstract

BACKGROUND

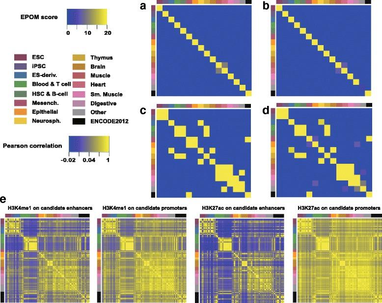
The dynamics of epigenomic marks in their relevant chromatin states regulate distinct gene expression patterns, biological functions and phenotypic variations in biological processes. The availability of high-throughput epigenomic data generated by next-generation sequencing technologies allows a data-driven approach to evaluate the similarities and differences of diverse tissue and cell types in terms of epigenomic features. While ChromImpute has allowed for the imputation of large-scale epigenomic information to yield more robust data to capture meaningful relationships between biological samples, widely used methods such as hierarchical clustering and correlation analysis cannot adequately utilize epigenomic data to accurately reveal the distinction and grouping of different tissue and cell types.

METHODS

We utilize a three-step testing procedure-ANOVA, t test and overlap test to identify tissue/cell-type- associated enhancers and promoters and to calculate a newly defined Epigenomic Overlap Measure (EPOM). EPOM results in a clear correspondence map of biological samples from different tissue and cell types through comparison of epigenomic marks evaluated in their relevant chromatin states.

RESULTS

Correspondence maps by EPOM show strong capability in distinguishing and grouping different tissue and cell types and reveal biologically meaningful similarities between Heart and Muscle, Blood & T-cell and HSC & B-cell, Brain and Neurosphere, etc. The gene ontology enrichment analysis both supports and explains the discoveries made by EPOM and suggests that the associated enhancers and promoters demonstrate distinguishable functions across tissue and cell types. Moreover, the tissue/cell-type-associated enhancers and promoters show enrichment in the disease-related SNPs that are also associated with the corresponding tissue or cell types. This agreement suggests the potential of identifying causal genetic variants relevant to cell-type-specific diseases from our identified associated enhancers and promoters.

CONCLUSIONS

The proposed EPOM measure demonstrates superior capability in grouping and finding a clear correspondence map of biological samples from different tissue and cell types. The identified associated enhancers and promoters provide a comprehensive catalog to study distinct biological processes and disease variants in different tissue and cell types. Our results also find that the associated promoters exhibit more cell-type-specific functions than the associated enhancers do, suggesting that the non-associated promoters have more housekeeping functions than the non-associated enhancers.

摘要

背景

表观基因组标记在其相关染色质状态下的动态变化调控着生物过程中不同的基因表达模式、生物学功能和表型变异。下一代测序技术产生的高通量表观基因组数据,使得采用数据驱动的方法来评估不同组织和细胞类型在表观基因组特征方面的异同成为可能。虽然ChromImpute能够对大规模表观基因组信息进行估算,以生成更可靠的数据来捕捉生物样本之间有意义的关系,但诸如层次聚类和相关性分析等广泛使用的方法无法充分利用表观基因组数据来准确揭示不同组织和细胞类型的差异与分组情况。

方法

我们采用三步测试程序——方差分析、t检验和重叠检验,来识别与组织/细胞类型相关的增强子和启动子,并计算新定义的表观基因组重叠度量(EPOM)。通过比较在其相关染色质状态下评估的表观基因组标记,EPOM生成了来自不同组织和细胞类型的生物样本的清晰对应图谱。

结果

EPOM生成的对应图谱在区分和分组不同组织和细胞类型方面表现出强大能力,并揭示了心脏与肌肉、血液与T细胞、造血干细胞与B细胞、脑与神经球等之间具有生物学意义的相似性。基因本体富集分析既支持并解释了EPOM的发现,还表明相关的增强子和启动子在不同组织和细胞类型中表现出可区分的功能。此外,与组织/细胞类型相关的增强子和启动子在与疾病相关的单核苷酸多态性中表现出富集,这些单核苷酸多态性也与相应的组织或细胞类型相关。这种一致性表明,从我们识别出的相关增强子和启动子中识别与细胞类型特异性疾病相关的因果遗传变异具有潜力。

结论

所提出的EPOM度量在对来自不同组织和细胞类型的生物样本进行分组并找到清晰对应图谱方面表现出卓越能力。识别出的相关增强子和启动子为研究不同组织和细胞类型中独特的生物学过程和疾病变异提供了一个全面的目录。我们的结果还发现,相关启动子比相关增强子表现出更多的细胞类型特异性功能,这表明非相关启动子比非相关增强子具有更多的看家功能。

https://cdn.ncbi.nlm.nih.gov/pmc/blobs/2649/4895267/3d56929d8e7b/12864_2015_2303_Fig1_HTML.jpg

文献AI研究员

20分钟写一篇综述,助力文献阅读效率提升50倍。

立即体验

用中文搜PubMed

大模型驱动的PubMed中文搜索引擎

马上搜索

文档翻译

学术文献翻译模型,支持多种主流文档格式。

立即体验