Suppr超能文献

长链非编码RNA LINC01133通过与EZH2、LSD1结合抑制非小细胞肺癌中KLF2、P21和E-钙黏蛋白的转录。

Long non-coding RNA LINC01133 represses KLF2, P21 and E-cadherin transcription through binding with EZH2, LSD1 in non small cell lung cancer.

作者信息

Zang Chongshuang, Nie Feng-Qi, Wang Qian, Sun Ming, Li Wei, He Jing, Zhang Meiling, Lu Kai-Hua

机构信息

Department of Oncology, First Affiliated Hospital, Nanjing Medical University, Nanjing, People's Republic of China.

Department of Oncology, Second Affiliated Hospital, Nanjing Medical University, Nanjing, People's Republic of China.

出版信息

Oncotarget. 2016 Mar 8;7(10):11696-707. doi: 10.18632/oncotarget.7077.

Abstract

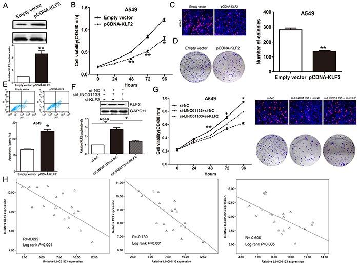
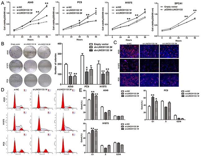
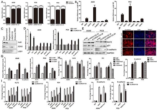
Long non-coding RNAs are emerging as crucial regulators and prognostic markers in multiple cancers including non small cell lung cancer (NSCLC). In this study, we screened LINCO1133 as a new candidate lncRNA which promotes NSCLC development and progression, in two independent datasets (GSE18842 and GSE19804) from the Gene Expression Omnibus (GEO). LINC01133 is previously found to be over-expressed in lung squamous cell cancer (LSCC) and knockdown its expression inhibits LSCC cells invasion. However, its' molecular mechanism and downstream targets involving in regulation of cancer cells phenotype is not known. Here, we found that LINC01133 expression is up-regulated in NSCLC tissues, and its' over-expression is associated with patients poor prognosis and short survival time. LINC01133 knockdown decreased NSCLC cells proliferation, migration, invasion and induced cell cycle G1/S phase arrest and cell apoptosis. Mechanistic investigations showed that LINC01133 could interact with EZH2, LSD1 and recruit them to KLF2, P21 or E-cadherin promoter regions to repress their transcription. Furthermore, rescue experiments demonstrated that LINC01133 oncogenic function is partly through regulating KLF2. Lastly, we found that there was negative correlation between LINC01133 and KLF2, P21 or E-cadherin in NSCLC. Overall, our findings illuminate how LINC01133 over-expression confers an oncogenic function in NSCLC that may offer a novel therapy target in this disease.

摘要

长链非编码RNA正在成为包括非小细胞肺癌(NSCLC)在内的多种癌症中的关键调节因子和预后标志物。在本研究中,我们在来自基因表达综合数据库(GEO)的两个独立数据集(GSE18842和GSE19804)中筛选出LINC01133作为一种促进NSCLC发展和进展的新的候选长链非编码RNA。先前发现LINC01133在肺鳞状细胞癌(LSCC)中过表达,敲低其表达可抑制LSCC细胞的侵袭。然而,其涉及癌细胞表型调节的分子机制和下游靶点尚不清楚。在此,我们发现LINC01133在NSCLC组织中的表达上调,其过表达与患者预后不良和生存时间短相关。敲低LINC01133可降低NSCLC细胞的增殖、迁移、侵袭,并诱导细胞周期G1/S期阻滞和细胞凋亡。机制研究表明,LINC01133可与EZH2、LSD1相互作用,并将它们招募到KLF2、P21或E-钙黏蛋白启动子区域以抑制其转录。此外,挽救实验表明LINC01133的致癌功能部分是通过调节KLF2实现的。最后,我们发现NSCLC中LINC01133与KLF2、P21或E-钙黏蛋白之间存在负相关。总体而言,我们的研究结果阐明了LINC01133过表达如何在NSCLC中赋予致癌功能,这可能为该疾病提供一个新的治疗靶点。

https://cdn.ncbi.nlm.nih.gov/pmc/blobs/5963/4905504/3c2eb119c0bc/oncotarget-07-11696-g001.jpg

文献AI研究员

20分钟写一篇综述,助力文献阅读效率提升50倍。

立即体验

用中文搜PubMed

大模型驱动的PubMed中文搜索引擎

马上搜索

文档翻译

学术文献翻译模型,支持多种主流文档格式。

立即体验