Suppr超能文献

癌症相关成纤维细胞通过SDF-1/CXCR4轴促进子宫内膜癌的进展。

Cancer-associated fibroblasts promote the progression of endometrial cancer via the SDF-1/CXCR4 axis.

作者信息

Teng Fei, Tian Wen-Yan, Wang Ying-Mei, Zhang Yan-Fang, Guo Fei, Zhao Jing, Gao Chao, Xue Feng-Xia

机构信息

Department of Gynecology and Obstetrics, Tianjin Medical University General Hospital, NO 154, Anshan Road, He Ping District, Tianjin, 300052, China.

出版信息

J Hematol Oncol. 2016 Feb 6;9:8. doi: 10.1186/s13045-015-0231-4.

Abstract

BACKGROUND

Cancer-associated fibroblasts (CAFs) are believed to play an essential role in cancer initiation and development. However, little research has been undertaken to evaluate the role of CAFs in endometrial cancer (EC) progression. We aim to detect the functional contributions of CAFs to promote progression of EC.

METHODS

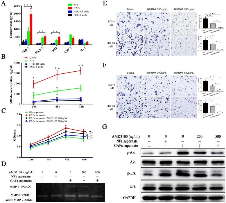
Stromal fibroblasts were isolated from endometrioid adenocarcinomas and normal endometrial tissues. The conditioned media of cultured CAFs and normal fibroblasts (NFs) were collected to detect the level of stromal cell-derived factor-1alpha (SDF-1α), macrophage chemoattractant protein-1 (MCP-1), migration inhibitory factor (MIF), colony stimulating factor-1 (CSF-1), and interleukin-1 (IL-1) by ELISA. The CAFs or NFs were cocultured with EC cell lines to determine the proliferation, migration, and invasion by MTT assays and transwell chambers. Xenograft models were used to observe tumor growth. Matrix metalloproteinases (MMP)-2 and MMP-9 activity was evaluated by zymography. AMD3100 (a chemokine receptor 4 (CXCR4) antagonist) was used to block the SDF-1/CXCR4 axis. Neutralizing antibodies were used to detect PI3K/Akt and MAPK/Erk pathways by western blotting. SDF-1α and CXCR4 expressions were analyzed in xenotransplanted tumors and 348 cases by immunohistochemistry.

RESULTS

CAFs promoted proliferation, migration, and invasion as well as in vivo tumorigenesis of admixed EC cells significantly more than NFs by secreting SDF-1α. These effects were significantly inhibited by AMD3100. CAFs promoted EC progression via the SDF-1α/CXCR4 axis to activate the PI3K/Akt and MAPK/Erk signalings in a paracrine-dependent manner or increase MMP-2 and MMP-9 secretion in an autocrine-dependent manner. SDF-1α and CXCR4 expression upregulation accompanied clinical EC development and progression. High SDF-1α expression levels were associated with deep myometrial invasion, lymph node metastasis, and poor prognosis in EC.

CONCLUSIONS

Our data indicated that CAFs derived from EC tissues promoted EC progression via the SDF-1/CXCR4 axis in a paracrine- or autocrine-dependent manner. SDF-1α is a novel independent poor prognostic factor for EC patients' survival. Targeting the SDF-1/CXCR4 axis might provide a novel therapeutic strategy for EC treatment.

摘要

背景

癌症相关成纤维细胞(CAFs)被认为在癌症的发生和发展中起重要作用。然而,关于CAFs在子宫内膜癌(EC)进展中的作用的研究较少。我们旨在检测CAFs对促进EC进展的功能贡献。

方法

从子宫内膜样腺癌和正常子宫内膜组织中分离出基质成纤维细胞。收集培养的CAFs和正常成纤维细胞(NFs)的条件培养基,通过酶联免疫吸附测定法检测基质细胞衍生因子-1α(SDF-1α)、巨噬细胞趋化蛋白-1(MCP-1)、迁移抑制因子(MIF)、集落刺激因子-1(CSF-1)和白细胞介素-1(IL-1)的水平。将CAFs或NFs与EC细胞系共培养,通过MTT法和Transwell小室测定法确定其增殖、迁移和侵袭能力。采用异种移植模型观察肿瘤生长。通过酶谱法评估基质金属蛋白酶(MMP)-2和MMP-9的活性。使用AMD3100(一种趋化因子受体4(CXCR4)拮抗剂)阻断SDF-1/CXCR4轴。使用中和抗体通过蛋白质印迹法检测PI3K/Akt和MAPK/Erk信号通路。通过免疫组织化学分析异种移植肿瘤和348例病例中的SDF-1α和CXCR4表达。

结果

CAFs通过分泌SDF-1α比NFs更显著地促进混合EC细胞的增殖、迁移、侵袭以及体内肿瘤发生。这些作用被AMD3100显著抑制。CAFs通过SDF-1α/CXCR4轴以旁分泌依赖的方式激活PI3K/Akt和MAPK/Erk信号传导,或以自分泌依赖的方式增加MMP-2和MMP-9的分泌,从而促进EC进展。SDF-1α和CXCR4表达上调伴随着临床EC的发展和进展。高SDF-1α表达水平与EC患者的子宫肌层深层浸润、淋巴结转移及预后不良相关。

结论

我们的数据表明,源自EC组织的CAFs通过SDF-1/CXCR4轴以旁分泌或自分泌依赖的方式促进EC进展。SDF-1α是EC患者生存的一个新的独立预后不良因素。靶向SDF-1/CXCR4轴可能为EC治疗提供一种新的治疗策略。

https://cdn.ncbi.nlm.nih.gov/pmc/blobs/6284/4744391/eb99eb0d83e3/13045_2015_231_Fig1_HTML.jpg

文献AI研究员

20分钟写一篇综述,助力文献阅读效率提升50倍。

立即体验

用中文搜PubMed

大模型驱动的PubMed中文搜索引擎

马上搜索

文档翻译

学术文献翻译模型,支持多种主流文档格式。

立即体验