Suppr超能文献

肿瘤相关成纤维细胞介导的旁分泌和自分泌 SDF-1/CXCR4 信号促进结直肠癌细胞的干性和侵袭性。

Cancer-Associated-Fibroblast-Mediated Paracrine and Autocrine SDF-1/CXCR4 Signaling Promotes Stemness and Aggressiveness of Colorectal Cancers.

机构信息

Division of Colon and Rectal Surgery, Tri-Service General Hospital, National Defense Medical Center, Taipei 11490, Taiwan.

Institute of Clinical Medicine, National Yang Ming Chiao Tung University, Taipei 11221, Taiwan.

出版信息

Cells. 2024 Aug 12;13(16):1334. doi: 10.3390/cells13161334.

Abstract

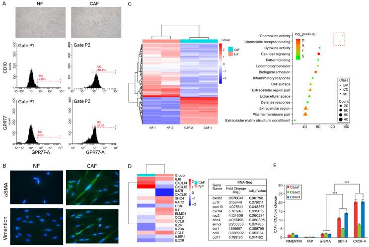
Colorectal cancer (CRC) is a leading cause of cancer mortality worldwide, and cancer-associated fibroblasts (CAFs) play a major role in the tumor microenvironment (TME), which facilitates the progression of CRC. It is critical to understand how CAFs promote the progression of CRC for the development of novel therapeutic approaches. The purpose of this study was to understand how CAF-derived stromal-derived factor-1 (SDF-1) and its interactions with the corresponding C-X-C motif chemokine receptor 4 (CXCR4) promote CRC progression. Our study focused on their roles in promoting tumor cell migration and invasion and their effects on the characteristics of cancer stem cells (CSCs), which ultimately impact patient outcomes. Here, using in vivo approaches and clinical histological samples, we analyzed the influence of secreted SDF-1 on CRC progression, especially in terms of tumor cell behavior and stemness. We demonstrated that CAF-secreted SDF-1 significantly enhanced CRC cell migration and invasion through paracrine signaling. In addition, the overexpression of SDF-1 in CRC cell lines HT29 and HCT-116 triggered these cells to generate autocrine SDF-1 signaling, which further enhanced their CSC characteristics, including those of migration, invasion, and spheroid formation. An immunohistochemical study showed a close relationship between SDF-1 and CXCR4 expression in CRC tissue, and this significantly affected patient outcomes. The administration of AMD3100, an inhibitor of CXCR4, reversed the entire phenomenon. Our results strongly suggest that targeting this signaling axis in CRC is a feasible approach to attenuating tumor progression, and it may, therefore, serve as an alternative treatment method to improve the prognosis of patients with CRC, especially those with advanced, recurrent, or metastatic CRC following standard therapy.

摘要

结直肠癌(CRC)是全球癌症死亡的主要原因之一,癌症相关成纤维细胞(CAFs)在肿瘤微环境(TME)中发挥主要作用,促进 CRC 的进展。了解 CAFs 如何促进 CRC 的进展对于开发新的治疗方法至关重要。本研究旨在了解 CAF 衍生的基质衍生因子-1(SDF-1)及其与相应的 C-X-C 基序趋化因子受体 4(CXCR4)的相互作用如何促进 CRC 的进展。我们的研究重点是它们在促进肿瘤细胞迁移和侵袭中的作用及其对癌症干细胞(CSCs)特征的影响,最终影响患者的结局。在这里,我们使用体内方法和临床组织学样本,分析了分泌的 SDF-1 对 CRC 进展的影响,特别是在肿瘤细胞行为和干性方面。我们证明 CAF 分泌的 SDF-1 通过旁分泌信号显著增强了 CRC 细胞的迁移和侵袭。此外,在 CRC 细胞系 HT29 和 HCT-116 中过表达 SDF-1 会触发这些细胞产生自分泌 SDF-1 信号,从而进一步增强它们的 CSC 特征,包括迁移、侵袭和球体形成。免疫组织化学研究表明,CRC 组织中 SDF-1 和 CXCR4 的表达密切相关,这显著影响了患者的结局。CXCR4 抑制剂 AMD3100 的给药逆转了整个现象。我们的结果强烈表明,靶向 CRC 中的这条信号轴是减弱肿瘤进展的可行方法,因此可能作为改善 CRC 患者预后的替代治疗方法,特别是在标准治疗后复发、转移或转移性 CRC 的患者。

https://cdn.ncbi.nlm.nih.gov/pmc/blobs/0c0b/11352219/f82c28d8eede/cells-13-01334-g001.jpg

文献AI研究员

20分钟写一篇综述,助力文献阅读效率提升50倍。

立即体验

用中文搜PubMed

大模型驱动的PubMed中文搜索引擎

马上搜索

文档翻译

学术文献翻译模型,支持多种主流文档格式。

立即体验