Suppr超能文献

在去势抵抗性前列腺癌中,癌相关成纤维细胞通过Wnt/β-连环蛋白和SDF-1/CXCR4途径对前列腺癌干细胞干性的调节

CAF-mediated regulation of prostate cancer stem cell stemness via the Wnt/β-catenin and SDF-1/CXCR4 pathways in castration-resistant prostate cancer.

作者信息

Chen Haoran, Li Zhen, Yue Yuan, Zhu Xudong, Wang Jiazheng, Chen Yafei, Wang Yilin, Luo Zhanyang, Liu Hao

机构信息

Guang'anmen Hospital, China Academy of Chinese Medical Sciences, Beijing, China.

College of Traditional Chinese Medicine, Anhui University of Chinese Medicine, Hefei, Anhui, China.

出版信息

Front Cell Dev Biol. 2025 Jul 15;13:1617200. doi: 10.3389/fcell.2025.1617200. eCollection 2025.

Abstract

INTRODUCTION

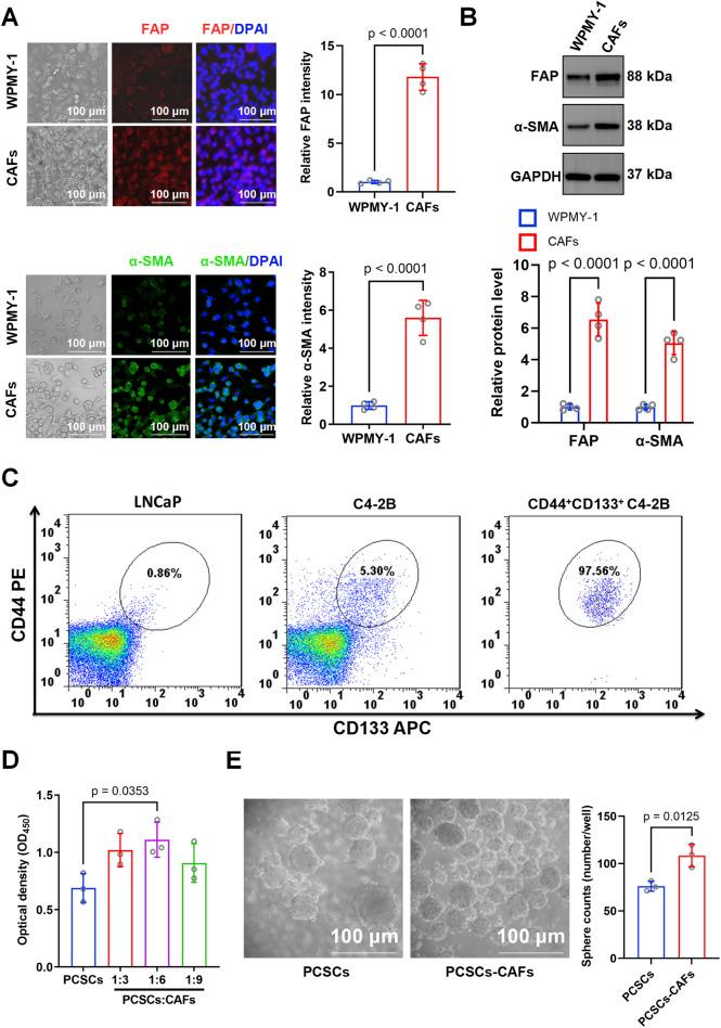
The role of cancer-associated fibroblasts (CAFs) in the progression, therapeutic resistance, and metastasis of castration-resistant prostate cancer (CRPC) remains incompletely understood. This study aimed to investigate how CAFs regulate the stemness of prostate cancer stem cells (PCSCs), with a focus on the Wnt/β-catenin and SDF-1/CXCR4 signaling pathways.

METHODS

We assessed the expression of CAF and PCSC markers in xenograft tumor tissues from hormone-sensitive prostate cancer and CRPC mouse models using immunohistochemistry and immunofluorescence. The impact of CAFs on stemness markers, SDF-1, CXCR4, and Wnt pathway activation was evaluated both and .

RESULTS

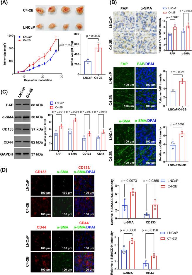
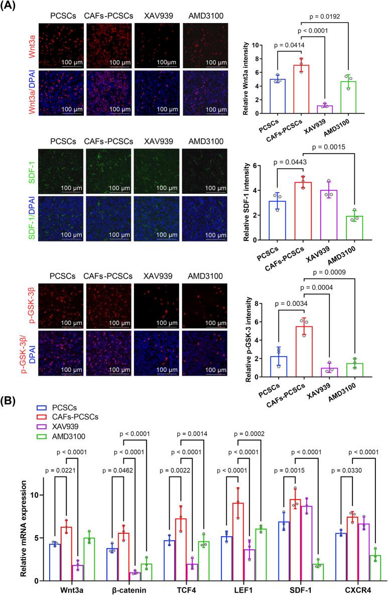
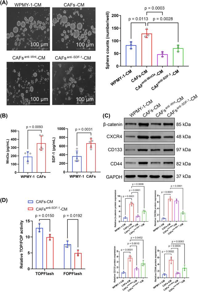
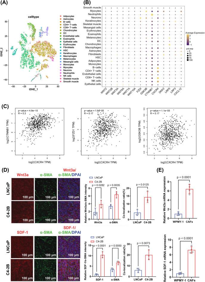
The expression levels of CAF and PCSC markers were significantly elevated in CRPC tissues compared to hormone-sensitive tumors. Bioinformatics analysis indicated high expression of CXCR4 and CTNNB1 (β-catenin) in CRPC, with positive correlations to disease progression. CAFs enhanced PCSC stemness, while inhibition of Wnt3a or SDF-1 led to reduced stemness and pathway activity. , CAFs promoted CRPC tumor growth and significantly increased the expression of Wnt3a, β-catenin, TCF4, LEF1, SDF-1, and CXCR4, along with an elevated p-GSK-3β/GSK-3β ratio. Conversely, β-catenin and CXCR4 inhibitors suppressed tumor growth and downregulated Wnt signaling components.

DISCUSSION

β-Catenin and CXCR4 showed strong co-localization in xenograft tumors. These findings suggest that CAFs promote PCSC stemness and CRPC progression by activating the Wnt/β-catenin and SDF-1/CXCR4 pathways via Wnt3a and SDF-1 expression. These insights provide potential targets for managing CRPC.

摘要

引言

癌症相关成纤维细胞(CAFs)在去势抵抗性前列腺癌(CRPC)的进展、治疗抵抗和转移中的作用仍未完全明确。本研究旨在探讨CAFs如何调节前列腺癌干细胞(PCSCs)的干性,重点关注Wnt/β-连环蛋白和SDF-1/CXCR4信号通路。

方法

我们使用免疫组织化学和免疫荧光评估了激素敏感性前列腺癌和CRPC小鼠模型的异种移植肿瘤组织中CAF和PCSC标志物的表达。评估了CAFs对干性标志物、SDF-1、CXCR4和Wnt通路激活的影响。

结果

与激素敏感性肿瘤相比,CRPC组织中CAF和PCSC标志物的表达水平显著升高。生物信息学分析表明CRPC中CXCR4和CTNNB1(β-连环蛋白)高表达,与疾病进展呈正相关。CAFs增强了PCSC的干性,而抑制Wnt3a或SDF-1导致干性和通路活性降低。此外,CAFs促进了CRPC肿瘤生长,并显著增加了Wnt3a、β-连环蛋白、TCF4、LEF1、SDF-1和CXCR4的表达,同时p-GSK-3β/GSK-3β比值升高。相反,β-连环蛋白和CXCR4抑制剂抑制肿瘤生长并下调Wnt信号成分。

讨论

β-连环蛋白和CXCR4在异种移植肿瘤中显示出强烈的共定位。这些发现表明,CAFs通过Wnt3a和SDF-1表达激活Wnt/β-连环蛋白和SDF-1/CXCR4通路,促进PCSC干性和CRPC进展。这些见解为CRPC的治疗提供了潜在靶点。

https://cdn.ncbi.nlm.nih.gov/pmc/blobs/c31c/12303950/bc9a49f82f64/fcell-13-1617200-g001.jpg

文献AI研究员

20分钟写一篇综述,助力文献阅读效率提升50倍。

立即体验

用中文搜PubMed

大模型驱动的PubMed中文搜索引擎

马上搜索

文档翻译

学术文献翻译模型,支持多种主流文档格式。

立即体验