Suppr超能文献

腱调蛋白促进人类脂肪细胞分化和有益的内脏脂肪组织扩张。

Tenomodulin promotes human adipocyte differentiation and beneficial visceral adipose tissue expansion.

作者信息

Senol-Cosar Ozlem, Flach Rachel J Roth, DiStefano Marina, Chawla Anil, Nicoloro Sarah, Straubhaar Juerg, Hardy Olga T, Noh Hye Lim, Kim Jason K, Wabitsch Martin, Scherer Philipp E, Czech Michael P

机构信息

Program in Molecular Medicine, University of Massachusetts Medical School, Worcester, Massachusetts 01605, USA.

Department of Internal Medicine, Touchstone Diabetes Center, The University of Texas Southwestern Medical Center, Dallas, Texas 75390, USA.

出版信息

Nat Commun. 2016 Feb 16;7:10686. doi: 10.1038/ncomms10686.

Abstract

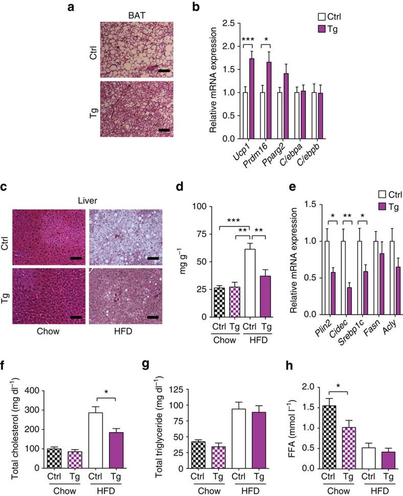
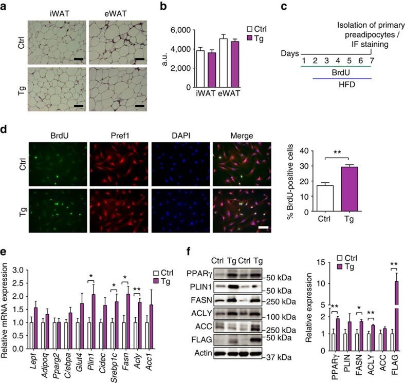
Proper regulation of energy storage in adipose tissue is crucial for maintaining insulin sensitivity and molecules contributing to this process have not been fully revealed. Here we show that type II transmembrane protein tenomodulin (TNMD) is upregulated in adipose tissue of insulin-resistant versus insulin-sensitive individuals, who were matched for body mass index (BMI). TNMD expression increases in human preadipocytes during differentiation, whereas silencing TNMD blocks adipogenesis. Upon high-fat diet feeding, transgenic mice overexpressing Tnmd develop increased epididymal white adipose tissue (eWAT) mass, and preadipocytes derived from Tnmd transgenic mice display greater proliferation, consistent with elevated adipogenesis. In Tnmd transgenic mice, lipogenic genes are upregulated in eWAT, as is Ucp1 in brown fat, while liver triglyceride accumulation is attenuated. Despite expanded eWAT, transgenic animals display improved systemic insulin sensitivity, decreased collagen deposition and inflammation in eWAT, and increased insulin stimulation of Akt phosphorylation. Our data suggest that TNMD acts as a protective factor in visceral adipose tissue to alleviate insulin resistance in obesity.

摘要

脂肪组织中能量储存的适当调节对于维持胰岛素敏感性至关重要,而参与这一过程的分子尚未完全明确。在此,我们发现,在身体质量指数(BMI)匹配的胰岛素抵抗个体与胰岛素敏感个体的脂肪组织中,II型跨膜蛋白腱调蛋白(TNMD)上调。在人前脂肪细胞分化过程中,TNMD表达增加,而沉默TNMD会阻碍脂肪生成。高脂饮食喂养后,过表达Tnmd的转基因小鼠附睾白色脂肪组织(eWAT)质量增加,且来自Tnmd转基因小鼠的前脂肪细胞表现出更强的增殖能力,这与脂肪生成增加一致。在Tnmd转基因小鼠中,eWAT中脂肪生成基因上调,棕色脂肪中的解偶联蛋白1(Ucp1)也是如此,而肝脏甘油三酯积累减少。尽管eWAT增大,但转基因动物的全身胰岛素敏感性得到改善,eWAT中的胶原沉积和炎症减少,胰岛素对Akt磷酸化的刺激增加。我们的数据表明,TNMD在内脏脂肪组织中作为一种保护因子,可减轻肥胖中的胰岛素抵抗。

https://cdn.ncbi.nlm.nih.gov/pmc/blobs/8653/4757769/ae8eab864a26/ncomms10686-f1.jpg

文献AI研究员

20分钟写一篇综述,助力文献阅读效率提升50倍。

立即体验

用中文搜PubMed

大模型驱动的PubMed中文搜索引擎

马上搜索

文档翻译

学术文献翻译模型,支持多种主流文档格式。

立即体验