Suppr超能文献

HMGA2、LIN28B和IGF2BP1的致癌三角拮抗let-7家族的肿瘤抑制作用。

The oncogenic triangle of HMGA2, LIN28B and IGF2BP1 antagonizes tumor-suppressive actions of the let-7 family.

作者信息

Busch Bianca, Bley Nadine, Müller Simon, Glaß Markus, Misiak Danny, Lederer Marcell, Vetter Martina, Strauß Hans-Georg, Thomssen Christoph, Hüttelmaier Stefan

机构信息

Institute of Molecular Medicine, Section for Molecular Cell Biology, Faculty of Medicine, Martin-Luther-University Halle Wittenberg, ZAMED, Heinrich-Damerow-Str.1, 06120 Halle, Germany.

Clinic of Gynecology, Faculty of Medicine, Martin-Luther-University Halle Wittenberg, Ernst-Grube-Straße 40, 06120 Halle, Germany.

出版信息

Nucleic Acids Res. 2016 May 5;44(8):3845-64. doi: 10.1093/nar/gkw099. Epub 2016 Feb 24.

Abstract

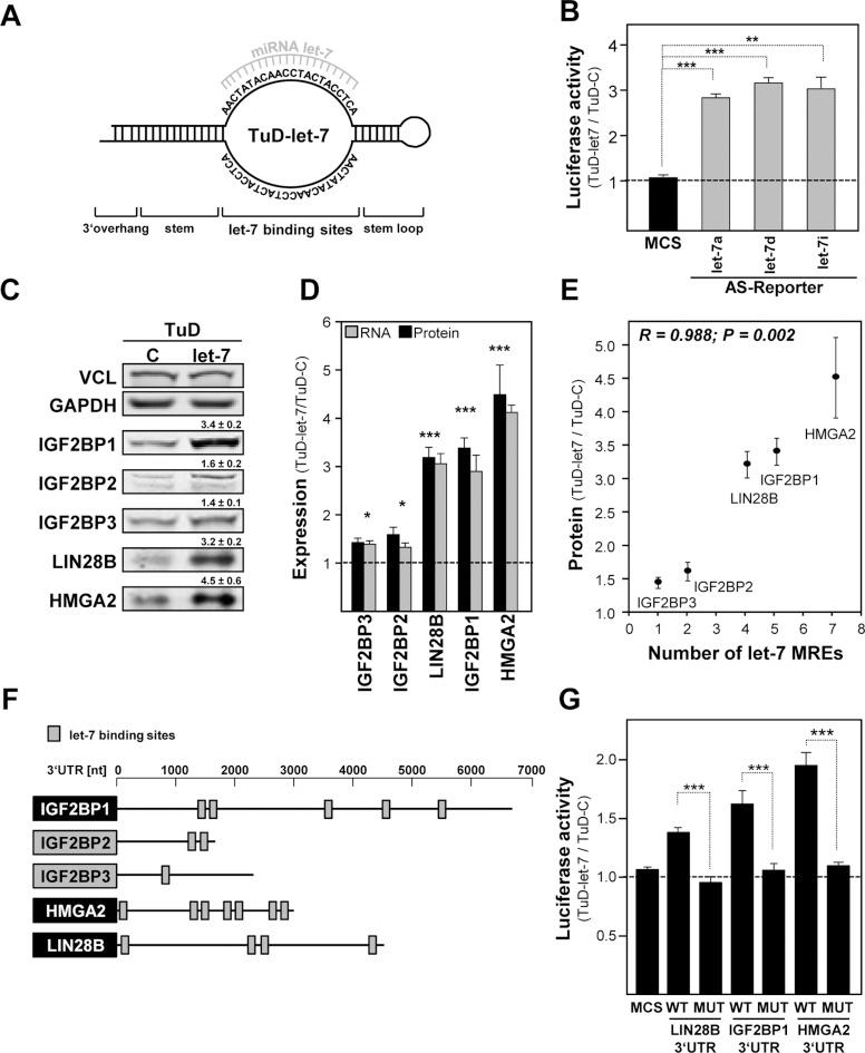
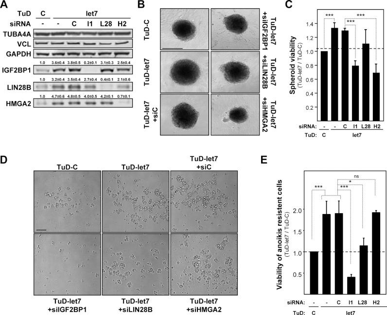
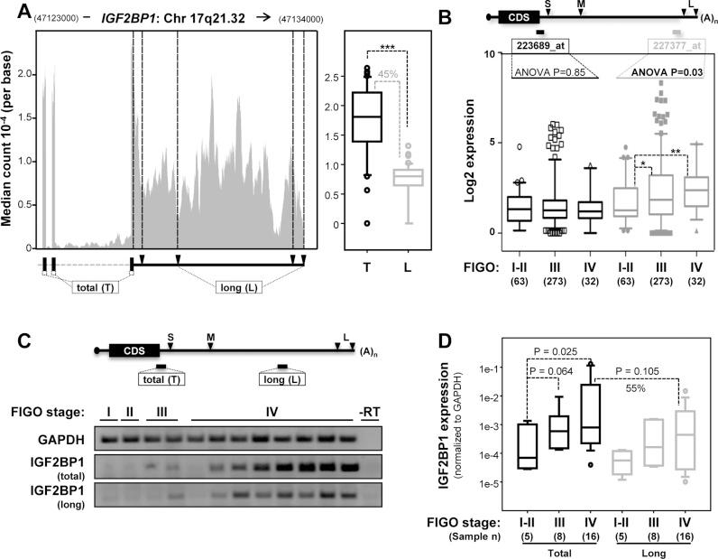
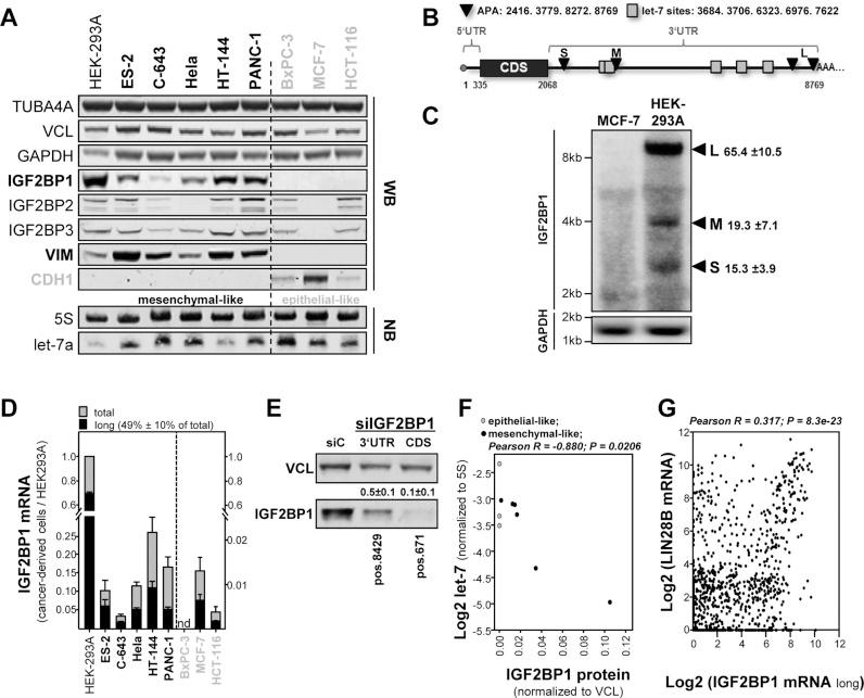
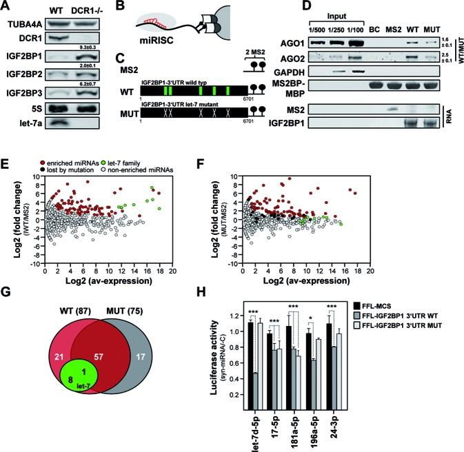
The tumor-suppressive let-7 microRNA family targets various oncogene-encoding mRNAs. We identify the let-7 targets HMGA2, LIN28B and IGF2BP1 to form a let-7 antagonizing self-promoting oncogenic triangle. Surprisingly, 3'-end processing of IGF2BP1 mRNAs is unaltered in aggressive cancers and tumor-derived cells although IGF2BP1 synthesis was proposed to escape let-7 attack by APA-dependent (alternative polyadenylation) 3' UTR shortening. However, the expression of the triangle factors is inversely correlated with let-7 levels and promoted by LIN28B impairing let-7 biogenesis. Moreover, IGF2BP1 enhances the expression of all triangle factors by recruiting the respective mRNAs in mRNPs lacking AGO proteins and let-7 miRNAs. This indicates that the downregulation of let-7, largely facilitated by LIN28B upregulation, and the protection of let-7 target mRNAs by IGF2BP1-directed shielding in mRNPs synergize in enhancing the expression of triangle factors. The oncogenic potential of this triangle was confirmed in ovarian cancer (OC)-derived ES-2 cells transduced with let-7 targeting decoys. In these, the depletion of HMGA2 only diminishes tumor cell growth under permissive conditions. The depletion of LIN28B and more prominently IGF2BP1 severely impairs tumor cell viability, self-renewal and 2D as well as 3D migration. In conclusion, this suggests the targeting of the HMGA2-LIN28B-IGF2BP1 triangle as a promising strategy in cancer treatment.

摘要

肿瘤抑制性的let-7微小RNA家族靶向多种编码癌基因的信使核糖核酸。我们确定let-7的靶标HMGA2、LIN28B和IGF2BP1,形成一个相互拮抗的let-7自促进致癌三角形。令人惊讶的是,尽管有人提出IGF2BP1的合成通过依赖APA(可变聚腺苷酸化)的3'非翻译区缩短来逃避let-7的攻击,但在侵袭性癌症和肿瘤衍生细胞中,IGF2BP1信使核糖核酸的3'末端加工并未改变。然而,三角形因子的表达与let-7水平呈负相关,并由损害let-7生物合成的LIN28B促进。此外,IGF2BP1通过在缺乏AGO蛋白和let-7微小核糖核酸的信使核糖核蛋白颗粒中募集各自的信使核糖核酸来增强所有三角形因子的表达。这表明,主要由LIN28B上调促成的let-7下调,以及IGF2BP1在信使核糖核蛋白颗粒中对let-7靶标信使核糖核酸的屏蔽保护,在增强三角形因子的表达方面协同发挥作用。在用靶向let-7的诱饵转导的卵巢癌(OC)衍生的ES-2细胞中,证实了这个三角形的致癌潜力。在这些细胞中,只有在允许的条件下,HMGA2的缺失才会减少肿瘤细胞的生长。LIN28B的缺失,更显著的是IGF2BP1的缺失,严重损害肿瘤细胞的活力、自我更新以及二维和三维迁移能力。总之,这表明靶向HMGA2-LIN28B-IGF2BP1三角形是一种很有前景的癌症治疗策略。

https://cdn.ncbi.nlm.nih.gov/pmc/blobs/a85f/4856984/34c4defa9700/gkw099fig1.jpg

文献AI研究员

20分钟写一篇综述,助力文献阅读效率提升50倍。

立即体验

用中文搜PubMed

大模型驱动的PubMed中文搜索引擎

马上搜索

文档翻译

学术文献翻译模型,支持多种主流文档格式。

立即体验