Suppr超能文献

TRIM71通过调节Lin28B-let-7-HMGA2信号通路抑制肿瘤发生。

TRIM71 suppresses tumorigenesis via modulation of Lin28B-let-7-HMGA2 signaling.

作者信息

Yin Jinlong, Kim Tae-Hoon, Park Nayun, Shin Daye, Choi Hae In, Cho Sungchan, Park Jong Bae, Kim Jong Heon

机构信息

Department of System Cancer Science, Graduate School of Cancer Science and Policy, National Cancer Center, Goyang, Gyeonggi, Korea.

Specific Organs Cancer Branch, Research Institute, National Cancer Center, Goyang, Gyeonggi, Korea.

出版信息

Oncotarget. 2016 Nov 29;7(48):79854-79868. doi: 10.18632/oncotarget.13036.

Abstract

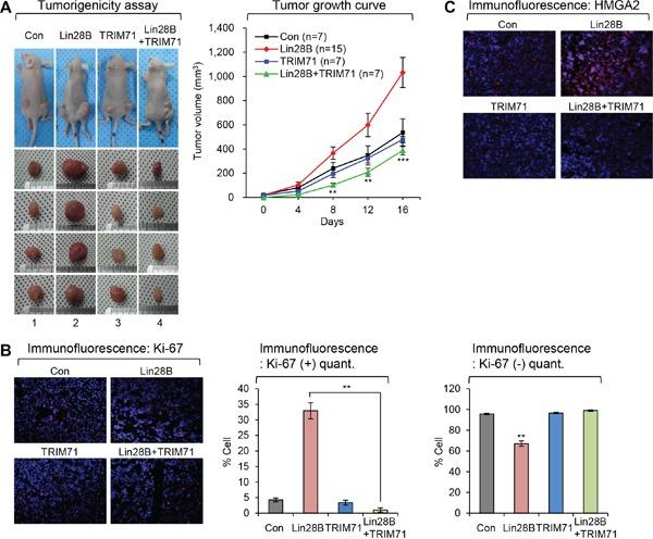
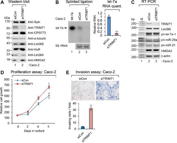
TRIM71 (tripartite motif-containing 71) belongs to the TRIM-NHL protein family, which plays a conserved role in regulating early development and differentiation. However, the molecular functions of TRIM71 have remained largely unknown. Here, we explored the role of TRIM71 together with modulation of Lin28B-let-7-HMGA2 (high-mobility group AT-hook 2) signaling in tumorigenesis. TRIM71 overexpression opposed Lin28B-induced transformation in primary cells and inhibited tumor formation in a mouse model. Specific knockdown of TRIM71 expression increased cancer cell proliferation and invasion. Conversely, overexpression of wild-type TRIM71 in non-small cell lung carcinoma (NSCLC) cells in which Lin28B-let-7-HMGA2 signaling was conserved decreased both cancer cell phenotypes. More importantly, overexpression of an ubiquitin transfer activity-deficient TRIM71 mutant in NSCLC cells had no effect on proliferation or invasion, regardless of the conservation status of Lin28B-let-7-HMGA2 signaling. The tumorigenic inhibitory action of TRIM71 was antagonized by overexpression of the TRIM71 downstream targets, Lin28B and HMGA2. Furthermore, a bioinformatics analysis revealed that TRIM71 expression was downregulated in various types of cancer tissue from patients. Taken together, these data indicate that TRIM71 acts through post-transcriptional repression of Lin28B and subsequent modulation of let-7-HMGA2 signaling during tumorigenesis to potentially function as a tumor suppressor.

摘要

TRIM71(含三联基序蛋白71)属于TRIM-NHL蛋白家族,该家族在调节早期发育和分化过程中发挥着保守作用。然而,TRIM71的分子功能在很大程度上仍不清楚。在此,我们探讨了TRIM71在肿瘤发生过程中与Lin28B-let-7-HMGA2(高迁移率族AT钩蛋白2)信号通路调节相关的作用。TRIM71过表达可对抗Lin28B诱导的原代细胞转化,并抑制小鼠模型中的肿瘤形成。特异性敲低TRIM71表达可增加癌细胞的增殖和侵袭。相反,在Lin28B-let-7-HMGA2信号通路保守的非小细胞肺癌(NSCLC)细胞中过表达野生型TRIM71可降低两种癌细胞表型。更重要的是,在NSCLC细胞中过表达泛素转移活性缺陷的TRIM71突变体对增殖或侵袭没有影响,无论Lin28B-let-7-HMGA2信号通路的保守状态如何。TRIM71下游靶点Lin28B和HMGA2的过表达可拮抗TRIM71的致瘤抑制作用。此外,生物信息学分析显示,TRIM71在患者的各种癌症组织中的表达下调。综上所述,这些数据表明,TRIM71在肿瘤发生过程中通过对Lin28B的转录后抑制以及随后对let-7-HMGA2信号通路的调节发挥作用,可能作为一种肿瘤抑制因子。

https://cdn.ncbi.nlm.nih.gov/pmc/blobs/cb0e/5346756/c42e86d54415/oncotarget-07-79854-g001.jpg

文献AI研究员

20分钟写一篇综述,助力文献阅读效率提升50倍。

立即体验

用中文搜PubMed

大模型驱动的PubMed中文搜索引擎

马上搜索

文档翻译

学术文献翻译模型,支持多种主流文档格式。

立即体验