Suppr超能文献

钙库操纵性钙离子内流的STIM1-Orai1信号通路控制细胞周期G1/S转换的检查点。

The STIM1-Orai1 pathway of store-operated Ca2+ entry controls the checkpoint in cell cycle G1/S transition.

作者信息

Chen Yun-Wen, Chen Yih-Fung, Chen Ying-Ting, Chiu Wen-Tai, Shen Meng-Ru

机构信息

Department of Pharmacology, College of Medicine, National Cheng Kung University, Tainan, Taiwan.

Graduate Institute of Natural Products, College of Pharmacy, Kaohsiung Medical University, Kaohsiung, Taiwan.

出版信息

Sci Rep. 2016 Feb 26;6:22142. doi: 10.1038/srep22142.

Abstract

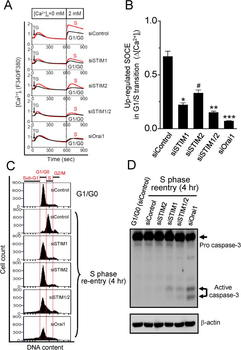
Ca(2+) signaling is important to trigger the cell cycle progression, while it remains elusive in the regulatory mechanisms. Here we show that store-operated Ca(2+) entry (SOCE), mediated by the interaction between STIM1 (an endoplasmic reticulum Ca(2+) sensor) and Orai1 (a cell membrane pore structure), controls the specific checkpoint of cell cycle. The fluctuating SOCE activity during cell cycle progression is universal in different cell types, in which SOCE is upregulated in G1/S transition and downregulated from S to G2/M transition. Pharmacological or siRNA inhibition of STIM1-Orai1 pathway of SOCE inhibits the phosphorylation of CDK2 and upregulates the expression of cyclin E, resulting in autophagy accompanied with cell cycle arrest in G1/S transition. The subsequently transient expression of STIM1 cDNA in STIM1(-/-) MEF rescues the phosphorylation and nuclear translocation of CDK2, suggesting that STIM1-mediated SOCE activation directly regulates CDK2 activity. Opposite to the important role of SOCE in controlling G1/S transition, the downregulated SOCE is a passive phenomenon from S to G2/M transition. This study uncovers SOCE-mediated Ca(2+) microdomain that is the molecular basis for the Ca(2+) sensitivity controlling G1/S transition.

摘要

钙离子(Ca(2+))信号传导对于触发细胞周期进程至关重要,但其调控机制仍不清楚。在此我们表明,由STIM1(一种内质网钙离子传感器)与Orai1(一种细胞膜孔结构)之间的相互作用介导的储存式钙离子内流(SOCE),控制着细胞周期的特定检查点。在细胞周期进程中波动的SOCE活性在不同细胞类型中普遍存在,其中SOCE在G1/S转换时上调,从S期到G2/M期转换时下调。对SOCE的STIM1 - Orai1途径进行药理学或siRNA抑制会抑制CDK2的磷酸化并上调细胞周期蛋白E的表达,导致自噬并伴有细胞周期在G1/S转换时停滞。随后在STIM1(-/-) 小鼠胚胎成纤维细胞(MEF)中瞬时表达STIM1 cDNA可挽救CDK2的磷酸化和核转位,表明STIM1介导的SOCE激活直接调节CDK2活性。与SOCE在控制G1/S转换中的重要作用相反,SOCE下调是从S期到G2/M期转换的一种被动现象。本研究揭示了SOCE介导的钙离子微区,这是控制G1/S转换的钙离子敏感性的分子基础。

https://cdn.ncbi.nlm.nih.gov/pmc/blobs/d9d0/4768259/2aa843510af6/srep22142-f1.jpg

文献AI研究员

20分钟写一篇综述,助力文献阅读效率提升50倍。

立即体验

用中文搜PubMed

大模型驱动的PubMed中文搜索引擎

马上搜索

文档翻译

学术文献翻译模型,支持多种主流文档格式。

立即体验