Suppr超能文献

内质网 Ca2+ 结合蛋白、STIM1 和 STIM2 之间的相互作用是钙库操纵性钙内流所必需的。

Interplay between ER Ca Binding Proteins, STIM1 and STIM2, Is Required for Store-Operated Ca Entry.

机构信息

Department of Cell and Developmental Biology, SUNY Upstate Medical University, Syracuse, NY 13210, USA.

Department of Surgery, SUNY Upstate Medical University, Syracuse, NY 13210, USA.

出版信息

Int J Mol Sci. 2018 May 19;19(5):1522. doi: 10.3390/ijms19051522.

Abstract

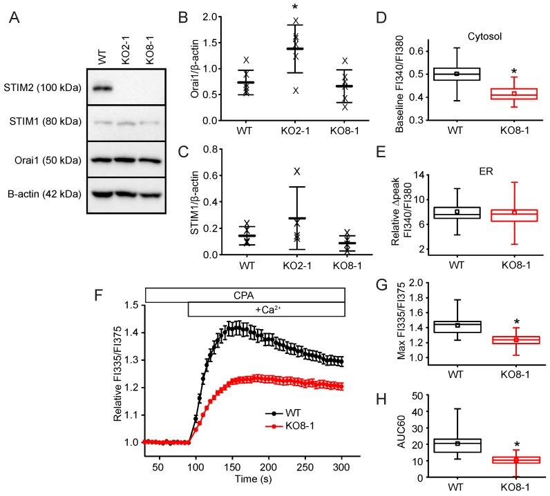
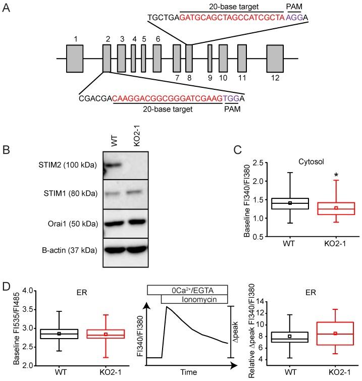
Store-operated calcium entry (SOCE), a fundamentally important homeostatic and Ca signaling pathway in many types of cells, is activated by the direct interaction of stromal interaction molecule 1 (STIM1), an endoplasmic reticulum (ER) Ca-binding protein, with Ca-selective Orai1 channels localized in the plasma membrane. While much is known about the regulation of SOCE by STIM1, the role of stromal interaction molecule 2 (STIM2) in SOCE remains incompletely understood. Here, using clustered regularly interspaced short palindromic repeats -CRISPR associated protein 9 (CRISPR-Cas9) genomic editing and molecular imaging, we investigated the function of STIM2 in NIH 3T3 fibroblast and αT3 cell SOCE. We found that deletion of expression reduced SOCE by more than 90% in NIH 3T3 cells. STIM1 expression levels were unaffected in the null cells. However, quantitative confocal fluorescence imaging demonstrated that in the absence of expression, STIM1 did not translocate or form punctae in plasma membrane-associated ER membrane (PAM) junctions following ER Ca store depletion. Fluorescence resonance energy transfer (FRET) imaging of intact, living cells revealed that the formation of STIM1 and Orai1 complexes in PAM nanodomains was significantly reduced in the knockout cells. Our findings indicate that STIM2 plays an essential role in regulating SOCE in NIH 3T3 and αT3 cells and suggests that dynamic interplay between STIM1 and STIM2 induced by ER Ca store discharge is necessary for STIM1 translocation, its interaction with Orai1, and activation of SOCE.

摘要

钙库操纵性钙内流(SOCE)是许多类型细胞中一种基本的重要的内稳态和钙信号通路,它通过基质相互作用分子 1(STIM1)与位于质膜中的钙选择性 Orai1 通道的直接相互作用而被激活,STIM1 是内质网(ER)钙结合蛋白。尽管人们对 STIM1 调节 SOCE 的机制有了很多了解,但 STIM2 在 SOCE 中的作用仍不完全清楚。在这里,我们使用成簇规律间隔短回文重复序列 -CRISPR 相关蛋白 9(CRISPR-Cas9)基因组编辑和分子成像技术,研究了 STIM2 在 NIH 3T3 成纤维细胞和 αT3 细胞 SOCE 中的功能。我们发现,表达缺失使 NIH 3T3 细胞中的 SOCE 减少了 90%以上。在 缺失细胞中,STIM1 的表达水平没有受到影响。然而,定量共聚焦荧光成像显示,在缺乏 表达的情况下,STIM1 不会在 ER 钙库耗竭后向质膜相关 ER 膜(PAM)连接处移位或形成点状结构。完整活细胞的荧光共振能量转移(FRET)成像显示,在 缺失细胞中,PAM 纳米域中 STIM1 和 Orai1 复合物的形成显著减少。我们的研究结果表明,STIM2 在调节 NIH 3T3 和 αT3 细胞的 SOCE 中起着至关重要的作用,并表明 ER 钙库释放诱导的 STIM1 和 STIM2 之间的动态相互作用对于 STIM1 易位、与 Orai1 的相互作用以及 SOCE 的激活是必要的。

https://cdn.ncbi.nlm.nih.gov/pmc/blobs/1d1e/5983841/24f4771b34ac/ijms-19-01522-g001.jpg

文献AI研究员

20分钟写一篇综述,助力文献阅读效率提升50倍。

立即体验

用中文搜PubMed

大模型驱动的PubMed中文搜索引擎

马上搜索

文档翻译

学术文献翻译模型,支持多种主流文档格式。

立即体验