Suppr超能文献

微小RNA-206通过c-Met/PI3k/Akt/mTOR信号通路抑制非小细胞肺癌中肝细胞生长因子诱导的上皮-间质转化和血管生成。

MiR-206 inhibits HGF-induced epithelial-mesenchymal transition and angiogenesis in non-small cell lung cancer via c-Met /PI3k/Akt/mTOR pathway.

作者信息

Chen Qing-yong, Jiao De-min, Wu Yu-quan, Chen Jun, Wang Jian, Tang Xia-li, Mou Hao, Hu Hui-zhen, Song Jia, Yan Jie, Wu Li-jun, Chen Jianyan, Wang Zhiwei

机构信息

Department of Respiratory Disease, The 117th Hospital of PLA, Zhejiang, China.

Department of Oncology, The 117th Hospital of PLA, Zhejiang, China.

出版信息

Oncotarget. 2016 Apr 5;7(14):18247-61. doi: 10.18632/oncotarget.7570.

Abstract

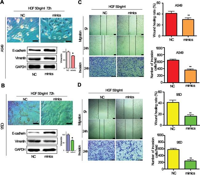
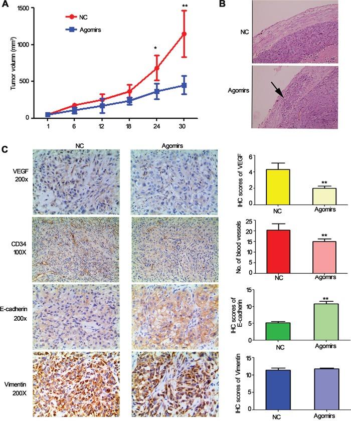
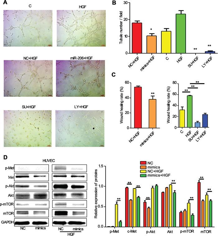
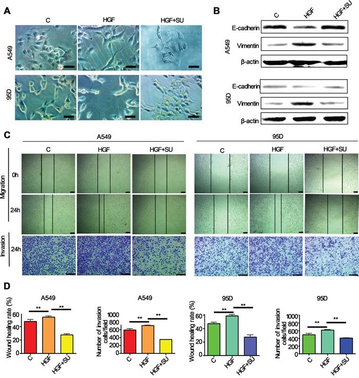
MiR-206 is low expression in lung cancers and associated with cancer metastasis. However, the roles of miR-206 in epithelial-mesenchymal transition (EMT) and angiogenesis in lung cancer remain unknown. In this study, we find that hepatocyte growth factor (HGF) induces EMT, invasion and migration in A549 and 95D lung cancer cells, and these processes could be markedly inhibited by miR-206 overexpression. Moreover, we demonstrate that miR-206 directly targets c-Met and inhibits its downstream PI3k/Akt/mTOR signaling pathway. In contrast, miR-206 inhibitors promote the expression of c-Met and activate the PI3k/Akt/mTOR signaling, and this effect could be attenuated by the PI3K inhibitor. Moreover, c-Met overexpression assay further confirms the significant inhibitory effect of miR-206 on HGF-induced EMT, cell migration and invasion. Notably, we also find that miR-206 effectively inhibits HGF-induced tube formation and migration of human umbilical vein endothelial cells (HUVECs), and the mechanism is also related to inhibition of PI3k/Akt/mTOR signaling. Finally, we reveal the inhibitory effect of miR-206 on EMT and angiogenesis in xenograft tumor mice model. Taken together, miR-206 inhibits HGF-induced EMT and angiogenesis in lung cancer by suppressing c-Met/PI3k/Akt/mTOR signaling. Therefore, miR-206 might be a potential target for the therapeutic strategy against EMT and angiogenesis of lung cancer.

摘要

微小RNA-206在肺癌中低表达,且与癌症转移相关。然而,微小RNA-206在肺癌上皮-间质转化(EMT)和血管生成中的作用仍不清楚。在本研究中,我们发现肝细胞生长因子(HGF)可诱导A549和95D肺癌细胞发生EMT、侵袭和迁移,而微小RNA-206过表达可显著抑制这些过程。此外,我们证明微小RNA-206直接靶向c-Met并抑制其下游的PI3k/Akt/mTOR信号通路。相反,微小RNA-206抑制剂可促进c-Met的表达并激活PI3k/Akt/mTOR信号,而PI3K抑制剂可减弱这种作用。此外,c-Met过表达实验进一步证实了微小RNA-206对HGF诱导的EMT、细胞迁移和侵袭具有显著抑制作用。值得注意的是,我们还发现微小RNA-206可有效抑制HGF诱导的人脐静脉内皮细胞(HUVECs)的管腔形成和迁移,其机制也与抑制PI3k/Akt/mTOR信号有关。最后,我们揭示了微小RNA-206在异种移植肿瘤小鼠模型中对EMT和血管生成的抑制作用。综上所述,微小RNA-206通过抑制c-Met/PI3k/Akt/mTOR信号来抑制HGF诱导的肺癌EMT和血管生成。因此,微小RNA-206可能是针对肺癌EMT和血管生成治疗策略的潜在靶点。

https://cdn.ncbi.nlm.nih.gov/pmc/blobs/b9f3/4951285/3f84c766527d/oncotarget-07-18247-g001.jpg

文献AI研究员

20分钟写一篇综述,助力文献阅读效率提升50倍。

立即体验

用中文搜PubMed

大模型驱动的PubMed中文搜索引擎

马上搜索

文档翻译

学术文献翻译模型,支持多种主流文档格式。

立即体验