Suppr超能文献

微小RNA-206通过靶向间质表皮转化因子(MET)部分调节人肺腺癌细胞中的顺铂耐药性和上皮-间质转化。

miR-206 regulates cisplatin resistance and EMT in human lung adenocarcinoma cells partly by targeting MET.

作者信息

Chen Qing-Yong, Jiao De-Min, Wang Jian, Hu Huizhen, Tang Xiali, Chen Jun, Mou Hao, Lu Wei

机构信息

Department of Respiratory Disease, The 117th Hospital of PLA, Hangzhou, Zhejiang, 310013, P.R. China.

Department of Oncology, The 117th Hospital of PLA, Hangzhou, Zhejiang, 310013, P.R. China.

出版信息

Oncotarget. 2016 Apr 26;7(17):24510-26. doi: 10.18632/oncotarget.8229.

Abstract

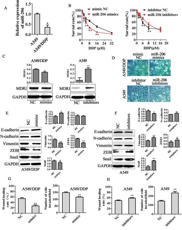
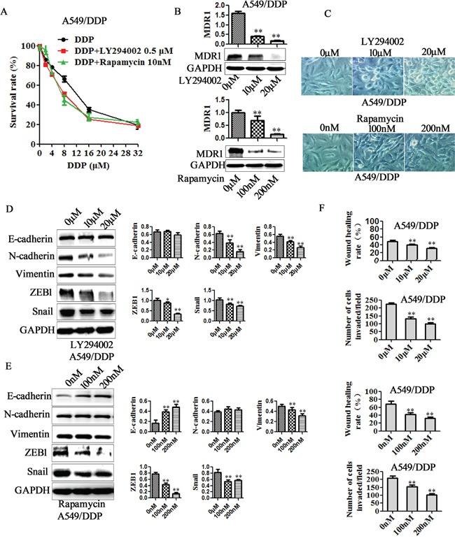
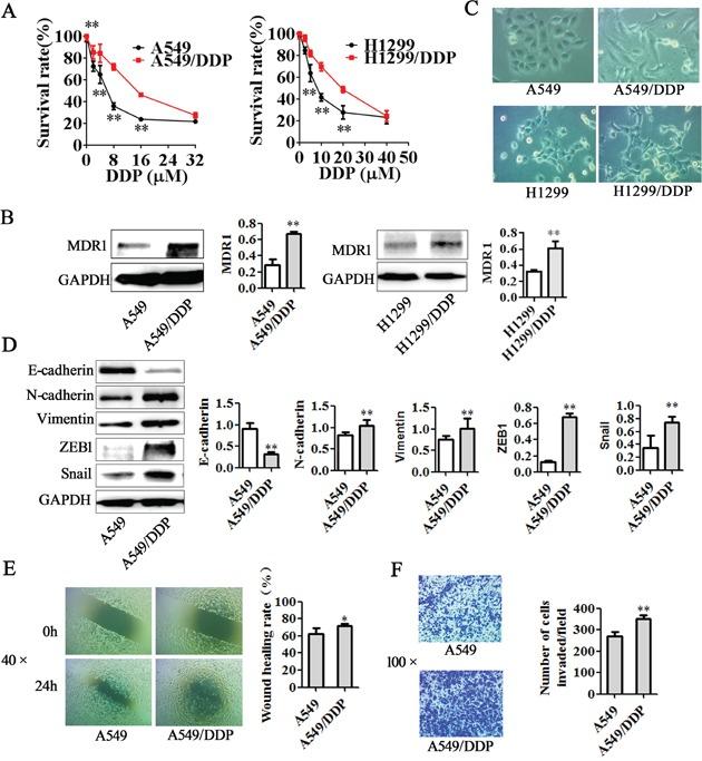
MicroRNAs (miRNAs) play a critical role in drug resistance and epithelial-mesenchymal transition (EMT). The aims of this study were to explore the potential role of miR-206 in governing cisplatin resistance and EMT in lung cancer cells. We found that both lung adenocarcinoma A549 cisplatin-resistant cells (A549/DDP) and H1299 cisplatin-resistant cells (H1299/DDP) acquired mesenchymal features and were along with low expression of miR-206 and high migration and invasion abilities. Ectopic expression of miR-206 mimics inhibited cisplatin resistance, reversed the EMT phenotype, decreased the migration and invasion in these DDP-resistant cells. In contrast, miR-206 inhibitors increased cisplatin resistance, EMT, cell migration and invasion in non-DDP-resistant cells. Furthermore, we found that MET is the direct target of miR-206 in lung cancer cells. Knockdown of MET exhibited an EMT and DDP resistant inhibitory effect on DDP-resistant cells. Conversely, overexpression of MET in non-DDP- resistant cells produced a promoting effect on cell EMT and DDP resistance. In lung adenocarcinoma tissues, we demonstrated that low expression of miR-206 were also correlated with increased cisplatin resistance and MET expression. In addition, we revealed that miR-206 overexpression reduced cisplatin resistance and EMT in DDP-resistant cells, partly due to inactivation of MET/PI3K/AKT/mTOR signaling pathway, and subsequent downregulation of MDR1, ZEB1 and Snail expression. Finally, we found that miR-206 could also sensitize A549/DDP cells to cisplatin in mice model. Taken together, our study implied that activation of miR-206 or inactivation of its target gene pathway could serve as a novel approach to reverse cisplatin resistance in lung adenocarcinomas cells.

摘要

微小RNA(miRNA)在耐药性和上皮-间质转化(EMT)中发挥关键作用。本研究旨在探讨miR-206在肺癌细胞中调控顺铂耐药性和EMT的潜在作用。我们发现,肺腺癌A549顺铂耐药细胞(A549/DDP)和H1299顺铂耐药细胞(H1299/DDP)均获得了间质特征,同时伴有miR-206低表达以及高迁移和侵袭能力。miR-206模拟物的异位表达抑制了顺铂耐药性,逆转了EMT表型,降低了这些顺铂耐药细胞的迁移和侵袭能力。相反,miR-206抑制剂增加了非顺铂耐药细胞的顺铂耐药性、EMT、细胞迁移和侵袭能力。此外,我们发现MET是肺癌细胞中miR-206的直接靶点。敲低MET对顺铂耐药细胞表现出EMT和DDP耐药抑制作用。相反,在非顺铂耐药细胞中过表达MET对细胞EMT和DDP耐药产生促进作用。在肺腺癌组织中,我们证明miR-206低表达也与顺铂耐药性增加和MET表达相关。此外,我们发现miR-206过表达降低了顺铂耐药细胞的顺铂耐药性和EMT,部分原因是MET/PI3K/AKT/mTOR信号通路失活,以及随后MDR1、ZEB1和Snail表达下调。最后,我们发现miR-206在小鼠模型中也能使A549/DDP细胞对顺铂敏感。综上所述,我们的研究表明,激活miR-206或使其靶基因通路失活可作为逆转肺腺癌细胞顺铂耐药性的新方法。

https://cdn.ncbi.nlm.nih.gov/pmc/blobs/d35c/5029718/9d608dec5ac3/oncotarget-07-24510-g001.jpg

文献AI研究员

20分钟写一篇综述,助力文献阅读效率提升50倍。

立即体验

用中文搜PubMed

大模型驱动的PubMed中文搜索引擎

马上搜索

文档翻译

学术文献翻译模型,支持多种主流文档格式。

立即体验